Конструкция самодельного
металлоискателя
представлена на рисунке.

На любую катушку сверху клеим трубочку с ферритом. Перед началом работы подключаем наушники, тем самым включаем металлоискатель. Подстраиваем частоту на грань срыва синхронизации. Желательно, чтобы в наушниках были слышны щелчки, это максимальная чувствительность. При поиске, по изменению звука в наушниках, определяем наличие металлического предмета в грунте. Удачного вам копа!Форум по металлоискателям
Форум по обсуждению материала ПРОСТОЙ САМОДЕЛЬНЫЙ МЕТАЛЛОИСКАТЕЛЬ
| |||
Все это очень интересно и занимательно. Жалко только современные китайские металлоискатели стоят довольно дорого, несмотря на их небольшую чувствительность.
Схема была проверена десятилетиями.
Тогда им можно будет настроить четко границу срабатывания.Очень простой металлоискатель можно собрать всего на двух транзисторах. Такое устройство вполне подойдет для быстрого поиска металлических предметов на небольшой глубине. Всю схему вместе с катушкой можно собрать всего минут за 30.
На первом транзисторе собран генератор высокочастотных импульсов.
Переменным резистором настраивается предельный режим генерации. Как только в видимости катушки появится металл, в генераторе произойдет сбой и он перестанет колебаться. Все транзисторы поочереди откроются и на зуммер пойдет питание, в результате будет слышен писк. После удаления металла от катушки, генерация возобновится.
Вся схема будет собрана без платы навесным монтажом. Один транзистор зажимаем в «третьей руке» для удобства.
Припаиваем эмиттер одного транзистора к базе другого.
Припаиваем конденсаторы согласно схеме, резистор, переменный резистор.
Допаиваем зуммер и конденсатор.
Делаем катушку. Берем любой каркас диаметром 5-7 см и на нем мотаем обмотки 20 витков + 20 витков или всего 40 витков с отводом от середины.
Припаиваем катушку к схеме.
Допаиваем колодку питания от кроны.
Схема готова к работе.
Подаем питание. Подстроечным резистором настраиваем предел на котором пропадет звук зуммера.
Теперь если поднести металлический предмет, то генератор остановится и зуммер запищит.
В будущем диаметр катушки можно значительно увеличить, тем самым повысив чувствительность металлоискателя.
Если перед вами остро встал вопрос, как сделать металлоискатель своими руками в домашних условиях, то сейчас мы найдём на него ответ. Рассмотрим пошаговое создание трёх видов металлодетекторов со схемами, видео и пошаговыми фото.
Блок: 1/4 | Кол-во символов: 229
Источник: https://tehnoobzor.com/schemes/next-sh/2781-kak-sdelat-metalloiskatel-svoimi-rukami-v-domashnih-usloviyah-top-3-shem.html
Глубинные рамки небольших размеров, устанавливают на штангу как и обычную катушку, но есть ограничения по весу и габаритам.
Поэтому такая конструкция подходит для рамок диаметром до 60-70см. Большая рамка становится слишком тяжелой и ее уже неудобно носить таким способом.
Каркас глубинной катушки для металлоискателя изготавливают из пластиковых труб, без использования металлических элементов. Трубу выбираете в зависимости от способа которым вы ее будит соединять, и в зависимости от размеров вашей рамки, чтобы труба обеспечивала достаточную жесткость конструкции!
Небольшие катушки обычно делают неразборными в форме кольца или квадрата.
Вот несколько фотографий таких рамок:
Для рамок больших размеров, неразборная конструкция, уже неудобна для транспортировки, да и носить на штанге такую рамку уже тяжело. Наиболее распространенным решением для больших рамок, это разборный квадратный каркас с накладной поисковой петлей или петлей пропущенной вовнутрь трубного каркаса.
В таком случае, каркас рамки изготавливается из пластиковых труб, а поисковая катушка мотается многожильным проводом в изоляции! ПРОВОД ДОЛЖЕН БЫТЬ ОБЯЗАТЕЛЬНО МНОГОЖИЛЬНЫМ, так как при разборке и транспортировке глубинной катушки, провод будит гнуться и одножильный провод в итоге может переломиться!
Такие рамки носят обычно вдвоем:
Но есть варианты конструкций глубинного металлоискателя для самостоятельной переноски:
Вот еще несколько вариантов конструкций глубинных металлодетекторов и их катушек:
Блок: 2/3 | Кол-во символов: 1557
Источник: http://www.
miriskateley.com/glubinnyj-metalloiskatel-svoimi-rukami
Приветствую, Самоделкины! Металлоискатель очень заманчивое устройство. Его можно использовать для самых разных целей, например, для поиска старой проводки, водопроводных труб, ну и клада в конце
Читать далее
Блок: 2/15 | Кол-во символов: 250
Источник: https://USamodelkina.ru/jelektronika/metalloiskatel/
Металлоискатель, или металлодетектор – электронное устройство, состоящее из первичного датчика (катушка с обмоткой) и вторичного узла. Приборы для обнаружения металлов разделяют на несколько типов:
Устройство металлодетектора
Устройства средней ценовой категории в основном относятся к типу «приёмо-передачи». Принцип работы подобных металлодетекторов основан на передаче и приёме электромагнитных волн.
Главными элементами прибора подобного типа являются две катушки: одна − передающая, а вторая − принимающая. Первая катушка передаёт электромагнитные волны, свободно проходящие через нейтральную среду и которые при столкновении с металлическими предметами отражаются и передаются на приёмное устройство. После того как отражённый сигнал попадает на вторую катушку, оператор зуммером информируется о нахождении цели.
Принцип работы металлоискателя
Металлодетектор индукционного типа работает по тому же принципу, что устройства «приёмо-передачи». Главное различие между ними заключается в количестве катушек с обмоткой. В индукционном металлоискателе одна катушка, которая посылает и принимает сигнал одновременно. Импульсные приборы нечувствительны к концентрации солей в грунте и включают в свою конструкцию катушку, электромагнитное поле которой создаёт на поверхности металла вихревые токи, улавливаемые детектором. Такой принцип действия снижает возможности к дискриминации, что может осложнить поиск.
Принцип работы импульсного металлодетектора
Металлоискатели генераторного типа бывают разных типов, но все они построены на основе LC-генератора. Они обладают низким уровнем чувствительности и, как правило, предназначены для того, чтобы находить металл только одного вида. Также металлодетекторы можно разделить на три
Блок: 2/8 | Кол-во символов: 1868
Источник: https://HouseChief.ru/kak-sdelat-metalloiskatel-svoimi-rukami.html
Для сборки такого металлоискателя необходимо в первую очередь подготовить набор необходимых деталей и инструментов.
В случае с импульсным металлоискателем примерныйсписок деталей будет выглядеть так:

Детали для металлоискателя
Из инструментов при выполнении работ понадобятся:

Блок: 3/5 | Кол-во символов: 1243
Источник: https://zakonoma.net/metalloiskatel-svoimi-rukami/glubinnyj-metalloiskatel-svoimi-rukami.html
Quasar ARM — это один из самых популярных металлодетекторов, схема и прошивка которого находятся в свободном доступе на сайте автора, за что ему отдельное спасибо. Возможности этого прибора выносят
Читать далее
Блок: 3/15 | Кол-во символов: 248
Источник: https://USamodelkina.ru/jelektronika/metalloiskatel/
Одна из наиболее популярных моделей металлоискателей, рассчитанных на собственноручное любительское изготовление – «Пират».
Это название, содержащее сокращённые данные его устройства и сайта разработчиков, остроумно отражает романтику поиска драгоценных металлов.
Вот главные достоинства этой модели:

Электронная схема этой модели не требует программирования. В «Пирате» используются доступные каждому детали, правильно собранная схема полностью работоспособна.
Конструктивная схема и компоновка металлоискателя «Пират» традиционна для аппаратуры такого рода. Она представляет собой штангу, на нижнем конце которой установлена катушка, а в верхней части – электронный блок с элементом питания.
Расположение электронного блока должно оставлять место для удобного удержания штанги рукой.
Некоторые мастера предпочитают, чтобы звуковой сигнал аппарата подавался не динамиком, а наушниками. В таком случае от электронного блока отходит кабель наушников.
Технология работы аппарата – импульсная. Это позволяет обеспечить очень хорошие для такого класса аппаратуры показатели чувствительности. Ниже представлена схема электронного блока на микросхемах.
Аналогичную схему можно собрать, использовав транзисторы вместо микросхем. Такая версия может потребовать дополнительных настроек, доступных только опытным радиомастерам. Вот почему транзисторная схема используется реже.
Помимо подробно и точно указанных на принципиальной схеме электронного блока деталей, для сборки металлодетектора на золото и другие металлы потребуется приготовить некоторые материалы и заготовки:

Печатную плату для сборки электронной схемы лучше всего делать по образцу разработок, представленных в интернете.
Ниже представлен один из таких образцов, пригодный для сборки электроники на микросхемах.
Изготовлением платы занимаются любители самодельной электроники, да и то не все. Большинство желающих создать металлоискатель самостоятельно предпочитают купить такую деталь.
Для сборки катушки потребуется оправа или каркас, не содержащий металлических элементов. Самодеятельный мастер может изготовить такой каркас из фанеры, пластмассы или подобрать похожий по параметрам из готовых пластмассовых изделий, например – посуды. Оправа может быть приобретена в готовом виде или сделана самостоятельно
Рекомендуемые параметры катушки – 25 витков эмаль-проводом диаметром 0,5мм по оправке диаметром 190-200мм. Увеличение диаметра на 30% приведёт к повышению чувствительности аппарата, при условии, что количество витков будет уменьшено до 20-21.
Пластмассовый каркас для катушки – одна из самых распространённых в продаже деталей металлоискателей.
Технология манипуляций катушкой такова, что этот весьма непрочный узел может пострадать от ударов о неровности земли, камни, острые предметы. Во избежание этого катушку на каркасе прикрывают снизу пластмассовой тарелкой. Такая тарелка не только защищает катушку, но и обеспечивает режим скольжения по высокой траве. Поиск становится более интенсивным.
Для успешной сборки металлоискателя лучше всего придерживаться такого порядка действий:
Хотя принципиального характера порядок сборки не имеет.
Для тех, кто изготавливает аппарат для постоянной длительной работы в области поиска цветных металлов и последующего рециклинга (переработки ради повторного применения), важным фактором является удобство пользования.
В этом случае проработка формы штанги и компоновка основных элементов аппарата становится ключевым фактором. Таким образом, в создании аппарата появляется серьёзная дизайнерская фаза.
Лучше всего выполнять этот этап работы с помощью моделирования в натуральную величину. Такое моделирование можно произвести с использованием деревянных деталей подходящей формы, например:
Убедившись, что скомпонованная модель аппарата будет достаточно функциональна и удобна, можно приступать к решающей сборке. Готовый аппарат, как правило, не требует настройки, он полностью готов к работе.
Начать поиск металла можно, выбирая нужный уровень чувствительности и правильную тактику манипуляций катушкой.
Сборщики, которым нужно как можно быстрее собрать свой аппарат, могут воспользоваться готовыми наборами деталей.
Покупка такого комплекта позволяет значительно упростить изготовление «Пирата». Одно из предложений есть здесь.
Пользователи металлоискателя «Пират», обладающие навыками в радиолюбительском деле, модифицируют конструкцию этого аппарата. Вот только несколько направлений таких усовершенствований:

Простой, недорогой и надёжный металлоискатель «Пират» исправно работает в самых разных условиях.
Блок: 3/6 | Кол-во символов: 6122
Источник: https://rcycle.net/metally/dragotsennye/metalloiskatel-na-zoloto-svoimi-rukami-shemy
Процесс сборки глубинного металлоискателя своими руками включает в себя следующие этапы:
На первом этапе необходимо собрать электронную часть, а именно блок управления.
Пошагово процесс выглядит так:

Это интересно:как собрать дома простой металлоискатель.
Лучшим вариантом будет спаять все напрямую, а уже после окончания наладки подобрать необходимые разъемы и переходники. Скрутки лучше не делать, это оказывает отрицательное влияние на чувствительность прибора.
Вторым неплохим вариантом будет сделать такое кольцо из провода витой пары. Понадобится около 2,5 – 2,7 м провода.
Для достижения максимальной чувствительности необходимо выполнить следующие действия:
Таким образом, достигается максимальное значение чувствительности.По окончании основных работ, блок управления, катушка и остальные детали закрепляются на своих местах на штанге. Металлоискатель можно включать и проверять.
Блок: 4/5 | Кол-во символов: 1837
Источник: https://zakonoma.net/metalloiskatel-svoimi-rukami/glubinnyj-metalloiskatel-svoimi-rukami.html
Дешевизна, базовое преимущество самостоятельного изготовления любых изделий, актуальна для металлоискателя. Вот какие ещё есть достоинства у самодельного аппарата:

Как и любое устройство, изготовленное любительским образом, металлоискатель не лишён некоторых недостатков.
Вот какие особенности модели «Пират» отмечают пользователи:
Несмотря на недостатки, модель «Пират» очень популярна. Это объясняется простотой самодельного изготовления и высокой результативностью недорогого аппарата.
Занятые в области рециклинга специалисты считают, что возможности дискриминации металлоискателя не имеют большого значения. Все найденные металлы настолько ценны, что их переработка всегда оправдана. Ориентация на поиск золота требует не только аппаратуры, но и немалого опыта, сопутствующих знаний и, конечно же, удачи.
Блок: 4/6 | Кол-во символов: 1298
Источник: https://rcycle.net/metally/dragotsennye/metalloiskatel-na-zoloto-svoimi-rukami-shemy
Модель «Терминатор 3» давно пользуется популярностью среди радиолюбителей, и за много лет существования прибор получил много усовершенствований. Предлагаем пошаговую инструкцию, как самому сделать металлоискатель в домашних условиях. Прибор отличается низким энергопотреблением, возможна настройка на поиск определённых типов металла и неплохие глубинные характеристики.
Внешний вид электронного блока управления
Перед тем как сделать самодельный металлоискатель, нужно подготовить следующие инструменты:

Набор инструментов для радиолюбителя
Для изготовления блока управления необходимо сделать монтажную плату, на которой будут размещаться все необходимые радиокомпоненты. Схему, представленную ниже, нужно перенести на гетинаксовую пластину с покрытием из медной фольги и изготовить монтажную плату таким же образом, как описано выше в статье для металлодетектора «Пират». Размер схемы должен быть в пределах 104×66 мм, а заготовка для платы на 10 мм больше с каждой стороны.
Принципиальная схема металлоискателя «Терминатор 3»Перечень необходимых радиодеталейПечатная плата металлоискателя
Как подготовить печатную плату для металлоискателя подробно расскажем в пошаговой инструкции:
Это, собственно, самая чувствительная часть прибора. Она отвечает за сканирование пространства под землей. Рассмотрим этапы создания простой катушки для металлоискателя:
| Иллюстрация | Описание процесса |
На куске фанеры очерчиваем два круга, соответствующих диаметрам катушек – внутренне и наружной. Вбиваем по периметру окружности гвозди.Диаметр внешней обмотки TX должен быть в пределах 200 мм. Катушка делается из двух сложенных проводов. Наматываем на гвозди 30 витков. | |
| Перевязываем обмотку по окружности нитками. Вытаскиваем гвозди, полученную катушку покрываем лаком, и после того как он высохнет, обматываем изолентой и фольгой. Точно таким же образом изготавливаем внутреннюю обмотку RX, которая в два раза меньше TX и содержит 48 витков проволоки. | |
| Помещаем катушки в корпус и проводим распайку проводов, которые будут присоединены к блоку управления. | |
| Вот так будет выглядеть готовая рамка металлоискателя. |
Подробно этапы сборки платы и основные элементы металлоискателя мы рассматривали ранее, сейчас нам предстоят самые последние и ответственные шаги: сборка корпуса и настройка прибора.
Предлагаемое видео поможет с настройкой металлодетектора.
Блок: 6/8 | Кол-во символов: 2722
Источник: https://HouseChief.ru/kak-sdelat-metalloiskatel-svoimi-rukami.html
Она довольно проста, несмотря на кажущуюся сложность. Состоит металлодетектор из двух частей – принимающей и передающей. Основным устройством является генератор передатчика высокой частоты. Две рамочных антенны, одна из которых служит передатчиком сигнала, вторая приемником. Они должны располагаться строго под углом 90 градусов друг к другу для предотвращения улавливания сигналов генератора приемной антенной. При нахождении предмета из металла, магнитное поле, создаваемое генератором, подвергается искажению, и впоследствии улавливается принимающей антенной.
В данном случае масса металлического предмета используется как источник излучения, отправляя производимую энергию на принимающую антенну.
Схема приемника металлодетектора
В передающее устройство входит тиристор мощностью от 0,25 до 1 Вт, генератор звука частотой 200 Гц. При нахождении металлического предмета оператор слышит звук частотой 200 Гц, сила которого зависит от величины найденного предмета и расстояния до него.
Детекторный приемник, контур колебаний которого реагирует на частоту 120 кГц, и состоящий из двух диодов. Усилителем может служить абсолютно любой генератор низких частот, которой можно найти в старом радиоприемнике. Достаточно усилителя на транзисторах в количестве 5-6 штук. Также используется транзистор в качестве усилителя тока для стрелочного прибора, позволяющий измерить уровень принимаемого сигнала. То есть, в составе прибора есть два вида индикаторов – визуальный и акустический. Частота работы настроена таким образом, чтобы не мешать работе приемника сигнала.
Схема передатчика
Блок: 2/5 | Кол-во символов: 1606
Источник: https://zakonoma.net/metalloiskatel-svoimi-rukami/glubinnyj-metalloiskatel-svoimi-rukami.html
Переработка схемы глубинника Колоколова-Щедрина. Отличия от оригинальной схемы: 1. Кварцевого генератора на микросхеме к561.. и кварце на 32 кГц- НЕТ. Сигнал 32 кГц дает Ардуино Про Мини. 2. Схемы
Читать далее
Доставка новых самоделок на почту
Получайте на почту подборку новых самоделок. Никакого спама, только полезные идеи!
*Заполняя форму вы соглашаетесь на обработку персональных данных
Dmitrij Электроника / Металлоискатели 10-08-2017, 15:04
7.44 из 10
Блок: 5/15 | Кол-во символов: 766
Источник: https://USamodelkina.
ru/jelektronika/metalloiskatel/
Когда металлоискатель будет готов, можно начинать работу. Нужно отдать себе отчёт в том, что ни один самый совершенный аппарат не позволит находить только золотые скрытые объекты.
Металлоискатель поможет найти ценный металл, и весьма вероятно, что это будет золото. Лучше всего, если у будущего искателя металлов и золота будет реальное представление о технике поиска.
Многие особенности эксплуатации готовой аппаратуры очень важны для тех, кто разрабатывает и собирает собственные модели. Нужно заранее иметь представление о технологии работы с такой аппаратурой – именно это является основой её качественного дизайна.
Результативность поиска золота повышается с опытом. Вот наиболее важные элементы такого опыта:

Правильно собранная и отлаженная аппаратура всегда поможет в поиске золота, и этот ценный металл обязательно найдется.
Блок: 6/6 | Кол-во символов: 1118
Источник: https://rcycle.net/metally/dragotsennye/metalloiskatel-na-zoloto-svoimi-rukami-shemy
Из этой статьи вы узнаете, как можно сделать очень простой металлоискатель из почти подручных материалов. Не смотря на всю свою простоту, металлоискатель работает, он может найти монету на глубине до
Читать далее
Dmitrij Электроника / Металлоискатели 10-08-2017, 14:11
9.33 из 10
Блок: 6/15 | Кол-во символов: 356
Источник: https://USamodelkina.ru/jelektronika/metalloiskatel/
Рассмотрим еще один самодельный металлоискатель, требующий минимум вложений и не столь больших знаний для сборки. Уникальность металлоискателя в том, что он имеет не круглую катушку, как в
Читать далее
Dmitrij Электроника / Металлоискатели 7-08-2017, 23:16
6.
5 из 10
Блок: 7/15 | Кол-во символов: 325
Источник: https://USamodelkina.ru/jelektronika/metalloiskatel/
Металлоискатели с простой схемой позволяют обнаруживать скрытые предметы, но для того чтобы узнать, какие именно, придётся поработать лопатой. Вместо золотой монеты или военной каски, можно найти всего лишь кусок трубы и потратить на это много времени. Чтобы облегчить задачу поисковикам, детекторы стали оснащаться дискриминаторами, которые позволяют различать тип металла и пропускать различный мусор. Самые простые способы определения типов металлов были реализованы в старых приборах и устройствах начального уровня и имели два режима – «все металлы» и «цветные». Функция дискриминации позволяет оператору реагировать на фазовый сдвиг определённой величины, сравниваемый с настроенным (эталонным) уровнем. При этом прибор не может различать цветные металлы между собой.
В профессиональных металлоискателях используются дискриминаторы с выделением диапазона.
Используемые в подобных приборах микропроцессорные системы позволяют запрограммировать устройство на реагирование только на определённые группы металлов. Дискриминация полезна на замусоренных участках, но снижает глубину обнаружения на 10−20%.
Металлоискатель своими руками: схема на золото
Блок: 7/8 | Кол-во символов: 1235
Источник: https://HouseChief.ru/kak-sdelat-metalloiskatel-svoimi-rukami.html
Рассмотренный ниже прибор является довольно мощным металлоискателем, он способен обнаружить монету в 25 мм на глубине порядка 30-ти см, а максимальная глубина обнаружения, по заявлению автора,
Читать далее
Dmitrij Электроника / Металлоискатели 7-08-2017, 17:24
2.0 из 10
Блок: 8/15 | Кол-во символов: 332
Источник: https://USamodelkina.ru/jelektronika/metalloiskatel/
Рассмотрим, как можно сделать простой и довольно мощный металлоискатель на основе двух взаимосвязанных осцилляторов.
Один осциллятор в такой схеме будет являться фиксированным, а другой будет от него
Читать далее
Блок: 9/15 | Кол-во символов: 282
Источник: https://USamodelkina.ru/jelektronika/metalloiskatel/
Приветствую всех Самоделкиных! Представляю на Ваш суд очередной самодельный девайс, испытания которого можно посмотреть на сайте YouTube — канал « Iskander AP ». Исходным источником для данной
Читать далее
Dmitrij Электроника / Металлоискатели 26-05-2016, 12:52
7.58 из 10
Блок: 10/15 | Кол-во символов: 366
Источник: https://USamodelkina.ru/jelektronika/metalloiskatel/
Этот металлоискатель был разработан на основе уже известного устройства «Терминатор Про». Основным его преимуществом является качественная дискриминация, а также малое потребление тока.
Также сборка
Читать далее
Dmitrij Arduino / Металлоискатели 26-05-2016, 11:57
7.33 из 10
Блок: 11/15 | Кол-во символов: 369
Источник: https://USamodelkina.ru/jelektronika/metalloiskatel/
Читать далее
Dmitrij Электроника / Металлоискатели 14-05-2016, 21:39
8.28 из 10
Блок: 12/15 | Кол-во символов: 162
Источник: https://USamodelkina.ru/jelektronika/metalloiskatel/
Металлоискатель построен на принципе срыва синхронизации двух катушек. Именно из-за такой интересной конструкции, внешне напоминающей бабочку, устройство и получило такое название. Самоделка проста в
Читать далее
Dmitrij Электроника / Металлоискатели 28-04-2016, 20:30
9.0 из 10
Блок: 13/15 | Кол-во символов: 341
Источник: https://USamodelkina.
ru/jelektronika/metalloiskatel/
Подобные металлоискатели можно купить примерно за 100-300 долларов. Цена на металлодетекторы сильно взаимосвязана с их глубиной обнаружения, далек не каждый металлоискатель может «видеть» монеты на
Читать далее
Dmitrij Электроника / Металлоискатели 28-04-2016, 19:36
6.67 из 10
Блок: 14/15 | Кол-во символов: 356
Источник: https://USamodelkina.ru/jelektronika/metalloiskatel/
Поиск кладов, древних реликвий и прочих интересных вещей для многих является довольно таки востребованным видом хобби, наряду с рыбалкой или охотой. Этот вид отдыха также можно считать активным, а
Читать далее
Блок: 15/15 | Кол-во символов: 273
Источник: https://USamodelkina.ru/jelektronika/metalloiskatel/
net/metalloiskatel-svoimi-rukami/glubinnyj-metalloiskatel-svoimi-rukami.html: использовано 4 блоков из 5, кол-во символов 5098 (16%)Не так часто, но все же случаются в нашей жизни потери.
Например, пошли в лес по грибы по ягоды и обронили ключи. В траве под листьями их будет найти не так просто. Не стоит отчаиваться: нам поможет самодельный металлоискатель, который мы будем делать своими руками. Вот и я решил собрать свой первый металлоискатель. В наше время мало кто решится на изготовление металлодетектора. Самодельные устройства были популярны лет двадцать-двадцать пять тому назад, когда купить их было просто негде.
Современные металлоискатели таких производителей, как Garrett, Minelab, Fisher и многие другие имеют высокую чувствительность, дискриминацию по металлам, а некоторые и годограф. Они способны настраивать баланс грунта , отстраиваться от электрических помех. Благодаря этому глубина обнаружения современного металлодетектора на монету достигает 40 см.
Схему выбрал не очень сложную, чтобы можно было повторить в домашних условиях. Принцип работы основан на разности биения двух частот, которые мы будем улавливать на слух. Устройство собрано на двух микросхемах, содержит минимум деталей, в то же время имеет кварцевую стабилизацию частоты, благодаря которой прибор устойчиво работает.
Схема очень проста. Её с лёгкостью можно повторить в домашних условиях. Она построена на двух микросхемах 176 серии. Опорный генератор выполнен на ла9 и стабилизирован кварцем на 1 МГц.У меня этого, к сожалению, не оказалось, пришлось поставить на 1,6 МГц.
Перестраиваемый генератор собран на микросхеме к176ла7. Достичь нулевых биений поможет варикап D1, ёмкость которого меняется в зависимости от положении движка переменного резистора R2. Основой колебательного контура служит поисковая катушка L1, при приближении которой к металлическому предмету изменяется индуктивност, вследствие чего изменяется частота перестраиваемого генератора, что мы и слышим в наушниках.
Наушники я использую обычные от плеера, излучатели которых соединены последовательно, чтобы меньше нагружать выходной каскад микросхемы:
Если громкости окажется слишком много, можно ввести в схему регулятор громкости:
, 30к-1шт.Большинство деталей расположены на печатной плате:
Всё устройство я разместил в обычной мыльнице, экранировав от помех алюминиевой фольгой, которую соединил с общим проводом:
Так как для кварца не предусмотрено место на печатной плате, то он располагается отдельно. Гнездо под наушники и регулятор частоты для удобства я вывел с торца мыльницы:
Весь блок металлодетектора при помощи двух хомутиков разместил на отрезке лыжной палки:
Осталась самая ответственная часть: изготовить поисковую катушку.
От качества изготовления катушки будет зависеть чувствительность устройства, стойкость к ложным срабатываниям, так называемым фонтонам. Хотелось бы сразу заметить, что от размера катушки напрямую зависит глубина обнаружения предмета.
Так, чем больше диаметр, тем глубже прибор сможет обнаружить цель, но размер этой цели также должен быть больше, например, канализационный люк (маленький предмет с большой катушкой металлоискатель просто не увидит). И наоборот, катушка маленького диаметра способна обнаружить маленький предмет, но находящийся не очень глубоко ( например, маленькая монета или кольцо).
Поэтому я сначала намотал катушку среднего размера, так сказать, универсальную. Забегая вперёд, хочу сказать, что металлоискатель задумывался на все случаи жизни, то есть катушки должны быть разного диаметра и их можно менять. Чтобы быстро сменить катушку, я поставил на штангу разъём, который выдернул из старого лампового телевизора:
Ответную часть разъёма я закрепил на катушке:
В качестве каркаса для будущей катушки я использовал пластмассовый ковш, который был куплен в хозяйственном магазине. Диаметр ковша следует подобрать приблизительно равным 200 мм. От ковша следует отрезать часть ручки и днища так, чтобы остался пластмассовый ободок, на который следует намотать 50 витков провода ПЭЛШО диаметром 0,27 миллиметров.
На часть оставшейся ручки следует закрепить разъем. Получившуюся катушку изолируем при помощи изоленты в один слой. Затем нам нужно эту катушку заэкранировать от помех. Для этого нам понадобится алюминиевая фольга в виде полосы, которой мы обмотаем сверху так, чтобы концы получившегося экрана не замкнулись и расстояние между ними было приблизительно 20 миллиметров. Получившийся экран следует соединить с общим проводом. Сверху я также обмотал изолентой. Конечно, можно все это пропитать эпоксидным клеем, но я оставил так.
После испытаний большой катушки я понял, что нужно изготовить маленькую, так называемую снайперку, чтобы было легче обнаруживать предметы небольших размеров.
Готовые катушки выглядят вот так:
Прежде чем начать настраивать металлоискатель, нужно убедиться в отсутствии металлических предметов вблизи поисковой катушки. Настройка заключается в подборе емкости конденсатора C2, для того чтобы получить максимальный уровень биений, который мы слышим в наушниках, так как в сигнале присутствуют множество гармоник(нужно выделить самую сильную).
При этом движок переменного резистора R2 должен находиться как можно ближе к середине:
Штанга у меня получилась из двух частей, трубки были подобраны таким образом, что они входят друг в друга очень плотно, благодаря чему не пришлось придумывать специального крепления для этих трубок. Также были изготовлены подлокотник и рукоятка, чтобы было удобно выполнять проводку над землей. Как показала практика, это очень удобно: рука совершенно не устает. В разобранном виде металлоискатель получился очень компактный и умещается буквально в пакет:
Внешний вид готового прибора выглядит вот так:
В заключение хотелось бы сказать, что данный металлоискатель не подходит лицам, которые собираются работать по старине. Так как в нем нет дискриминации по металлам, вам придется копать все подряд. Скорее всего, вы очень сильно разочаруетесь. А вот любителям собирать металлолом данное устройство будет в помощь. Да и просто как развлечение детям.
Вариант №077 «Металлоискатель на 6 микросхемах».
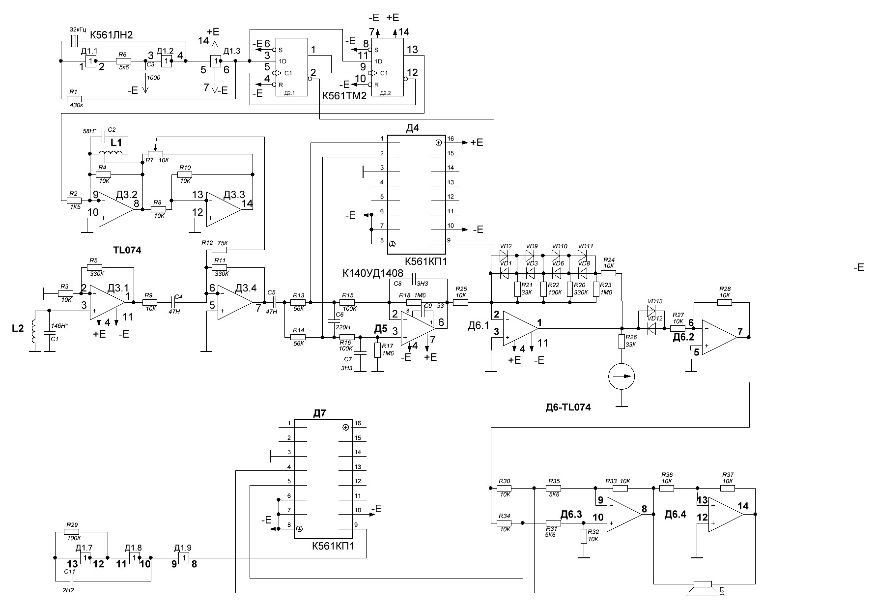
Принцип работы аналогичен металлоискателям по принципу локации. Состоит из передающей и приемной частей, генератора на К561ЛА7, делителя на К561ТМ2 и коммутатора на К561КТ3. В конструкцию поисковой катушки входят две катушки — передающая и приемная, которые в свою очередь входят в состав контуров, настроенных на частоту 8192 Гц. Значимых моментов очень много, с ними можно ознакомиться по запросу «Лучший металлоискатель своими руками». По этой теме много статей, предложений по усовершенствованию. В состав варианта входит набор, на основе которого можно изготовить самый оптимальный вариант из представленных в сети, на базе которого возможно потом произвести все предлагаемые доработки и усовершенствования. Испытания собранного образца показали, что устройство обладает дискриминацией металлов. Даже на различные цветные металлы реагирует по-разному. Представлен в двух вариантах: в Маленькой коробке все необходимые элементы за исключением поисковых катушек, изготовление которых подробно описано в интернете и Большой коробке где имеются в том числе и готовые полноразмерные RX и TX катушки с подобранными к ним конденсаторами С1 и С16.
Питание от источника напряжением 9 — 12 вольт, ток потребления от 25 мА (режим поиска). Индикация цели по звуку из динамика и свечению двух светодиодов.
Перед вами наиболее интересный и сложный для сборки из всех представленных ранее наборов. Настоящий металлоискатель (МИ) основан на принципе локации и, соответственно, имеет в своем составе передатчик и приемник. Из основных активных элементов в состав устройства входят шесть микросхем и четыре транзистора. На элементе U6A собран формирователь двуполярного напряжения, преобразующий питающее напряжение 12 вольт в двуполярное +/- 6 вольт для питания операционных усилителей (ОУ). Каждая из микросхем U1, U2 и U6 состоит из двух независимых ОУ. На ОУ U6B собран генератор низкой частоты с частотой около 1,5 кГц. Оставшиеся четыре ОУ задействованы в приемном тракте МИ. Передающий тракт состоит из генератора с частотой 32768 Гц на микросхеме U5 К561ЛА7 (CD4011), которую задает «часовой» кварц соответствующего номинала, делителя частоты на 4 на микросхеме К561ТМ2 и усилителя частоты 8192 Гц на транзисторах VT1 и VT2, нагрузкой которых служит передающая катушка TX в составе колебательного контура с конденсатором С16.
Этот колебательный контур может быть как последовательным, так и параллельным.
В первом случае излучаемый импульс будет более мощным, но ток потребления будет более высоким, во втором случае будет более экономное расходование заряда источника питания. При этом параметры емкости С16 и катушки ТХ остаются неизменными. Решайте сами что вам интереснее. Приемный тракт состоит из приемной катушки RX в составе параллельного колебательного контура с конденсатором С1, ограничительных диодов VD1 и VD2, включенных встречно-параллельно. Их назначение – защита входа ОУ U1A. Усиленный сигнал с выхода этого ОУ через разделительный конденсатор поступает на делитель R3, R4, выходы которых коммутируются двумя коммутаторами U3A и U3B из состава микросхемы К561КТ3 (CD4066). Назначение коммутатора – блокировать прием во время работы передатчика. В тот момент, когда идет передача импульса, этот принимаемый импульс блокируется на массу соответствующим коммутатором. При смене полярности импульса, соответствующий принимаемый импульс блокируется вторым коммутатором.
Фазы коммутации можно поменять перестановкой соответствующих джамперов (перемычек) переключателя «Смена фазы». Нам нужен будет только отраженный от цели сигнал, который далее усиливается следующим ОУ U1B, с выхода которого сигнал поступает на следующий ОУ U2A с регулировкой чувствительности резистором R11. Далее усиленный сигнал поступает на последний ОУ U2B, где на инвертирующий вход 6 подается управляющее напряжение порога отключения. Это позволяет разрешать работу ОУ только тогда, когда на неинвертирующий вход 5 поступит достаточный для включения ОУ отраженный от цели сигнал. На выходе 7 появится разрешающее напряжение для работы усилителя на транзисторе VT3, VT4, которые усилят звук генератора на U6B. Сам генератор управляется через резистор R14 на неинвертирующий вход 5 сигналом с выходов U1B или U2B через джампер переключателя VCO (ГУН – генератор, управляемый напряжением). Благодаря этому по звуку из динамика можно определять что за цель обнаружил МИ. Черные и цветные металлы звучат по-разному.
Даже цветные металлы имеют свои особенности, отличающие их друг от друга. Вам надо будет определиться в каком положении должна будет находиться перемычка VCO или она должна будет вообще отключена. Также к выходу U2B через ограничительный резистор R13 встречно-параллельно подключены два ярких светодиода различного цвета, которые совместно со звуками из динамика будут позволять вам определяться с качеством обнаруженной цели. При сборке устройства главное – безошибочно установить и правильно припаять все элементы. Соблюдайте правильность установки электролитических конденсаторов, цоколевку транзисторов, панелек и микросхем. Не допускайте непропаянных выводов элементов и коротких замыканий припоем. Правильно собранное устройство должно работать без настроек платы, за исключением настройки катушек RX и TX относительно друг друга и установки положения R11 «Чувствительность» и R15 «Порог» в необходимое положение. Если вы приобрели набор без готовых катушек, то вам их придется изготовить самостоятельно.
Для этого необходимо будет взять провод типа ПЭВ, ПЭЛ, ПЭТВ (медь в эмали) диаметром 0,28 – 0,8 мм и намотать самостоятельно две одинаковые катушки. Чем толще провод, тем лучше добротность, но увеличивается вес катушек, с которыми вам придется работать. Особой разницы вы не заметите, поэтому не гонитесь за более толстым сечением. Далее вам надо будет сделать оправку для катушек. Для этого вам понадобится фанерка, на которой начертите прямоугольник со сторонами приблизительно 14*23 см, от углов отступите в обе стороны по 2,5 см и по углам получившегося восьмиугольника вбейте по гвоздику. Еще один гвоздик вбейте по средине меньшей стороны. Это будет начало и конец катушки, т.е отводы. Намотайте 80 витков, закрепите их (нитка, скотч, изолента). Снимите с оправки, намотайте такую же вторую. Если у вас набор с готовыми катушками, то вам будет проще. Катушки и конденсаторы к ним уже подобраны как надо. Далее плотно обмотайте катушки изоляционным материалом (подойдет сантехническая фум лента).
Одну из катушек надо будет поместить в экран из фольги. Это будет приемная RX катушка. Подойдет алюминиевая фольга пищевая или из конденсаторов, но лучше взять полимерную металлизированную фольгу из экранированного кабеля типа RG или другой марки, где есть фольга. Обмотайте катушку этой фольгой металлизированной стороной наружу(проверьте омметром или мультиметром). Сверху фольгу обмотайте самим проволочным экраном из того же кабеля и припаяйте к «холодному» (масса) выводу (в месте отводов оставьте около 1 см разрыв экрана, чтобы не получился короткозамкнутый виток). Этот вывод надо будет подключить к общему проводу, а второй вывод к входу 3 U1A. Для этого необходимо пометить этот «холодный» вывод чтобы не перепутать. Далее надо настроить катушки между собой. Для этого надо их наложить друг на друга с перехлестом около 3 см. и подключить катушки к плате МИ. Выход микросхемы U1B выведен на контрольную точку, обозначенную на плате КТ1. Между этой точкой и общим проводом надо подключить миллиамперметр с ограничительным резистором или вольтметр со средней точкой или мультиметр с определением полярности (на крайний случай подойдет любой стрелочный прибор, по которому можно определить нулевое положение).
Если все сделано правильно, то после подачи напряжения на плату, стрелка прибора отклонится в какую-то сторону. Перемещая катушки друг относительно друга необходимо добиться чтобы стрелка прибора была максимально приближена к нулю. В этом положении катушки должны быть зафиксированы друг относительно друга.
Вариант I
Вариант IIВариант II
После фиксации катушек измерительный прибор можно отключить. Работоспособность МИ можно проверить отдельно по узлам. В первую очередь проверяется формирователь двуполярного напряжения. Между общим проводом и полюсами питания должно быть по 50% от общего напряжения. Т.е при 12 вольтах питающего напряжения, на конденсаторах С14 и С15 должно быть по 6 вольт. Далее проверяем работу генератора U5. Для этого надо иметь частотомер или осциллограф – на 11 выводе должен прослеживаться меандр с частотой близкой к 32768 Гц. Показания могут немного отклоняться от этого числа ввиду неточности при изготовлении «часового» кварца, поэтому электронные часы спешат или отстают.
Но на качество работы МИ это никаким образом не сказывается.
При отсутствии таковых приборов можно перейти к контролю работы делителя на 4 на микросхеме U4. При исправных U5 и U4, на выходе 1 U4 будет меандр с частотой ¼ частоты кварца, т.е. приблизительно 8192 Гц, что можно проконтролировать более простым частотомером, часто встраиваемым во многие мультиметры и имеющим предел измерения 20 кгц или в крайнем случае можно прослушать этот сигнал подключенными к выводу 1 наушниками (желательно высокоомными или через разделительный конденсатор).
Если приемный тракт на участке U1A, U3, U1B исправен, то при настройке катушек RX и TX друг относительно друга показания прибора, включенного между общим проводом и КТ1 будут переходить нулевую отметку, изменяя полярность, а при установке стрелки на ноль, при попадании в зону катушек крупного металлического предмета, стрелка будет отклоняться от нуля. Работу ОУ U2A и U2B можно проверить по свечению встречно-параллельно включенных светодиодов HL1 и HL2.
При вращении потенциометра «Порог» они будут поочередно загораться при переходе нуля на выходе 7. Работу звукового генератора на U6В можно проверить осциллографом, частотомером или наушниками – на 7 выводе будет прослушиваться звук с частотой около 1,5 кГц. Переменный резистор R31 (GEB) предназначен для небольшого сдвига фазы при отстройке от минерализованных грунтов во время работы на местности (для этой же цели служит и переключатель «Смена фазы»).
При настройке МИ положение движка этого потенциометра должно находиться в среднем положении. Конденсаторы контуров RX и TX С1 и С16 необходимо установить непосредственно у выхода катушек и загерметизировать (залить компаундом вместе с катушками).
Более подробно с настройкой и работой подобного типа МИ можно найти в Интернете по запросу «лучший металлоискатель своими руками» или «МИ Фолькштурм». Также на форумах, связанных с этим МИ можно ознакомиться с опытом эксплуатации, и усовершенствованиями подобных МИ.
Питание МИ может снижаться до 8 вольт при полной работоспособности устройства. Ток потребления с параллельным контуром TX в дежурном режиме составлял около 25 мА, в режиме обнаружения цели ток вырастал до 70 ма.
Исходя из этого можете выбирать источник питания (аккумулятор).
Расположение элементов на плате МИ (вид со стороны деталей)Расположение элементов на плате МИ (вид со стороны деталей)
Купить набор можно по ссылке:
Металлоискатель или металлодетектор предназначен для обнаружения предметов, по своим электрическим и/или магнитным свойствам отличающихся от среды, в которой они находятся. Попросту говоря, он позволяет находить металл в земле. Но не только металл, и не только в грунте. Металлодетекторами пользуются службы досмотра, криминалисты, военные, геологи, строители для поиска профилей под обшивкой, арматуры, сверки планов-схем подземных коммуникаций, и люди многих других специальностей.
Металлоискатели своими руками чаще всего делают любители: кладоискатели, краеведы, члены военно-исторических объединений. Им, начинающим, и предназначена в первую очередь данная статья; описанные в ней устройства позволяют найти монету с советский пятак на глубине до 20-30 см или железяку с канализационный люк примерно в 1-1,5 м под поверхностью. Однако этот самодельный приборчик может пригодиться и на хозяйстве при ремонте или на стройке. Наконец, обнаружив в земле центнер-другой брошенной трубы или металлоконструкций и сдав находку в металлолом, можно выручить приличную сумму. А подобных сокровищ в земле российской точно больше, чем пиратских сундуков с дублонами или боярско-разбойничьих кубышек с ефимками.
{{img-0}}Примечание: если вы не сведущи в электротехнике с радиоэлектроникой, не пугайтесь схем, формул и специальной терминологии в тексте. Самая суть излагается попросту, и в конце будет описание прибора, который можно сделать за 5 мин на столе, не умея не то что паять, а проводки скрутить.
Но он позволит «пощупать» особенности поиска металлов, а возникнет интерес – придут и знания с навыками.
металлоискатель Пират
Немного больше внимания по сравнению с остальными будет уделено металлоискателю «Пират», см. рис. Этот прибор достаточно прост для повторения начинающими, но по своим качественным показателям не уступает многим фирменным моделям ценой до $300-400. А главное – он показал отличную повторяемость, т.е. полную работоспособность при изготовлении по описаниям и спецификациям. Схемотехника и принцип действия «Пирата» вполне современны; по его настройке и методике использования имеется достаточно руководств.
Металлоискатель действует по принципу электромагнитной индукции. В общем схема металлоискателя состоит из передатчика электромагнитных колебаний, передающей катушки, приемной катушки, приемника, схемы выделения полезного сигнала (дискриминатора) и устройства индикации. Отдельные функциональные узлы часто объединяют схемотехнически и конструктивно, напр.
, приемник и передатчик могут работать на одну катушку, приемная часть сразу выделяет полезный сигнал и т.п.
Принцип действия металлоискателя
Катушка создает в среде электромагнитное поле (ЭМП) определенной структуры. Если в зоне его действия оказывается электропроводящий предмет, поз. А на рис., в нем наводятся вихревые токи или токи Фуко, которые создают его собственное ЭМП. В результате структура поля катушки искажается, поз. Б. Если же предмет не электропроводящий, но обладает ферромагнитными свойствами, то он искажает исходное поле за счет экранирования. В том и другом случае приемник улавливает отличие ЭМП от исходного и преобразует его в акустический и/или оптический сигнал.
Примечание: в принципе для металлоискателя не обязательно, чтобы предмет был электропроводящим, грунт – нет. Главное, чтобы их электрические и/или магнитные свойства отличались.
В коммерческих источниках дорогие высокочувствительные металлодетекторы, напр.
Терра-Н, нередко называют геосканерами. Это неверно. Геосканеры действуют по принципу измерения электропроводности грунта по разным направлениям на разной глубине, эта процедура называется боковым каротажем. По данным каротажа компьютер строит на дисплее картинку всего, что в земле, включая различные по свойствам геологические слои.
Принцип действия металлодетектора возможно воплотить технически разными способами соответственно назначению прибора. Металлоискатели для пляжного золотоискательства и строительно-ремонтного поиска внешне могут быть похожи, но существенно отличаться по схеме и техническим данным. Чтобы правильно сделать металлоискатель, нужно четко представлять себе, каким требованиям он должен удовлетворять для данного рода работы. Исходя из этого, можно выделить следующие параметры поисковых детекторов металла:
Глубже прибор ничего не обнаружит при любом размере и свойствах объекта.Дискриминация, в свою очередь, параметр составной, т.
к. на выходе металлоискателя наличествует 1, максимум 2 сигнала, а величин, определяющих свойства и расположение находки, больше. Тем не менее, с учетом изменения реакции прибора во время приближения к объекту, в нем выделяются 3 составляющих:
Все параметры металлоискателя связаны сложным образом и многие взаимосвязи взаимоисключающие. Так, напр., понижение частоты генератора позволяет добиться большего проницания и зоны поиска, но ценой увеличения энергопотребления, и ухудшает чувствительность и мобильность вследствие возрастания размеров катушки. В целом же каждый параметр и их комплексы так или иначе привязаны к частоте генератора. Поэтому первоначальная классификация металлоискателей строится по диапазону рабочих частот:
Абсолютно не любительские приборы: энергопотребление от десятков Вт, без компьютерной обработки по сигналу ни о чем судить нельзя, для перемещения нужен автотранспорт..jpg)
Примечание: мобильность металлоискателей по пп. 2-4 хорошая: от одного комплекта солевых элементов («батареек») АА и без переутомления оператора можно работать до 12 час.
Особняком стоят импульсные металлоискатели. У них первичный ток в катушку поступает импульсами. Задав частоту следования импульсов в пределах НЧ, а их длительность, которая определяет спектральный состав сигнала, соответствующей диапазонам ПЧ-ВЧ, можно получить металлодетектор, совмещающий в себе положительные свойства НЧ, ПЧ и ВЧ или перестраиваемый.
Насчитывается не менее 10 методов поиска предметов с помощью ЭМП.
Но такие, как, скажем, метод непосредственной оцифровки ответного сигнала с компьютерной обработкой – удел профессионального применения.
{{img-14}}
Самодельный металлоискатель схемотехнически строят более всего следующими способами:
Параметрические металлоискатели в некотором роде выпадают из определения принципа действия: в них нет ни приемника, ни приемной катушки. Для детекции используется непосредственно влияние объекта на параметры катушки генератора – индуктивность и добротность, а структура ЭМП значения не имеет. Изменение параметров катушки ведет к изменению частоты и амплитуды вырабатываемых колебаний, что фиксируется разными способами: измерением частоты и амплитуды, по изменению тока потребления генератора, измерением напряжения в петле ФАПЧ (системы фазовой автоподстройки частоты, «подтягивающей» ее к заданному значению) и др.
Параметрические металлоискатели просты, дешевы и помехоустойчивы, но пользование ими требует определенных навыков, т.
к. частота «плывет» под влиянием внешних условий. Чувствительность у них слабая; более всего используются как магнитодетекторы.
Устройство приемопередающего металлоискателя показано на рис. в начале, к пояснению принципа действия; там же описан и принцип работы. Такие приборы позволяют добиться наилучшей эффективности в своем диапазоне частот, но сложны схемотехнически, требуют особо качественной системы катушек. Приемопередающие металлоискатели с одной катушкой называются индукционными. Их повторяемость лучше, т.к. проблема правильного расположения катушек относительно друг друга отпадает, но схемотехника сложнее – нужно выделить слабый вторичный сигнал на фоне сильного первичного.
Примечание: в импульсных приемопередающих металлоискателях от проблемы выделения также удается избавиться. Объясняется это тем, что в качестве вторичного сигнала «ловят» т. наз. «хвост» переизлученного объектом импульса. Первичный импульс вследствие дисперсии при переизлучении расплывается, и часть вторичного импульса оказывается в промежутке между первичными, откуда ее несложно выделить.
Металлоискатели с накоплением фазы, или фазочувствительные, бывают либо однокатушечными импульсными, либо с 2-мя генераторами, работающими каждый на свою катушку. В первом случае используется тот факт, что импульсы при переизлучении не только расплываются, но и задерживаются. Во времени сдвиг фаз нарастает; когда он достигает определенной величины, дискриминатор срабатывает и в наушниках раздается щелчок. По мере приближения к объекту щелчки становятся чаще и сливаются в звук все более высокого тона. Именно на этом принципе построен «Пират».
Во втором случае техника поиска та же, но работают 2 строго симметричных электрически и геометрически генератора, каждый на свою катушку. При этом вследствие взаимодействия их ЭМП происходит взаимная синхронизация: генераторы работают в такт. При искажении общего ЭМП начинаются срывы синхронизации, слышимые как те же щелчки, а затем тон. Двухкатушечные металлоискатели со срывом синхронизации проще импульсных, но менее чувствительны: проницание их в 1,5-2 раза меньше.
Дискриминация в обоих случаях близка к отличной.
Фазочувствительные металлодетекторы – любимые инструменты курортных старателей. Асы поиска настраивают свои приборы так, что точно над объектом звук снова пропадает: частота следования щелчков переходит в ультразвуковую область. Таким способом на ракушечном пляже удается находить золотые серьги размером с ноготь на глубине до 40 см. Однако на грунте с мелкими неоднородностями, обводненном и минерализованном, металлоискатели с накоплением фазы уступают прочим, кроме параметрических.
{{img-15}}
Биения 2-х электросигналов – сигнал с частотой, равной сумме или разности основных частот исходных сигналов или кратных им – гармоник. Так, напр., если на входы специального устройства – смесителя – подать сигналы с частотами 1 МГц и 1 000 500 Гц или 1,0005 МГц, а к выходу смесителя подключить наушники или динамик, то услышим чистый тон 500 Гц. А если 2-й сигнал будет 200 100 Гц или 200,1 кГц, случится то же самое, т.
к. 200 100 х 5 = 1 000 500; мы «поймали» 5-ю гармонику.
В металлоискателе на биениях действуют 2 генератора: опорный и рабочий. Катушка колебательного контура опорного маленькая, защищенная от посторонних влияний, или его частота стабилизирована кварцевым резонатором (попросту – кварцем). Контурная катушка рабочего (поискового) генератора – поисковая, и его частота зависит от наличия предметов в зоне поиска. Перед поиском рабочий генератор настраивают на нулевые биения, т.е. до совпадения частот. Полного нуля звука как правило не добиваются, а настраивают до очень низкого тона или хрипа, так удобнее искать. По изменению тона биений судят о наличии, величине, свойствах и расположении объекта.
Примечание: чаще всего частоту поискового генератора берут в несколько раз ниже опорной и работают на гармониках. Это позволяет, во-первых, избежать вредного в данном случае взаимного влияния генераторов; во-вторых, точнее настроить прибор, в-третьих, вести поиск на оптимальной в данном случае частоте.
Металлоискатели на гармониках в общем сложнее импульсных, однако работают на любом грунте. Правильно изготовленные и настроенные, они не уступают импульсным. Об этом можно судить хотя бы по тому, что золотоискатели-пляжники никак не сойдутся во мнениях, что же лучше: импульсник или на биениях?
Самое распространенное заблуждение начинающих радиолюбителей – абсолютизация схемотехники. Мол, если схема «крутая», то все будет тип-топ. Относительно металлоискателей это вдвойне неверно, т.к. их эксплуатационные достоинства сильнейшим образом зависят от конструкции и качества изготовления поисковой катушки. Как выразился некий курортный старатель: «Находимость детектора должна тянуть карман, а не ноги».
При разработке прибора его схему и параметры катушки подгоняют друг к другу до получения оптимума. Определенная схема с «чужой» катушкой если и заработает, то до заявленных параметров не дотянет. Поэтому, выбирая прототип для повторения, смотрите прежде всего описание катушки.
Если оно неполное или неточное – лучше строить другой прибор.
Большая (широкая) катушка эффективнее излучает ЭМП и глубже «просветит» грунт. Ее зона поиска шире, что позволяет уменьшить «находимость ногами». Однако, если в зоне поиска окажется крупный ненужный предмет, его сигнал «забьет» слабый от искомой мелочи. Поэтому желательно брать или делать металлодетектор, рассчитанный на работу с катушками разного размера.
Примечание: типичные диаметры катушек 20-90 мм для поиска арматуры и профилей, 130-150 мм «на пляжное золото» и 200-600 мм «на большое железо».
Традиционный тип катушки детектора металла т. наз. тонкая катушка или Mono Loop (одинарная петля): кольцо из многих витков эмалированного медного провода шириной и толщиной раз в 15-20 меньше среднего диаметра кольца. Достоинства катушки-монопетли – слабая зависимость параметров от типа грунта, сужающаяся книзу зона поиска, что позволяет, двигая детектор, точнее определять глубину и расположение находки, и конструктивная простота.
Недостатки – малая добротность, отчего в процессе поиска «плывет» настройка, подверженность помехам и расплывчатая реакция на объект: работа с монопетлей требует значительного опыта пользования данным конкретным экземпляром прибора. Самодельные металлоискатели начинающим рекомендуется делать с монопетлей, чтобы без особых проблем получить работоспособную конструкцию и приобрести с ней поисковый опыт.
При выборе схемы, чтобы убедиться в достоверности обещаний автора, и тем более при самостоятельном конструировании или доработке, нужно знать индуктивность катушки и уметь ее рассчитывать. Даже если вы делаете металлоискатель из покупного набора, индуктивность все равно нужно проверить измерениями или расчетом, чтобы не ломать потом голову: почему, все вот вроде исправно, а не пищит.
Калькуляторы для расчета индуктивности катушек имеются в интернете, но компьютерная программа все случаи практики предусмотреть не может. Поэтому на рис. дана старая, десятилетиями проверенная номограмма для расчета многослойных катушек; тонкая катушка – частный случай многослойной.
Номограмма для расчета многослойных катушек
Для расчета поисковой монопетли номограммой пользуются следующим образом:
Экран Фарадея
Монопетля хорошо «ловит» помехи, т.к. устроена точно так же, как рамочная антенна. Увеличить ее помехоустойчивость можно, во-первых, поместив обмотку в т. наз. экран Фарадея (Faraday shield): металлическую трубку, оплетку или обмотку из фольги с разрывом, чтобы не образовался короткозамкнутый виток, который «съест» все ЭМП катушки, см.
рис. справа. Если на исходной схеме возле обозначения поисковой катушки есть пунктирная линия (см. схемы далее), то это значит, что катушка данного прибора обязательно должна быть помещена в экран Фарадея.
Также обязательно экран соединяется с общим проводом схемы. Тут таится подвох для новичков: заземляющий проводник нужно подключать к экрану строго симметрично разрезу (см. тот же рис.) и подводить его к схеме также симметрично относительно сигнальных проводов, иначе помехи все-таки «пролезут» в катушку.
Экран поглощает и некоторую долю поискового ЭМП, что снижает чувствительность прибора. Особенно этот эффект заметен в импульсных металлоискателях; их катушки вообще нельзя экранировать. В таком случае увеличения помехозащищенности можно добиться, симметрируя обмотку. Суть в том, что для удаленного источника ЭМП катушка – точечный объект, и э.д.с. помех в ее половинах подавят друг друга. Симметричная катушка может понадобиться и схемно, если генератор двухтактный или индуктивная трехточка.
Способы симметрирования катушек индуктивности
Однако симметрировать катушку привычным радиолюбителям бифиллярным способом (см. рис.) в данном случае нельзя: при нахождении в поле бифиллярной катушки проводящих и/или ферромагнитных предметов ее симметрия нарушается. Т.е., помехоустойчивость металлоискателя пропадет как раз тогда, когда она больше всего нужна. Поэтому симметрировать катушку-монопетлю нужно перекрестной намоткой, см. тот же рис. Ее симметрия не нарушается ни при каких обстоятельствах, но мотать тонкую катушку с большим количеством витков перекрестным способом – адский труд, и тогда лучше сделать корзиночную катушку.
Корзиночные катушки имеют все достоинства монопетель в еще большей степени. Вдобавок, катушки-корзинки стабильнее, их добротность выше, а то, что катушка плоская – двойной плюс: чувствительность и дискриминация возрастут. К помехам корзиночные катушки менее восприимчивы: вредные э.д.с. в перекрещивающихся проводах гасят друг друга.
Единственный минус – для катушек-корзинок нужна точно сделанная жесткая и прочная оправка: общая сила натяжения многих витков достигает больших величин.
Корзиночная катушка для металлоискателя Пират
Корзиночные катушки конструктивно бывают плоскими и объемными, но электрически объемная «корзинка» эквивалентна плоской, т.е. создает такое же ЭМП. Объемная корзиночная катушка еще менее чувствительна к помехам и, что важно для импульсных металлоискателей, дисперсия импульса в ней минимальна, т.е. легче поймать дисперсию, вызванную объектом. Преимущества оригинального металлоискателя «Пират» во многом обусловлены тем, что его «родная» катушка – объемная корзинка (см. рис.), однако ее намотка сложна и трудоемка.
Новичку самостоятельно лучше мотать плоскую корзинку, см. рис. ниже. Для металлоискателей «на золото» или, скажем, для описанных далее металлоискателя-«бабочки» и простого приемопередающего 2-катушечного хорошей оправкой будут негодные компьютерные диски. Их металлизация не повредит: она очень тонкая и никелевая.
Непременное условие: нечетное, и никак иначе, число прорезей. Номограмма для расчета плоской корзинки не требуется; расчет ведут таким образом:
Плоская корзиночная катушка
Некоторые любители берутся самостоятельно мотать объемные корзинки способом, показанным на рис. ниже: делают оправку из изолированных гвоздей (поз. 1) или саморезов, мотают по схеме, поз. 2 (в данном случае, поз. 3, для количества витков, кратного 8; через каждые 8 витков «узор» повторяется), затем запенивают, поз. 4, оправку вытаскивают, а лишнюю пену обрезают. Но вскоре оказывается, что натянутые витки порезали пену и вся работа пошла всмятку.
Т.е., чтобы намотать надежно, нужно отрезки прочного пластика вклеить в отверстия основы, и только тогда мотать. И помните: самостоятельный расчет объемной корзиночной катушки без соответствующих компьютерных программ невозможен; методика для плоской корзинки в данном случае неприменима.
Кустарная намотка корзиночной катушки
Принцип действия катушек Монопетля и ДД
ДД в данном случае значит не дальнодействие, а двойной или дифферециальный детектор; в оригинале – DD (Double Detector). Это катушка из 2-х одинаковых половин (плеч), сложенных с некоторым пересечением. При точном электрическом и геометрическом балансе плеч ДД поисковое ЭМП стягивается в зону пересечения, справа на рис; слева – катушка-монопетля и ее поле. Малейшая неоднородность пространства в зоне поиска вызывает разбаланс, и появляется резкий сильный сигнал. ДД-катушка позволяет неопытному искателю обнаружить мелкий глубокий хорошо проводящий предмет, когда рядом с ним и выше залегла ржавая банка.
Катушки ДД четко ориентированы «на золото»; все металлоискатели с маркировкой GOLD комплектуются ими. Однако на мелко-неоднородных и/или проводящих грунтах они или вовсе отказывают, или часто дают ложные сигналы. Чувствительность ДД катушки очень высока, но дискриминация близка к нулевой: сигнал или предельный, или его вовсе нет. Поэтому металлодетекторы с ДД катушками предпочитают искатели, которых интересует только «находимость на карман».
Примечание: подробнее о ДД катушках можно будет узнать далее в описании соответствующего металлоискателя. Мотают плечи ДД или внавал, как монопетлю, на специальной оправке, см. далее, или корзинками.
Готовые каркасы и оправки для поисковых катушек продаются в широком ассортименте, но с накрутками продавцы не стесняются. Поэтому многие любители делают основу катушки из фанеры, слева на рис.:
{{img-18}}Самодельные оправки для катушек металлоискателей
Однако это не выход: фанера довольно сильно поглощает ЭМП, дает большую паразитную дисперсию импульсов, а намокнув, способна вообще заглушить прибор.
Лучший вариант – компьютерный диск либо пластиковая тарелка или блюдце, справа там же. Сложив 2 посудины и склеив, можно получить герметичный корпус катушки. Для катушек сложных (корзинок, ДД) оптимальный материал оправки сотовый поликарбонат. Он прочен, стоек, на влияет на ЭМП, легко обрабатывается.
Самый простой металлоискатель для поиска арматуры, проводки, профилей и коммуникаций в стенах и перекрытиях можно собрать по рис. Древний транзистор МП40 безо всякого меняется на КТ361 или его аналоги; чтобы применить транзисторы pnp, нужно поменять полярность батарейки.
{{img-19}}Простейший металлоискатель
Этот металлоискатель – магнитодетектор параметрического типа, работающий на НЧ. Тон звука в наушниках можно менять, подбирая емкость С1. Под влиянием объекта тон понижается, в отличие от всех прочих типов, поэтому изначально нужно добиваться «комариного писка», а не хрипа или ворчания. Прибор отличает проводку под током от «пустой», на тон накладывается гул 50 Гц.
Схема – импульсный генератор с индуктивной обратной связью и стабилизацией частоты LC-контуром. Контурная катушка – выходной трансформатор от старого транзисторного приемника или маломощный «базарно-китайский» низковольтный силовой. Очень хорошо подходит трансформатор от негодного источника питания польской антенны, в его же корпусе, срезав сетевую вилку, можно собрать и все устройство, тогда запитать его лучше от литиевой батарейки-таблетки на 3 В. Обмотка II на рис. – первичная или сетевая; I – вторичная или понижающая на 12 В. Именно так, генератор работает с насыщением транзистора, что обеспечивает ничтожное энергопотребление и широкий спектр импульсов, облегчающий поиск.
{{img-20}}Металлоискатель с простым кварцевым фильтром
Чтобы превратить трансформатор в датчик, его магнитопровод нужно разомкнуть: снять каркас с обмотками, убрать прямые перемычки сердечника – ярма – а Ш-образные пластины сложить в одну сторону, как справа на рис., затем надеть обмотки обратно.
При исправных деталях прибор начинает работать сразу; если нет – нужно поменять местами концы любой из обмоток.
Параметрическая схема посложнее – на рис. справа. L с конденсаторами С4, С5 и С6 настраивается на 5, 12,5 и 50 кГц, а кварц пропускает на измеритель амплитуды 10-ю, 4-ю гармоники и основной тон соответственно. Схемка более на любителя попаять на столе: возни с настройкой много, а «чутье», как говорят, никакое. Приводится только для примера.
Приемопередающий металлоискатель и катушки для него
Гораздо чувствительнее приемопередающий металлоискатель с ДД катушкой, который можно без особого труда сделать в домашних условиях, см. рис. Слева – передатчик; справа – приемник. Там же описаны свойства разных типов ДД.
Этот металлоискатель – НЧ; поисковая частота около 2 кГц. Глубина обнаружения: советский пятак – 9 см, консервная жестянка – 25 см, канализационный люк – 0,6 м. Параметры «троечные», но можно освоить методику работы с ДД, прежде чем переходить к более сложным конструкциям.
Катушки содержат по 80 витков провода ПЭ 0,6-0,8 мм, намотанных внавал на оправку толщиной 12 мм, чертеж которой показан на рис. слева. Вообще прибор к параметрам катушек не критичен, были бы точно одинаковы и расположены строго симметрично. В целом, хороший и дешевый тренажер для тех, кто хочет освоить любую технику поиска, в т.ч. «на золото». Хотя чувствительность этого металлоискателя и невысока, но дискриминация очень хорошая несмотря на использование ДД.
{{img-7}}Чертеж оправки для намотки ДД катушек
Для налаживания прибора сначала вместо L1 передатчика включают наушники и по тону в них убеждаются, что генератор работает. Затем закорачивают L1 приемника и подбором R1 и R3 устанавливают на коллекторах VT1 и VT2 соответственно напряжение, равное примерно половине напряжения питания. Далее R5 выставляют ток коллектора VT3 в пределах 5..8 мА, размыкают L1 приемника и все, можно искать.
Конструкции в этом разделе показывают все преимущества метода накопления фазы.
Первый металлоискатель преимущественно строительного назначения обойдется очень недорого, т.к. его самые трудоемкие части сделаны… из картона, см. рис.:
Простейший импульсный металлоискатель
Наладки прибор не требует; интегральный таймер 555 – аналог отечественной ИМС (интегральной микросхемы) К1006ВИ1. Все преобразования сигнала происходят в ней; способ поиска – импульсный. Единственное условие – динамик нужен пьезоэлектрический (кристаллический), обычный динамик или наушники перегрузят ИМС и она скоро выйдет из строя.
Индуктивность катушки – около 10 мГн; рабочая частота – в пределах 100-200 кГц. При толщине оправки в 4 мм (1 слой картона) катушка диаметром 90 мм содержит 250 витков провода ПЭ 0,25, а 70-мм – 290 витков.
{{img-9}}Металлоискатель Бабочка
Металлоискатель «Бабочка», см. рис. справа, по своим параметрам уже близок к профессиональным приборам: советский пятак находит на глубине 15-22 см в зависимости от грунта; канализационный люк – на глубине до 1 м.
Действует на срывах синхронизации; схема, плата и вид монтажа – на рис. ниже. Учтите, здесь 2 отдельные катушки диаметром 120-150 мм, а не ДД! Пересекаться они не должны! Оба динамика – пьезоэлектрические, как и в пред. случае. Конденсаторы – термостабильные, слюдяные или высокочастотные керамические.
Свойства «Бабочки» улучшатся, а настроить ее будет проще, если, во-первых, намотать катушки плоскими корзинками; индуктивность определяется по заданной рабочей частоте (до 200 кГц) и емкостям контурных конденсаторов (по 10 000 пФ на схеме). Диаметр провода – от 0,1 до 1 мм, чем больше, тем лучше. Отвод в каждой катушке делается от трети витков считая от холодного (нижнего по схеме) конца. Во-вторых, если отдельные транзисторы заменить 2-х транзисторной сборкой для схем дифусилителей К159НТ1 или ее аналогами; выращенная на одном кристалле пара транзисторов имеет совершенно одинаковые параметры, что важно для схем со срывом синхронизации.
{{img-10}}Схема и монтаж металлоискателя Бабочка
Для налаживания «Бабочки» нужно точно подогнать индуктивности катушек.
Автор конструкции рекомендует раздвигать-сдвигать витки или подстраивать катушки ферритом, но с точки зрения электромагнитной и геометрической симметрии лучше будет подключить параллельно емкостям по 10 000 пФ подстроечные конденсаторы на 100-150 пФ и крутить их при настройке в разные стороны.
Собственно налаживание несложно: только что собранный прибор пищит. Поочередно подносим к катушкам алюминиевую кастрюльку или пивную банку. К одной – писк становится выше и громче; к другой – ниже и тише или вовсе замолкает. Здесь чуть-чуть добавляем емкости подстроечника, а в противоположном плече убираем. За 3-4 цикла можно добиться полной тишины в динамиках – прибор готов к поиску.
Вернемся к прославленному «Пирату»; он импульсный приемопередающий с накоплением фазы. Схема (см. рис.) очень прозрачна и может считаться классикой для данного случая.
{{img-11}}Схема металлоискателя Пират
Передатчик состоит из задающего генератора (ЗГ) на том же 555-м таймере и мощного ключа на Т1 и Т2.
Слева – вариант ЗГ без ИМС; в нем придется выставить по осциллографу частоту следования импульсов 120-150 Гц R1 и длительность импульса 130-150 мкс R2. Катушка L – общая. Ограничитель на диодах D1 и D2 на ток от 0,5 А спасает усилитель приемника QP1 от перегрузки. На QP2 собран дискриминатор; вместе они составляют сдвоенный операционный усилитель К157УД2. Собственно «хвостики» переизлученных импульсов накапливаются в емкости С5; когда «резервуар переполняется», на выходе QP2 проскакивает импульс, который усиливается Т3 и дает щелчок в динамике. Резистором R13 регулируется скорость заполнения «резервуара» и, следовательно, чувствительность прибора. Еще о «Пирате» можно узнать из видео:
а об особенностях его настройки – из следующего ролика:
youtube.com/embed/WNQ6g1oY0EE?rel=0″ frameborder=»0″ allowfullscreen=»allowfullscreen»/>
Желающие ощутить все прелести процесса поиска на биениях со сменными катушками могут собрать металлоискатель по схеме на рис. Его особенность, во-первых, экономичность: вся схема собрана на КМОП-логике и в отсутствие объекта потребляет очень маленький ток. Второе – прибор работает на гармониках. Опорный генератор на DD2.1-DD2.3 стабилизирован кварцем ZQ1 на 1 МГц, а поисковый на DD1.1-DD1.3 работает на частоте около 200 кГц. При настройке прибора перед поиском нужную гармонику «ловят» варикапом VD1. Смешение рабочего и опорного сигналов происходит в DD1.4. Третье – этот металлоискатель пригоден для работы со сменными катушками.
{{img-12}}Металлоискатель на биениях на логических микросхемах
ИМС 176-й серии лучше заменить на такие же 561-й, ток потребления уменьшится, а чувствительность прибора возрастет. Заменять старые советские высокоомные наушники ТОН-1 (лучше ТОН-2) на низкоомные от плеера просто так нельзя: они перегрузят DD1.
4. Нужно либо поставить усилитель вроде «пиратского» (C7, R16, R17, T3 и динамик на схеме «Пирата»), либо использовать пьезодинамик.
Настройки после сборки этот металлоискатель не требует. Катушки – монопетли. Их данные на оправке толщиной 10 мм:
Теперь выполним данное вначале обещание: расскажем, как сделать, ничегошеньки не смысля в радиотехнике, металлодетектор, который ищет. Металлоискатель «проще простого» собирается из радиоприемника, калькулятора, картонной или пластиковой коробки с откидной крышкой и отрезков двухстороннего скотча.
Металлоискатель «из радио» импульсный, однако для обнаружения объектов используется не дисперсия и не запаздывание с накоплением фазы, а поворот магнитного вектора ЭМП при переизлучении. На форумах об этом устройстве пишут разное, от «супер» до «отстой», «разводка» и слов, которые на письме употреблять не принято.
Так вот, чтобы получилось если не «супер», но хотя бы вполне работоспособное устройство, его составные части – приемник и калькулятор – должны удовлетворять определенным требованиям.
Калькулятор нужен самый раздрянной и дешевый, «альтернативный». Делают такие в оффшорных подвальчиках. О нормах на электромагнитную совместимость бытовой техники там понятия не имеют, а если о чем-то таком и слыхали, то чхать хотели от души и свысока. Поэтому тамошние изделия являются довольно мощными источниками импульсных радиопомех; их дает тактовый генератор калькулятора. В данном случае его строб-импульсы в эфире используются для зондирования пространства.
Приемник нужен тоже дешевый, от подобных производителей, без всяких средств повышения помехоустойчивости. В нем должен быть АМ диапазон и, что абсолютно необходимо, магнитная антенна. Поскольку приемники с приемом коротких волн (КВ, SW) на магнитную антенну редко продаются и стоят дорого, придется ограничиться средними волнами (СВ, MW), но зато это облегчит настройку.
Далее делаем следующее:
{{img-21}}Металлоискатель из радиоприемника и калькулятора
Таким образом мы нашли положение, в котором магнитный вектор первичных импульсов ориентирован перпендикулярно оси ферритового стержня магнитной антенны и она их не принимает.Примечание: в зависимости от конструкции приемника возможен обратный вариант – для настройки на гармонику приемник кладут на включенный калькулятор, а затем, раскладывая «книжечку», добиваются смягчения или пропадания тона. В таком случае приемник будет ловить отраженные от объекта импульсы.
А что же дальше? Если вблизи раскрыва «книжки» окажется электропроводящий или ферромагнитный предмет, он станет переизлучать зондирующие импульсы, но их магнитный вектор повернется. Магнитная антенна их «почует», приемник опять даст тон. Т.е., мы уже что-то нашли.
Есть сообщения еще об одном металлоискателе «для полных чайников» с калькулятором, только вместо радио нужны якобы 2 компьютерных диска, CD и DVD.
Еще – пьезонаушники (именно пьезо, по уверениям авторов) и батарейка «Крона». Откровенно говоря, выглядит данное творение техномифом, вроде приснопамятной ртутной антенны. Но – чем черт не шутит. Вот вам видео:
попробуйте, если желаете, авось что-то там и отыщется, и в предметном и в научно-техническом смысле. Удачи!
Схем и конструкций металлоискателей насчитываются сотни, если не тысячи. Поэтому в приложение к материалу даем еще список моделей, кроме упомянутых в тесте, имеющих, как говорится, хождение в РФ, не чрезмерно дорогих и доступных для повторения или самосборки:
Прибор, позволяющий находить металлические предметы, находящиеся в нейтральной среде, например, почве, благодаря их электропроводности называется металлоискателем (металлоискателем).
Этот прибор позволяет находить металлические предметы в различных средах, в том числе и на теле человека.
Во многом благодаря развитию микроэлектроники металлоискатели, которые выпускают многие предприятия мира, обладают высокой надежностью и малыми габаритно-весовыми характеристиками.
Не так давно такие приборы чаще всего можно было увидеть у саперов, а сейчас их используют спасатели, кладоискатели, коммунальщики при поиске труб, кабелей и т. д. Причем многие «кладоискатели» используют металлодетекторы, которые своими руками собирают…
Представленные на рынке металлоискатели работают по разным принципам. Многие считают, что они используют принцип импульсного эха или радиолокации. Их отличие от локаторов заключается в том, что передаваемые и принимаемые сигналы работают постоянно и одновременно, вдобавок ко всему они работают на совпадающих частотах.
Приборы, работающие по принципу «прием-передача», регистрируют отраженный (переизлученный) сигнал от металлического предмета.
Этот сигнал появляется из-за воздействия на металлический предмет переменного магнитного поля, которое создается катушками металлоискателя. То есть конструкция устройств такого типа предусматривает наличие двух катушек, первая передающая, вторая приемная.
Приборы этого класса имеют следующие преимущества:
В то же время металлоискатели этого класса имеют определенные недостатки: Металлоискатели
Другими словами, устройства этого типа должны быть настроены вручную перед работой.
Другие устройства иногда называют детектором биений. Это название пришло из далекого прошлого, точнее из времен, когда широко использовались супергетеродинные приемники.
Биения — это явление, которое становится заметным при сложении двух сигналов с одинаковыми частотами и одинаковыми амплитудами. Биение заключается в пульсации амплитуды суммированного сигнала.
Частота пульсаций сигнала равна разности частот суммированных сигналов. Пропуская такой сигнал через выпрямитель, его еще называют детектором, выделяют так называемую разностную частоту.
Эта схема использовалась давно, но в настоящее время не используется.Их заменили синхронными детекторами, но термин остался в употреблении.
Биющийся металлоискатель работает по следующему принципу — регистрирует разность частот двух катушек передатчика. Одна частота стабильная, другая содержит индуктор.
Устройство настраивается вручную так, чтобы генерируемые частоты совпадали или хотя бы были близки. Как только металл попадает в зону действия, меняются заданные параметры и меняется частота. Разность частот может быть записана различными способами, начиная от наушников и заканчивая цифровыми методами.
Приборы этого класса отличаются простой конструкцией датчика, малой чувствительностью к минеральному составу почвы.
Но кроме этого при их эксплуатации необходимо учитывать тот факт, что они имеют высокое энергопотребление.
В состав металлодетектора входят следующие компоненты:
Есть модели, в которых нижняя часть может регулировать высоту металлоискателя и обеспечивает телескопическое соединение со штангой, которая называется средней. Все устройства, входящие в состав металлоискателя, водонепроницаемы.
Именно эта относительная простота конструкции позволяет делать металлоискатели своими руками.
На рынке представлен широкий ассортимент металлодетекторов, которые используются во многих областях.Ниже приведен список, показывающий некоторые из вариаций этих устройств:
Большинство современных металлодетекторов могут находить металлические предметы на глубине до 2,5 м, специальные глубинные изделия позволяют обнаружить продукт на глубине до 6 метров.
Второй параметр — частота работы. Все дело в том, что низкие частоты позволяют металлоискателю видеть на довольно большой глубине, но не способны разглядеть мелкие детали. Высокие частоты позволяют видеть мелкие объекты, но не позволяют рассмотреть землю на большой глубине.
Самые простые (бюджетные) модели работают на одной частоте, модели, относящиеся к среднему ценовому уровню, используют в своей работе 2 и более частоты.
Есть модели, которые используют 28 частот при поиске.
Современные металлоискатели оснащены такой функцией, как дискриминация металлов. Он позволяет различать тип материала, находящегося на глубине. В этом случае при обнаружении черного металла в наушниках поисковика будет звучать один звук, а при обнаружении цветного металла — другой.
Такие устройства называются импульсно-балансными. В своей работе они используют частоты от 8 до 15 кГц. В качестве источника используются батареи 9 — 12 В.
Приборы этого класса способны обнаруживать золотой предмет на глубине несколько десятков сантиметров, а изделия из черных металлов на глубине около 1 метра и более.
Но, разумеется, эти параметры зависят от модели устройства.
На рынке представлено множество моделей приборов для поиска металла в земле, стенах и т.д.Несмотря на внешнюю сложность, сделать металлоискатель своими руками не так уж и сложно и под силу практически каждому.
Как было отмечено выше, любой металлоискатель состоит из следующих основных узлов – катушки, дешифратора и сигнализатора питания.
Для сборки такого металлоискателя своими руками необходим следующий набор элементов:
Схема металлоискателя не сложная, но найти ее можно либо на просторах мировой сети, либо в специализированной литературе. Выше приведен список радиоэлементов, которые пригодятся для сборки металлоискателя своими руками в домашних условиях. Простой металлоискатель можно собрать своими руками с помощью паяльника или другим доступным способом. Главное при этом, чтобы детали не касались корпуса устройства.Для обеспечения работы собранного металлоискателя используются блоки питания 9 — 12 вольт.
Для намотки катушки используется провод с диаметром сечения в пределах 0,3 мм, конечно, это будет зависеть от выбранной схемы.
Кстати, намотанную катушку необходимо защитить от воздействия посторонних излучений. Для этого его экранируют своими руками, используя обычную пищевую фольгу.
Для прошивки контроллера используются специальные программы, которые также можно найти в интернете.
Если у начинающего «кладоискателя» нет желания связываться с микросхемами, есть схемы без них.
Существуют более простые схемы, основанные на использовании традиционных транзисторов. Такой прибор может найти металл на глубине в несколько десятков сантиметров.
Глубинные металлоискатели используются для поиска металлов на больших глубинах. Но стоит отметить, что стоят они недешево и поэтому собрать его своими руками вполне реально.Но прежде чем приступить к его изготовлению, необходимо понять, как работает типовая схема.
Схема глубинного металлоискателя не самая простая и есть несколько вариантов ее исполнения. Перед его сборкой необходимо подготовить следующий набор деталей и элементов:
;Номинальные параметры, количество зависят от выбранной принципиальной схемы устройства.Для сборки вышеперечисленных элементов вам понадобится паяльник, набор инструментов (отвертка, пассатижи, кусачки и др.), материал для изготовления платы.
Процесс сборки глубинного металлоискателя выглядит так. Сначала собирается блок управления, основой которого является печатная плата. Он изготовлен из печатной платы. Затем схема сборки переносится непосредственно на поверхность готовой доски. После переноса чертежа плату необходимо протравить. Для этого используется раствор, в состав которого входит перекись водорода, соль, электролит.
После травления платы в ней необходимо сделать отверстия для установки компонентов схемы. После лужения платы. Наступает самый ответственный этап. Установка и пайка деталей на подготовленную плату своими руками.
Для намотки катушки своими руками используйте провод марки ПЭВ диаметром 0,5 мм.
Количество витков и диаметр катушки зависят от выбранной схемы глубинного металлоискателя.
Есть мнение, что из смартфона вполне можно сделать металлоискатель.Это неправда! Да, есть приложения, которые устанавливаются под ОС Android.
А на самом деле после установки такого приложения он действительно сможет находить металлические предметы, но только предварительно намагниченные. Он не сможет искать и уж тем более дискриминировать металлы.
Это почти как искать сокровища. Некоторых останавливает то, что они живут далеко от гор или рек, чтобы искать самородки, промывая песок.Другие не разбираются в радиодеталях, чтобы знать, как из них получить золото. Третьи предпочитают искать драгоценный металл с помощью металлоискателя, но не имеют средств на его покупку. К счастью, устройство достаточно простое, и даже не будучи радиолюбителем, его можно сделать своими руками.
Что такое металлоискатель? Это устройство, которое с помощью определенного излучения находит металл, находящийся под землей, без непосредственного контакта с ним.
Приходящие ответные данные помогают идентифицировать находку и информируют об этом с помощью звукового или визуального сигнала.
Принцип работы металлоискателя
Электромагнитное поле, которое излучает прибор, контактирует с металлами, в данном случае с золотом, что провоцирует появление на их поверхности вихревых токов. Измеряя проводимость, металлы идентифицируются, и это сигнализируется.
Металлодетекторымогут иметь разные параметры формы сигнала, методы обработки обратного сигнала, дополнительные функции и многое другое. Поэтому перед тем, как приступить к изготовлению устройства, необходимо определиться, что именно вы хотите получить на выходе.
Стандартная частота для металлоискателей 6-20 кГц, но для золота она должна быть чуть выше, 14-20 кГц и более. Это связано с тем, что золото часто встречается в виде крошечных самородков, поэтому требуется более высокая чувствительность. Если есть такая возможность, то хорошо иметь аппарат с многочастотным настраиваемым поиском, тогда можно будет увеличить количество объектов, которые он распознает.
Среди всех схем металлоискателей в интернете специалисты советуют выбирать приборы со сбалансированной индукцией, которые имеют две катушки в головке и мощную электронную схему.Большой интерес представляют также схемы с принципом работы приемника-передатчика, работающие на высоких частотах, около 20 кГц, что позволяет отличать цветные металлы от черных.
Для проектирования металлодетектора могут использоваться различные технические методы. Многое зависит от условий, в которых он будет использоваться. Поэтому представление о том, каким требованиям должно соответствовать устройство, должно быть определено максимально четко. Различают следующие параметры устройства:
;Разрешение — основной параметр, в свою очередь, он же составной. Устройство выдает один или два сигнала, а свойств, определяющих объект и его местонахождение, больше. Например, снизив частоту генератора, можно добиться увеличения зоны поиска и проникновения, но потерять в чувствительности и подвижности за счет увеличения размеров катушки.
Особенностью конструкции металлоискателя является то, что все вышеперечисленные параметры в совокупности или по отдельности зависят от частоты катушки.Таким образом, эта характеристика является определяющей в конструкции устройства. По частоте металлоискатели делятся на:
5 м, помехозащищенность плохая, дискриминация так себе, чувствительность хорошая;Прибор, не требующий абсолютно никаких знаний в радиотехнике, можно собрать своими руками, имея: калькулятор, радиоприемник, коробку с откидной крышкой из пластика или картона, двусторонний скотч.Вычислитель должен быть максимально дешевым, чтобы служить основой для радиопомех, а приемник не должен иметь помехоустойчивости.
Металлоискатель своими руками, инструкция:

Таким образом, собрать примитивное устройство достаточно просто, но чтобы получить больше данных, нужно уже иметь некоторые знания и навыки в радиоэлектронике. В интернете можно найти подходящую из множества схем.
Схема металлоискателя
Сегодня хочу представить вашему вниманию схему металлоискателя, и все что с ним связано, что вы видите на фото. Ведь иногда так сложно найти ответ на вопрос в поисковике — Схема хорошего металлоискателя
Другими словами, металлоискатель имеет имя Tesoro eldorado
Металлоискатель может работать как в режиме поиска всех металлов, так и в режиме дискриминации фона.
Технические характеристики металлоискателя.
Принцип работы индуктивно сбалансированный
-Рабочая частота, кГц 8-10кГц
-Режим работы динамический
-Режим точного обнаружения (Pin-Point) в статике
-Блок питания, 12
-Регулятор уровня чувствительности есть
— Пороговая регулировка тона
— Баланс грунта (ручной)
Глубина обнаружения в воздухе датчиком ДД-250мм В земле прибор видит цели практически так же, как и в воздухе.
-монеты 25мм — около 30см
— золотое кольцо — 25см
— шлем 100-120см
-максимальная глубина 150см
-Ток потребления:
-Без звука около 30 мА
И самое главное и интригующее — это схема самого устройства.
Изображение легко увеличивается при нажатии на него
Для сборки металлоискателя потребуются следующие детали:
Чтобы вам не пришлось долго настраивать устройство, делайте сборку и пайку аккуратно, на плате не должно быть зажимов.
Для лужения досок лучше всего использовать канифоль на спирту, после лужения дорожек не забудьте протереть дорожки спиртом
Часть боковой печатной платы
Начинаем сборку с пайки перемычек, потом резисторы, далее гнезда под микросхемы и все остальное. Еще одна небольшая рекомендация , теперь по поводу изготовления платы устройства. Крайне желательно иметь тестер, которым можно измерять емкость конденсаторов. Дело в том, что в устройстве то есть два одинаковых канала усиления, следовательно, усиление по ним должно идти максимально одинаково, и для этого целесообразно подобрать те части, которые повторяются на каждом каскаде усиления так, чтобы у них максимально идентичные параметры по измерению тестером (т.е. какие показания в том или ином каскаде на одном канале — одинаковые показания на том же каскаде и в другом канале)
Изготовление катушки для металлоискателя
Сегодня хотелось бы рассказать об изготовлении сенсора в готовом корпусе, поэтому фото больше чем слова.
Берем корпус, фиксируем герметизированный проводник в нужном месте и устанавливаем кабель, прозваниваем кабель и маркируем концы.
Далее наматываем катушки. ДД-сенсор изготавливается по тому же принципу, что и все балансиры, поэтому остановлюсь только на необходимых параметрах.
TX — передающая катушка 100 витков 0,27 RX — приемная катушка 106 витков 0,27 эмалированный обмоточный провод.
После намотки шпули плотно обматываются нитками, пропитанными лаком.
После высыхания плотно обматываются изолентой по всей окружности.Сверху он экранируется фольгой, между концом и началом фольги должен быть незакрытый ею зазор в 1 см, во избежание короткозамкнутого шлейфа.
Катушку можно экранировать графитом, для этого смешиваем графит с нитролаком 1:1 и покрываем равномерным слоем поверх намотанной на катушку луженой медной проволоки 0,4 (без зазоров), соединяем провод с кабелем экран.
Вкладываем в корпус, подключаем и примерно приводим катушки в баланс, на феррите должен быть двойной сигнал, на монете одиночный, если наоборот поменять местами выводы приемной обмотки.Каждая из катушек настраивается по частоте отдельно, рядом не должно быть никаких металлических предметов!!! Катушки настраиваются с помощью приставки для измерения резонанса. Подключаем приставку к плате Эльдорадо параллельно передающей катушке и измеряем частоту, затем катушкой RX и выбранным конденсатором добиваемся частоты на 600 Гц выше, чем в TX.
После выбора резонанса собираем катушку и проверяем видит ли прибор всю шкалу VDI от алюминиевой фольги до меди, если прибор не видит всю шкалу то подбираем емкость резонансного конденсатора в цепи RX с шагом 0.
5-1нф в ту или иную сторону, а потом момент, когда прибор увидит фольгу и медь на минимуме дискриминации, и при включении дискриминации, вся шкала будет вырезаться по очереди.
Наконец, сводим витки в ноль, закрепляя все термоклеем. Затем для облегчения змеевика проклейте пустоты кусочками пенопласта, пенопласт садится на термоклей, иначе после заливки змеевика всплывет.
Залейте первый слой эпоксидной смолы, не добавляя 2-3 мм сверху
Заливаем второй слой смолы с цветовой схемой.Анилиновый краситель хорошо подходит для окрашивания тканей, порошок бывает разных цветов и стоит копейки. Краситель нужно сначала смешать с отвердителем, затем добавить отвердитель в смолу, краситель не растворится в смоле сразу.
Начните правильную сборку платы с проверки правильного питания всех узлов.
Возьмите схему и тестер, включите питание на плате, и сверяясь со схемой пройдите тестером все точки узлов куда должно подаваться питание.
Когда ручка дискрима на минимуме, прибор должен видеть все цветные металлы.
, при намотке диска их надо срезать
все металлы на медь резать не надо, если устройство так работает, значит настроено правильно. Шкалу дискриминации нужно подобрать таким образом, чтобы она полностью умещалась в полный оборот ручки дискриминации, это делается выбором с10. При уменьшении емкости шкала растягивается и наоборот.
Могу с уверенностью сказать, что это самый простой металлоискатель, который я когда-либо видел. Он основан всего на одной микросхеме TDA0161. Вам не нужно будет ничего программировать — просто соберите и все. Также его огромное отличие в том, что он не издает никаких звуков при работе, в отличие от металлоискателя на микросхеме NE555, который поначалу неприятно пищит и по его тональности нужно догадаться о найденном металле.
В этой схеме зуммер издает звуковой сигнал только при обнаружении металла.
Микросхема TDA0161 является специализированным промышленным вариантом для индуктивных датчиков. И на нем в основном строят металлоискатели для производства, которые подают сигнал при приближении металла к индукционному датчику.
Купить такую микросхему можно по адресу —
Стоит не дорого и вполне доступен каждому.
После сборки металлоискатель работает сразу и не нуждается в регулировках, за исключением установки порога срабатывания переменным резистором. Ну это стандартная процедура для металлоискателя.
Итак, друзья, собирайте нужную и, как говорится, по хозяйству вещь.Например, искать электропроводку в стене, даже гвозди в бревне…
Собрать такой аппарат сможет каждый, даже тот, кто совсем далек от электроники, нужно только спаять все детали как на схеме. Металлоискатель состоит из двух микросхем. Они не требуют прошивки или программирования.
Питание 12 вольт, можно от пальчиковых батареек, но лучше батарейка 12В (маленькая)
Катушка намотана на оправке 190мм и содержит 25 витков ПЭВ 0.5 провод
Характеристики:
— Потребляемый ток 30-40 мА
— Реагирует на все металлы без дискриминации
— Чувствительность 25 мм монета — 20 см
— Крупные металлические предметы — 150 см
— Все запчасти не дорогие и в наличии.
Список необходимых деталей:
1) Паяльник
2) Текстолит
3) Провода
4) Сверло 1мм
Вот список необходимых деталей.
В схеме используются 2 микросхемы (НЕ555 и К157УД2).Они довольно распространены. К157УД2 — можно затереть со старой аппаратуры, что я успешно и сделал
И травим доску. Для К157УД2 лучше поставить переходную розетку.

Наматываем катушку на что-нибудь подходящего диаметра и плотно обматываем изолентой так, чтобы витки были плотно рядом друг с другом.
Теперь все подключаем и пробуем схему на работоспособность.
После включения питания необходимо подождать 15-20 секунд, пока схема прогреется. Ставим катушку подальше от любого металла, лучше всего подвесить на воздухе.Затем начинаем крутить переменный резистор 100К до появления щелчков. Как только появятся щелчки, крутим в обратную сторону, как только щелчки исчезнут, этого достаточно. После этого также подгоняем резистор 10К.
За счет микросхемы К157УД2. Вдобавок к тому, что я подобрал, я попросил у соседа еще 1 и купил два на радиорынке. Вставил купленные микросхемы, включил аппарат, а он работать отказался. Я долго ломал голову, пока просто не поставил другую микросхему (ту, что у меня выпала).И все сразу заработало. Так вот для чего переходная панелька, чтобы подобрать живую микросхему и не мучиться с выпайкой и пайкой.
Микросхемы покупные
Даже самые серьезные и добропорядочные граждане испытывают легкое волнение при слове «клад». Мы буквально идем по сокровищам, которых в нашей земле неизмеримо много.
Но как заглянуть под землю, чтобы точно знать, где копать?
Профессиональные кладоискатели используют дорогостоящее снаряжение, покупка которого может окупиться после одной удачной находки. Археологи, строители, геологи, члены изыскательских обществ — используют технику, предоставляемую организацией, в которой они работают.
А как насчет начинающих охотников за сокровищами с ограниченным бюджетом? Можно сделать металлоискатель дома своими руками.
Популярные металлоискатели работают, используя свойства электромагнитной индукции. Основные компоненты:

Генератор с помощью передающей катушки создает вокруг себя электромагнитное поле (ЭМП) с заданными характеристиками.Приемник сканирует окружающую среду и сравнивает показания поля с эталоном. Если изменений нет, в схеме ничего не происходит.
Важно! Существует заблуждение, что земля, в которой проводятся поиски, не должна быть электропроводной.
Это неправда. Главное, чтобы электромагнитные или ферромагнитные свойства среды и объектов поиска были отличны друг от друга.
То есть на фоне определенных характеристик ЭМП, формируемых поисковой средой, будут выделяться поля отдельных объектов.
Рис. 1. Принципиальная схема металлоискателя
Схема основана на двух микросхемах NE555. Здесь есть передающая (Tx) и приемная (Rx) катушки, поэтому схему условно можно разделить на две части. Слева находится генератор прямоугольных импульсов. Временные компоненты R1, R2, C1 подобраны так, чтобы выходная частота составляла около 700 Гц. Это частота слышимого диапазона. Импульсы передаются через токоограничивающий резистор R3.
Обе катушки расположены в пространстве таким образом, что вместе образуют некую зону перекрытия и система находится в индукционном равновесии. При этом в приемной катушке нулевое напряжение и правая часть схемы никак не реагирует. При появлении рядом металлического предмета возникает дисбаланс и появляется звуковой сигнал.
Сигнал с приемной катушки усиливается транзистором VT1 и поступает на вход второй микросхемы. В качестве биполярного транзистора VT1 используется КТ3102ЕМ, его можно заменить любым аналогичным с большим коэффициентом усиления.
С помощью четырех резисторов R5 — R8 формируется делитель напряжения. Переменные резисторы используются для настройки металлоискателя. R6 является триммером и настраивается после размещения катушки. А R7 и R8 — для грубой и точной настройки, их следует установить на корпусе прибора (обеспечить к ним свободный доступ).
Звуковой сигнал создается благодаря пьезоизлучателю ВА1, который можно взять из ненужного мультиметра. Но при тестировании схемы мне понравился звук пьезоизлучателя со встроенным генератором.Несмотря на то, что на выходе DD2 формируется импульсный сигнал, он не только будет хорошо сигнализировать, но и позволит уловить малейшие изменения звука при обнаружении металлического предмета.
Создание катушек
Для намотки катушек металлоискателя потребуется эмалированный обмоточный провод диаметром от 0,3 мм. В моем случае использовался максимально допустимый диаметр 0,7 мм.
Оптимальный диаметр намотки катушки около 15-16 см. Следует подобрать какой-нибудь круглый предмет (например, ведро), чтобы намотать на него катушку.
Но пользоваться устройством можно. Для этого гвозди необходимо забить на чистую деревянную поверхность по предварительно начерченному кругу.
Внутренний диаметр в моем случае 15,5см. Я намотал 25 полных витков. Количество витков можно и даже нужно сделать больше моего, например около 50 витков. Сам обмоточный провод можно взять от ненужных электродвигателей или силовых трансформаторов.
Когда катушка намотана, осторожно снимите ее с устройства и обмотайте бумажной лентой.В итоге необходимо сделать две абсолютно одинаковые катушки. Далее ножом соскребаем лак и после очистки эти концы нужно залужить.
Обмотки имеют свойство изгибаться и терять правильную геометрию, поэтому катушки необходимо полностью обмотать, например, бумажной лентой. После этого их нужно немного приплюснуть там, где они накладываются друг на друга. Часто их делают похожими на букву «D», как показано на рисунке ниже.
В качестве основы для поисковых катушек удобно использовать сэндвич-панель, которая применяется для откосов пластиковых окон.
Плата будет находиться на некотором расстоянии от поисковых катушек и не рекомендуется использовать обычные провода. Для подключения катушек к плате я использовал экранированный провод, если не ошибаюсь от микрофона.
Экранированный провод для подключения катушек к плате.
Центральный провод необходимо припаять к началу катушки, а другой к минусу питания, как показано выше.
Для обеих катушек, естественно, провода будут отдельными, чтобы не было помех.
Расположение и настройка катушек
Настройка системы начинается до приклеивания катушек к основанию.
Подстроечный резистор R6 выставляем примерно на 90 кОм, а регулировочные резисторы R7 и R8 устанавливаем в среднее положение. Теперь вам нужно переместить катушки. Устройство подаст звуковой сигнал в двух положениях. С широким и узким перекрытием. Советую крепить витки с узким перехлестом, как показано на рисунке ниже (позиция 2). По моим наблюдениям, в положении 2 чувствительность лучше и происходит более точное позиционирование.
После этого его нужно хорошо приклеить к основе. Я делал это с помощью термоклея. Но при желании можно сделать углубления для катушек в основании и залить их эпоксидной смолой.
После того, как клей застыл, нужно снова настроить параметры. R7 и R8 пока не трогаем, они выставлены в среднее положение и резистором R6 нужно добиться такого положения, при котором звуковой излучатель немного потрескивает и, так сказать, находится в пограничном положении между тишиной и писком (на грани срыва).В дальнейшем при использовании металлоискателя нужно будет только подкорректировать положение R7 и R8. Это связано с тем, что прибор неидеален, катушки не экранированы, и настройки будут портиться при потере напряжения аккумулятора.
Вариант улучшения
При желании можно сделать дополнительную доработку катушек — экранирование от внешних электромагнитных полей («экран Фарадея»). Делается это после первичного обматывания обмоток, о котором было сказано ранее (бумажной лентой или изолентой).
Затем нужно взять длинные полоски алюминиевой фольги и обернуть катушки. Это делается не полностью, а оставляется зазор около 1-2 см в месте вывода проводов. Фольга соединяется с концом катушки и подключается к минусу питания. После этого катушка обматывается изолентой.
Я этого не делал, так как боялся потери чувствительности.
После пайки компонентов желательно удалить остатки флюса и канифоли с поверхности платы, т.к. они могут негативно сказаться на работе схемы.
Плату решил разместить в металлическом ящике, а чтобы не было КЗ с пайкой, дно корпуса обмотал изолентой. Позже, скорее всего, возьму пластиковый корпус.
Всегда обращайте внимание на жесткость крепления кабеля, так как будет обидно, если что-то припаяется во время использования.
Схема будет питаться от батарейки «крона». Схема имеет низкое энергопотребление, но все же лучше поставить щелочную батарейку, она обеспечит работу устройства на несколько «копов».
Ручка изготовлена из металлопластиковой водопроводной трубы, а ближе к основанию продолжена пластиковыми трубами, чтобы витки не реагировали на саму металлопластиковую ручку.
Дизайн довольно легкий. Экранированные провода были проложены изолентой. Коробку с платой металлоискателя я поставил повыше, чтобы регулировочный резистор был под рукой.
Каждый раз перед использованием металлоискателя необходимо быстро трещать излучателем переменным резистором.Чем быстрее треск, тем выше чувствительность.
Эксперимент: Я зарыл монету диаметром 2,5 см в землю на глубину 25 см. При сканировании катушки находились на расстоянии 5 см от земли. При этом металлоискатель издал отчетливый сигнал. Предполагаю, что крупные металлические предметы будут «звенеть» глубже.
В любом случае, мне нужно некоторое время, чтобы привыкнуть к металлоискателю и после некоторых поисков подвести окончательные итоги его возможностей.
В этой статье есть видео, в котором показан процесс создания металлоискателя и его испытания.
| Обозначение | Тип | Номинал | Количество | Примечание |
| ДД1, ДД2 | Программируемый таймер и генератор | НЕ555 | 2 | |
| ВТ1 | Биполярный транзистор | КТ3102ЭМ | 1 | |
| Р1 | Резистор | 1 кОм | 1 | |
| Р2 | Резистор | 100 кОм | 1 | |
| Р3 | Резистор | 470 — 680 Ом | 1 | |
| Р4 | Резистор | 1 | ||
| Р5 | Резистор | 10 кОм | 1 | |
| Р6 | Резистор | 100 кОм | 1 | |
| Р7 | Резистор | 100–500 кОм | 1 | Грубая настройка |
| Р8 | Резистор | 15–20 кОм | 1 | Тонкая настройка |
| С1 | Конденсатор | 0. 01 мкФ | 1 | |
| С2 | Конденсатор | 0,0027 мкФ | 1 | |
| С3 | 100 мкФ | 1 | ||
| С4 | Электролитический конденсатор | 100–470 мкФ | 1 | |
| ВА1 | Пьезоизлучатель | 1 | ||
| СА1 | Переключатель | 1 | Любой |
По материалам сайта cxem.сеть
На сегодняшний день известно большое количество способов сделать металлоискатель в домашних условиях совершенно самостоятельно, без помощи специалистов. Некоторые из них требуют определенных знаний по физике, а также навыков работы с электрическими и радиоустройствами. Другие не требуют особых навыков, и любой новичок может самостоятельно собрать металлоискатель в домашних условиях своими руками.
Сделать металлоискатель в домашних условиях своими руками достаточно просто, используя два диска — CD и DVD … Этот метод очень прост и не требует сложных компонентов. Все что для этого нужно это:
Металлоискатель готов можно приступать к его тестированию … Для удобства использования к металлоискателю можно прикрепить удобную ручку. Для поиска монет и металла в земле мощности такого аппарата будет недостаточно, а вот в доме он всегда может пригодиться. Например, для поиска скрытой проводки, замурованной стены или найти металлический профиль под листом гипсокартона.
Для того, чтобы сделать такой металлоискатель, необходимы следующие вещи:
Последовательность сборки прибора след.
Таким образом, собрать металлоискатель своими руками в домашних условиях можно даже не обладая специальными знаниями и навыками. Но следует учитывать, что такие металлоискатели не подходят для серьезных поисков металлических предметов под землей, поскольку дальность их действия невелика. Для сложных задач стоит попробовать собрать устройство типа «бабочка» или «терминатор». С одной стороны, если все получится, можно неплохо сэкономить, но с другой стороны, по мнению специалистов, аналогичные самодельные металлоискатели не всегда работают по назначению .
Прибор, позволяющий находить металлические предметы, находящиеся в нейтральной среде, например, почве, благодаря их электропроводности называется металлоискателем (металлоискателем). Этот прибор позволяет находить металлические предметы в различных средах, в том числе и на теле человека.
Во многом благодаря развитию микроэлектроники металлоискатели, которые выпускают многие предприятия мира, обладают высокой надежностью и малыми габаритно-весовыми характеристиками.
Не так давно такие приспособления чаще всего можно было увидеть у саперов, а сейчас их используют спасатели, кладоискатели, коммунальщики при поиске труб, кабелей и т.п.Более того, многие «кладоискатели» используют металлодетекторы, которые собирают своими руками…
Металлоискатели, представленные на рынке, работают по разным принципам. Многие считают, что они используют принцип импульсного эха или радиолокации. Их отличие от локаторов заключается в том, что передаваемые и принимаемые сигналы работают постоянно и одновременно, вдобавок ко всему они работают на совпадающих частотах.
Приборы, работающие по принципу «прием-передача», регистрируют отраженный (переизлученный) сигнал от металлического предмета. Этот сигнал появляется из-за воздействия на металлический предмет переменного магнитного поля, которое создается катушками металлоискателя. То есть конструкция устройств такого типа предусматривает наличие двух катушек, первая передающая, вторая приемная.
Устройства данного класса имеют следующие преимущества:
В то же время металлоискатели этого класса имеют определенные недостатки: Металлоискатели
Другими словами, устройства этого типа должны быть настроены вручную перед работой.
Другие устройства иногда называют детектором биений. Это название пришло из далекого прошлого, точнее из времен, когда широко использовались супергетеродинные приемники.Биения — это явление, которое становится заметным при сложении двух сигналов с одинаковыми частотами и одинаковыми амплитудами. Биение заключается в пульсации амплитуды суммированного сигнала.
Частота пульсаций сигнала равна разности частот суммированных сигналов.
Пропуская такой сигнал через выпрямитель, его еще называют детектором, выделяют так называемую разностную частоту.
Эта схема использовалась давно, но в настоящее время не используется.Их заменили синхронными детекторами, но термин остался в употреблении.
Биющийся металлоискатель работает по следующему принципу — регистрирует разность частот двух катушек передатчика. Одна частота стабильная, другая содержит индуктор.
Прибор настраивается своими руками так, чтобы генерируемые частоты совпадали или хотя бы были близки. Как только металл попадает в зону действия, меняются заданные параметры и меняется частота. Разность частот может быть записана различными способами, начиная от наушников и заканчивая цифровыми методами.
Приборы этого класса отличаются простой конструкцией датчика, малой чувствительностью к минеральному составу почвы.
Но кроме этого при их эксплуатации необходимо учитывать тот факт, что они имеют высокое энергопотребление.
В состав металлодетектора входят следующие компоненты:
На нем фиксируются устройства, что позволяет регулировать габариты устройства. на рынке можно найти модели, состоящие из двух стержней.Все устройства, входящие в состав металлоискателя, водонепроницаемы.
Именно эта относительная простота конструкции позволяет делать металлоискатели своими руками.
На рынке представлен широкий ассортимент металлодетекторов, которые используются во многих областях.
Ниже приведен список некоторых вариантов этих устройств:
Например, в добытой песчано-грунтовой смеси.Использование современных материалов позволяет проектировать и производить устройства с высокой точностью для обнаружения металлов в различных средах. Использование микроэлектроники позволило минимизировать их габаритные и весовые параметры.Кроме того, простота электрической схемы позволяет сделать металлоискатель своими руками с минимальными затратами.
Как и любое техническое устройство, металлоискатель имеет определенные параметры, характеризующие его функциональные свойства.
На первом месте стоит глубина обнаружения металла. Кстати, многие компании, производящие такие приборы, не указывают максимальную глубину, на которой их продукция способна обнаруживать металлические изделия.
И если указана такая цифра, то, скорее всего, это данные, полученные в ходе лабораторных испытаний. То есть реальные, полевые условия существенно отличаются от лабораторных (полигонных).
Это означает, что при выполнении реальных работ своими руками глубина обнаружения будет чуть меньше, чем указано в паспорте. Почему это происходит? Дело в том, что состав почвы оказывает существенное влияние на возможности металлоискателя. Ведь одно дело искать в речном песке, а другое в почве с высоким содержанием железа.Металлические изделия, особенно те, которые длительное время находятся на глубине, окисляются и меняют свои свойства, а это влияет на способность обнаруживать объект.
Большинство современных металлодетекторов могут находить металлические предметы на глубине до 2,5 м, специальные глубинные изделия позволяют обнаружить продукт на глубине до 6 метров.
Второй параметр — частота работы. Все дело в том, что низкие частоты позволяют металлоискателю видеть на довольно большой глубине, но не способны разглядеть мелкие детали.
Высокие частоты позволяют видеть мелкие объекты, но не позволяют рассмотреть землю на большой глубине.
Самые простые (бюджетные) модели работают на одной частоте, модели, относящиеся к среднему ценовому уровню, используют в своей работе 2 и более частоты. Есть модели, которые используют 28 частот при поиске.
Современные металлоискатели оснащены такой функцией, как дискриминация металлов. Он позволяет различать тип материала, находящегося на глубине. В этом случае при обнаружении черного металла в наушниках поисковика будет звучать один звук, а при обнаружении цветного металла — другой.
Такие устройства называются импульсно-балансными. В своей работе они используют частоты от 8 до 15 кГц. В качестве источника используются батареи 9 — 12 В.
Приборы этого класса способны обнаруживать золотой предмет на глубине несколько десятков сантиметров, а изделия из черных металлов на глубине около 1 метра и более.
Но, разумеется, эти параметры зависят от модели устройства.
На рынке представлено множество моделей приборов для поиска металла в земле, стенах и т.д.Несмотря на внешнюю сложность, сделать металлоискатель своими руками не так уж и сложно и под силу практически каждому. Как было отмечено выше, любой металлоискатель состоит из следующих основных узлов – катушки, дешифратора и сигнализатора питания.
Для сборки такого металлоискателя своими руками необходим следующий набор элементов:
Схема металлоискателя не сложная, но найти ее можно либо на просторах мировой сети, либо в специализированной литературе. Выше приведен список радиоэлементов, которые пригодятся для сборки металлоискателя своими руками в домашних условиях.
Простой металлоискатель можно собрать своими руками с помощью паяльника или другим доступным способом. Главное при этом, чтобы детали не касались корпуса устройства.Для обеспечения работы собранного металлоискателя используются блоки питания 9 — 12 вольт.
Для намотки катушки используется провод с диаметром сечения в пределах 0,3 мм, конечно, это будет зависеть от выбранной схемы. Кстати, намотанную катушку необходимо защитить от воздействия посторонних излучений. Для этого его экранируют своими руками, используя обычную пищевую фольгу.
Для прошивки контроллера используются специальные программы, которые также можно найти в интернете.
Если у начинающего «кладоискателя» нет желания связываться с микросхемами, есть схемы без них.
Существуют более простые схемы, основанные на использовании традиционных транзисторов. Такой прибор может найти металл на глубине в несколько десятков сантиметров.
Глубинные металлоискатели используются для поиска металлов на больших глубинах. Но стоит отметить, что стоят они недешево и поэтому собрать его своими руками вполне реально.Но прежде чем приступить к его изготовлению, необходимо понять, как работает типовая схема.
Схема глубинного металлоискателя не самая простая и существует несколько вариантов ее исполнения. Перед его сборкой необходимо подготовить следующий набор деталей и элементов:
Номинальные параметры, количество зависят от выбранной принципиальной схемы устройства.Для сборки вышеперечисленных элементов вам понадобится паяльник, набор инструментов (отвертка, пассатижи, кусачки и др.), материал для изготовления платы.
Процесс сборки глубинного металлоискателя выглядит следующим образом. Сначала собирается блок управления, основой которого является печатная плата.
Он изготовлен из печатной платы. Затем схема сборки переносится непосредственно на поверхность готовой доски. После переноса чертежа плату необходимо протравить.Для этого используется раствор, в состав которого входит перекись водорода, соль, электролит.
После травления платы в ней необходимо сделать отверстия для установки компонентов схемы. После лужения платы. Наступает самый ответственный этап. Установка и пайка деталей на подготовленную плату своими руками.
Для намотки катушки своими руками используйте провод марки ПЭВ диаметром 0,5 мм. Количество витков и диаметр катушки зависят от выбранной схемы глубинного металлоискателя.
Есть мнение, что из смартфона вполне можно сделать металлоискатель. Это неправда! Да, есть приложения, которые устанавливаются под ОС Android.
А на самом деле после установки такого приложения он действительно сможет находить металлические предметы, но только предварительно намагниченные.
Он не сможет искать и уж тем более дискриминировать металлы.
У каждого человека есть свое хобби.Вышивка, ткачество, охота и рыбалка – самые популярные занятия людей после работы и во время отпуска. Многие люди получают от этого хобби не только удовольствие, но и доход. В это время популярны различные реконструкции сражений и другие археологические работы. Это не просто работа, это дань памяти павшим воинам современного поколения. Отличным помощником в этом деле станет металлоискатель. Но начинающим поисковым системам покупать его очень дорого.Как его выбрать или сделать самому, далее в статье.
Вся работа металлоискателей зависит от изменения индуктивности катушки, которая предназначена для поиска. Описание и схема работы такой катушки есть в открытом доступе для всех желающих.
При попадании любого металлического предмета в магнитное поле этой катушки его индуктивность влияет на частоту работы самого генератора по поиску предметов.
После этого происходит сравнение частоты, полученной при попадании в учитываемый объект, и эталонной частоты. Сравнение производится с помощью детали, называемой миксером. Результат преобразуется в сигнал, который слышит пользователь. Очень простой и доступный способ инструмента «сказать» человеку, что найдено что-то интересное, или наоборот, здесь ничего нет.
Что нужно для изготовления металлоискателя:
Также можно добавить такие элементы, как кнопки питания и различные провода. Также вам понадобится печатная плата, ее можно сделать самостоятельно, в домашних условиях, используя утюг и лазерный принтер. Плата может быть создана программами, которые для этого предназначены, но при печати стоит размещать ее в зеркальном отображении.
Печатать нужно максимально плотно, на глянцевой бумаге. Рисунок не должен подвергаться воздействию пыли и оставлять на нем свои отпечатки.
Схема изготовления платы понятна: принтер и потом утюг.Утюг используется для проглаживания процедуры печати краской печатной платы с бумаги на текстолит. А вот остальные элементы для металлоискателя можно достать из старого сотового телефона, магнитолы, радиоприемника, при разборе калькулятора и электрочайника. Можно собрать много техники по дому. А вот получить из всего этого материала мини-миноискатель или, еще лучше, золотоискатель уже сложнее.
Пошаговая инструкция:

Когда вы найдете последнюю радиостанцию в диапазоне, вам нужно «подобраться» к ней как можно ближе.Но помехи не должны исчезнуть. После всего этого закатайте коробку с ее содержимым.
Если покупать металлоискатель в готовом виде, то нужно учитывать 2 важных фактора: цена и глубина обнаружения объектов. Если металлоискатель стоит неоправданно дешево, то по обнаружению он будет плохо работать.
Еще одна новинка в мире кладоискателей — металлоискатель с возможностью различать металлы.
Но, если нет возможности купить металлоискатель или просто руки растут из нужного места, то можно сделать самому в домашних условиях. Металлоискатель типа «Баттерфляй» подразумевает синхронизацию нескольких катушек, внешне он напоминает бабочку.
Какие детали нужны для сборки такого металлоискателя:
Такое устройство работает в воде и имеет очень надежный расход батареи — 20 или 30 часов. Продукт работает с любым типом почвы. Звук подается в наушники, а тип звука определяется типом металла.
Самодельный металлоискатель, пригодится не только в хобби, при поиске драгоценных сокровищ, но и для поиска, например, пропавшей серьги или ключа. Подробная инструкция по сбору такого приспособления поможет найти пропажу в одно мгновение.Схем сборки металлоискателя из подручных средств очень много, материалы найдутся практически в любом доме, но разобраться в принципе работы и схеме сборки сложнее.
Но и здесь можно все понять, если очень захотеть.
Простое развлечение по поиску металла может превратиться в большие приключения и открытия. Хороший металлоискатель поможет повысить интерес к истории, археологии и просто поиску различных реликвий. Но взять его может не каждый, тогда любители собирают его самостоятельно.
Популярные металлоискатели:
Не стоит сразу браться за сложную схему, лучше начать с простой модели.Эти металлоискатели самые простые. Их собирают сами. Самодельный металлоискатель – очень удобная вещь при раскопках и поиске кладов.
Прибор для поиска различных предметов из золота, цветных металлов, называемый металлоискателем. Собрать его можно не только из подручных средств, можно проявить фантазию и придумать инструмент с любыми желаемыми способностями. Вы можете наградить такой товар хорошими параметрами, которые пригодятся в различных работах.
При поиске различных материалов глубинник станет отличным помощником и избавит пользователя от копания на «пустом» месте.
Металлоискатель имеет первый датчик и второе устройство. Первый датчик представляет собой проволочную катушку. При обнаружении металлического предмета поле меняется и становится не таким, как было раньше. Второй прибор регистрирует изменение электромагнитного поля и информирует пользователя о находке.Поэтому при конструировании и сборке металлоискателя своими руками стоит учитывать возможность подачи сигнала своему пользователю. Металлоискатели бывают разных моделей и марок: Крот-М, Спектр, Каспер.
Самостоятельно собрать лучшее подобное устройство совсем не сложно.
Под простым металлоискателем пользователи подразумевают очень дешевые модели, чуть лучше самоделок, а то и на уровне.Мастер-сборка позволяет собрать изделие более высокого качества. Продукты более высокого класса имеют сменные датчики. А устройства для профессионалов уже имеют более совершенную микросхему. С его помощью можно определить не только тип металла, но и глубину, на которой он находится. Такой металлоискатель обладает более высокой скоростью обнаружения цели и многими другими полезными качествами.
Металлоискатель Важно помнить, что металлоискатель при работе должен издавать равномерный гул, а при обнаружении металла уже менять частоту звука, и подавать четкие сигналы пользователю.Многим людям не нравится шум в ушах во время поиска, поэтому они обнуляют сердцебиение.
Все время до обнаружения искатель не будет издавать звук, но при обнаружении объекта металлоискатель будет издавать писк, который будет усиливаться по мере приближения к нему.
Каждое свойство предмета для обнаружения металла связано со всеми элементами. Если вы понизите частоту для большего проникновения, вы можете увеличить расход батареи. Все металлоискатели изначально были классифицированы по частоте.Все параметры продукта, так или иначе, связаны с ним и зависят от него.
Какие частоты у металлоискателей:
Все эти частоты разбиваются от первых сотен герц до десятков кГц, а потом уже будут металлоискатели искать золото. Они уже используют радиочастоты.С таким устройством можно найти потерянное кольцо на пляже или в другом немагнитном грунте.
Подземный металлоискатель может быть не только дешевым, но и может принести большую пользу в будущем.
Например, при выявлении клада или важной находки. С помощью специального магнита можно определить, что находится на определенной глубине, металлический предмет или обычный кусок камня.
Металлоискатель можно собрать дома, самостоятельно и из подручных средств.Для того, чтобы найти железо, вам понадобятся: коробка компьютерных дисков, рация, калькулятор, липучка. Все эти элементы будут приемлемы для сборки металлоискателя простого типа в домашних условиях.
Необходимые детали и элементы: 555-я модель (см. маркировку на верхней части микросхемы) или элемент на таймере, резистор, конденсаторы, плата, аккумуляторы, различные переключатели и кабели для аккумуляторов, зуммеры и изолента, картон тоже полезно.
Схема сборки металлоискателя из телефона:
После тестирования. Чтобы не портить плату, катушку тестируют только на макетной плате.Закрепите все элементы и протестируйте полученный металлоискатель. Для соединения используйте клей, подходящий для горячей фиксации деталей и материалов.
Собрать металлоискатель из телефона очень просто, достаточно одного желания. Чтобы полностью разобраться в этом вопросе, необходимо изучить соответствующую литературу, но примерный ход событий можно зафиксировать.
Такой металлоискатель можно использовать дома для обнаружения пропажи в ворсе ковра или в диване.На улице такое изделие будет бесполезным и себя не оправдает.
Индукционные весы Металлоискатели 0
Простой металлоискатель для начинающих Ранее мы рассмотрели различные схемы металлоискателей.
Их можно посмотреть в …
Индукционные весовые металлоискатели 0
простой металлоискатель с 2 NE555 Многие радиолюбители мечтают собрать своими руками простой металлоискатель …
Подробнее »Импульсная индукция Металлодетекторы 0
Самодельный металлодетектор Металлодетектор или металлолокатор — это устройство, которое находит металлсодержащие предметы в диэлектрике …
Подробнее »Индукционные весы Металлодетекторы 0
Металлоискатель Tesoro Lobo — это забавное устройство.Не буду касаться его рабочей частоты, это отдельная тема. Но…
Подробнее »Импульсные индукционные металлодетекторы 0
Импульсный PI-AR металлодетектор на базе микроконтроллера stm32f103c8t6. Название образовано от слов ПИ – импульсный принцип работы, АР – сокращенно от ARM …
Подробнее »Индукционные весовые металлоискатели 0
Металлоискатель Qasar на микроконтроллере AVR Металлоискатель Quasar основан на микроконтроллере.
Металлоискатель IB разработан с доступными …
Металлодетекторы с индукционными весами 0
Рассмотрим еще один самодельный металлоискатель под названием «металлоискатель VLF Madera», который требует минимальных инвестиций и не так много знаний …
Подробнее »Металлоискатели с индукционными весами 0
Tesoro Golden Sabre Light TLSL.Цель этого поста — обобщить часть материала из крайне …
Читать дальше »Импульсные индукционные металлодетекторы 0
В этом посте мы обсудим знаменитый металлоискатель PI Polonese (PI polonese AFRICA V4). Оригинальное устройство имеет …
Подробнее »Импульсные индукционные металлоискатели 0
Здесь вы узнаете, как сделать классический линейный (полосовой) вольтметр на светодиодах без использования каких-либо микросхем и МК. Оказалось…
Подробнее »Простые самодельные проекты 0
Жесткие диски старого образца (не твердотельные накопители) используют очень хорошие бесколлекторные двигатели постоянного тока.
И часто бывает, что сам пропеллер имеет …
Простые проекты своими руками 0
С помощью устройства Android вы можете удаленно управлять светодиодной лентой RGB (или RGB-светодиодами) через любое устройство Android с …
Подробнее »Металлоискатели СНЧ 0
Металлоискатель Tesoro Eldorado считается мощным металлоискателем, он способен обнаруживать до 25 мм …
Подробнее »Сопутствующие методы 0
Хороший осциллограф слишком дорог оборудование для рядового радиолюбителя, для которого пайка микросхем и ремонт электроники (Пример: …
Подробнее »Импульсные Индукционные Металлоискатели 0
Металлоискатель Smart Hunter на Смартфоне«Металлоискатель Smart Hunter на Смартфоне» является проект, который поможет вам …
Подробнее »Импульсные индукционные металлодетекторы 0
Беспроводной металлоискатель Spirit pi Ардуино — импульсный металлоискатель.Этот металлоискатель основан на Arduino …
Подробнее »Импульсные индукционные металлоискатели 0
Используемое приложение предназначено для подключения простых схем металлоискателя к iPhone через разъем для наушников.
Эта самодельная …
Импульсные индукционные металлоискатели 0
Переработанная версия известного импульсного металлоискателя — «Пират», но на Arduino. Имеет хорошую чувствительность даже к мелким монетам. Стабильный …
Подробнее »Металлодетекторы Импульсные Индукционные 0
Металлодетектор PI Polonaise Металлодетектор PI polonaise один из детекторов, который имеет ряд преимуществ перед детекторами работающими …
Подробнее »Металлодетекторы Импульсные Индукции 0
Простой и надежный металлоискатель Если вы потеряли кольцо, ключ, отвертку… и знаете примерное место…
Подробнее » Металлоискатели глубинного типа способны обнаруживать объекты в земле на большом расстоянии. Современные модификации в магазинах стоят достаточно дорого. Однако в этом случае можно попробовать сделать металлоискатель самостоятельно.
Для этого в первую очередь рекомендуется ознакомиться с конструкцией стандартной модификации.
При сборке металлоискателя своими руками (схема представлена ниже) необходимо помнить, что основными элементами прибора являются демпфер на микроконтроллере, конденсатор и ручка с держателем.Блок управления в устройствах состоит из набора резисторов. Некоторые модификации выполнены на приводных модуляторах, работающих на частоте 35 Гц. Сами стеллажи выполнены с узкими и широкими тарельчатыми пластинами.
Собрать металлоискатель своими руками достаточно просто. В первую очередь рекомендуется подготовить трубку и прикрепить к ней ручку. Для установки требуются резисторы с высокой проводимостью. Рабочая частота устройства зависит от многих факторов.Если рассматривать модификации на основе диодных конденсаторов, то они обладают высокой чувствительностью.
Рабочая частота таких металлоискателей около 30 Гц.
Их максимальное расстояние обнаружения составляет 25 мм. Модификации способны работать от аккумуляторов литиевого типа. Микроконтроллеры для сборки потребуются с полярным фильтром. Многие модели складываются на датчиках открытого типа. Также стоит отметить, что специалисты не рекомендуют использовать фильтры высокой чувствительности. Они сильно снижают точность обнаружения металлических предметов.
Сделать металлоискатель Пират своими руками можно только на базе проводного контроллера. Однако в первую очередь для сборки заготавливается микропроцессор. Вам нужно будет его подключить. Многие специалисты рекомендуют использовать сеточные конденсаторы емкостью 5 пФ. Их проводимость должна поддерживаться на уровне 45 микрон. Затем можно приступать к пайке блока управления. Подставка должна быть прочной и выдерживать вес тарелки. Тарелки больше 5.5 см не рекомендуются для моделей на 4 В. Системные индикаторы устанавливать не нужно. После закрепления агрегата остается только установить аккумуляторы.
Сделать металлоискатель своими руками с рефлекторными транзисторами достаточно просто. В первую очередь специалисты рекомендуют установить микроконтроллер. Конденсаторы в данном случае подходят трехканального типа, а их проводимость не должна превышать 55 мк. При 5 В они имеют сопротивление около 35 Ом.Резисторы модификаций применяются в основном контактного типа. Они имеют отрицательную полярность и хорошо справляются с электромагнитными колебаниями. Также стоит отметить, что при сборке допускается использование Максимальной ширины плиты для такой модификации 5,5 см.
Собрать металлоискатель своими руками возможно только на базе коллекторного контроллера. В данном случае используются конденсаторы на 30 мк.Если верить отзывам специалистов, то мощные резисторы лучше не использовать. В этом случае максимальная емкость ячейки должна быть 40 пФ. После установки контроллера стоит заняться блоком управления.
Эти металлодетекторы получили хорошие отзывы за надежную защиту от волновых помех. Для этого используются два фильтра диодного типа. Модификации с системами индикации среди самодельных модификаций встречаются очень редко. Также стоит отметить, что блоки питания должны работать при низком напряжении.Таким образом, батарея прослужит долго.
Своими руками? Модель с хроматическими резисторами собирается довольно просто, но следует учитывать, что конденсаторы для модификаций допускается использовать только на предохранителях. Специалисты также указывают на несовместимость резисторов с проходными фильтрами. Перед началом сборки важно сразу подготовить для модели трубку, которая будет ручкой.Затем устанавливается блок. Целесообразнее подбирать модификации на 4 мк, которые работают на частоте 50 Гц. Они имеют низкий коэффициент раскрытия и высокую точность измерения. Также стоит отметить, что поисковики этого класса смогут успешно работать в условиях повышенной влажности.
Приборы с импульсным стабилитроном отличаются высокой проводимостью. Если верить отзывам специалистов, то самодельные модификации способны работать с предметами разного размера.Если говорить о параметрах, то точность их определения составляет около 89%. Начать сборку устройства стоит с заготовки стойки. Затем монтируется ручка для модели.
Следующим шагом будет установка блока управления. Затем монтируется контроллер, который питается от литиевых аккумуляторов. После установки блока можно приступать к пайке конденсаторов. Их отрицательное сопротивление не должно превышать 45 Ом. Отзывы специалистов свидетельствуют о том, что модификации этого типа можно производить без фильтров.Однако стоит учитывать, что у модели будут серьезные проблемы с интерференцией волн. В этом случае пострадает конденсатор. В результате аккумулятор в моделях этого типа быстро разряжается.
Низкочастотные трансиверы в моделях значительно снижают точность приборов.
Однако следует отметить, что модификации этого типа способны успешно работать с мелкими предметами. К тому же они имеют небольшой параметр саморазряда.Для того чтобы собрать модификацию самостоятельно, рекомендуется использовать проводной контроллер. Передатчик чаще всего используется на диодах. Таким образом, проводимость обеспечивается на отметке 45 мкм при чувствительности 3 мВ.
Некоторые эксперты рекомендуют устанавливать сетчатые фильтры для повышения безопасности ваших моделей. Для повышения проводимости используются только переходные модули. Основные недостатки таких устройств – выгорание контроллера. При такой поломке отремонтировать металлоискатель своими руками проблематично.
На приемопередатчиках ВЧ собрать простой металлоискатель своими руками можно только на базе переходного контроллера. Перед началом установки стандартно готовится подставка под плиту. Средняя проводимость регулятора составляет 40 микрон.
Многие специалисты при сборке не используют контактные фильтры. Они имеют высокие тепловые потери и способны работать на частоте 50 Гц. Также стоит отметить, что для сборки металлоискателя используются литиевые батарейки, которые подзаряжают блок управления.Непосредственно датчик у модификаций устанавливается через конденсатор, емкость которого не должна превышать 4 пФ.
Часто на рынке встречаются устройства с продольным резонатором. Они выделяются среди своих конкурентов высокой точностью определения объектов, и в то же время могут работать в условиях повышенной влажности. Для самостоятельной сборки модели подготавливается подставка, а плита должна использоваться диаметром не менее 300 мм.
Также стоит отметить, что для сборки устройства требуется контактный контроллер и один расширитель. Фильтры используются только на сетчатой подкладке. Многие специалисты рекомендуют ставить диодные конденсаторы, работающие при напряжении 14 В.
В первую очередь они немного разряжают аккумулятор. Также стоит отметить, что они обладают хорошей проводимостью по сравнению с полевыми аналогами.
Сделать такой глубинный металлоискатель своими руками непросто.Основная проблема в том, что в устройство нельзя установить обычный конденсатор. Также стоит отметить, что плита для модификации выбирается размером от 25 см. В некоторых случаях стойки устанавливаются с расширителем. Многие специалисты советуют начинать сборку с установки блока управления. Он должен работать на частоте не более 50 Гц. При этом проводимость зависит от контроллера, используемого в оборудовании.
Довольно часто его подбирают с крышкой для повышения защищенности модификации.Однако такие модели часто перегреваются и не способны работать с высокой точностью. Для решения этой проблемы рекомендуется использовать обычные переходники, которые устанавливаются под конденсаторными блоками. Катушка для металлоискателя своими руками делается из приемопередающего блока.
Контакторы в устройствах устанавливаются вместе с блоками управления. Стойки для модификаций используются короткой длины, а тарелки подбираются на 20 и 30 см.Некоторые специалисты говорят, что устройства нужно собирать на импульсных адаптерах. В этом случае можно использовать конденсаторы с малой емкостью.
Также стоит отметить, что после установки блока управления стоит впаять фильтр, способный работать при напряжении 15 В. В этом случае модель сохранит проводимость 13 мк. Трансиверы чаще всего используются на переходниках. Перед включением металлоискателя на контакторе проверяется уровень отрицательного сопротивления.Указанный параметр составляет в среднем 45 Ом.
Самый простой и практичный способ изготовления глубинного металлоискателя своими руками – это изготовление глубинного импульсного металлоискателя. За основу можно взять существующий импульсный металлоискатель, либо сделать электронный блок для импульсного металлоискателя и т.
п. Как сделать эти металлоискатели уже описано на нашем сайте. А затем к нему нужно сделать глубокую спираль.
В этой статье мы с разберем способы изготовления глубинных катушек для импульсных металлоискателей … Такие катушки можно использовать с Пират, Клон, Трекер, Кощей и другими импульсными металлоискателями.
Но следует учитывать, что при одинаковых размерах рамки глубины, с разными металлоискателями будит и разная глубина обнаружения (С Пиратом результаты будут самыми скромными, а лучший результат показывает Кощей 5ИГ и Кощей 4ИГ ( Трекер ПИ- Г) так как у них отдельная глубокая прошивка!
Глубинные рамки имеют небольшие размеры, устанавливаются на удилище как обычная катушка, но есть ограничения по массе и габаритам. Поэтому такая конструкция подходит для рам диаметром до 60-70см. Большая рама становится слишком тяжелой и неудобной для переноски таким образом.
Каркас катушки глубины для металлоискателя изготовлен из пластиковых труб, без использования металлических элементов. Вы выбираете трубу в зависимости от того, как вы ее будите, и в зависимости от размера вашего каркаса, чтобы труба обеспечивала достаточную жесткость конструкции!
Малые катушки обычно выполняются неразборными в форме кольца или квадрата.
Вот несколько фото таких рамок:
У больших рам неразборная конструкция уже неудобна для транспортировки, а такую раму и так тяжело возить на штанге. Наиболее распространенным решением для больших рам является разборная квадратная рама с накладной поисковой петлей или петлей, пропущенной внутрь трубчатой рамы.
В данном случае каркас каркаса выполнен из пластиковых труб, а поисковая катушка намотана многожильным проводом в изоляции! ПРОВОД ДОЛЖЕН БЫТЬ ОБЯЗАТЕЛЬНО МНОГОЖИЛЬНЫМ, так как при разборке и транспортировке глубинной катушки провод будит гнуться и одножильный провод может со временем порваться!
Такие оправы обычно носят вместе:
Но есть варианты конструкции глубинного металлоискателя для самостоятельной переноски:
Вот еще варианты оформления глубинных металлоискателей и их катушек:
Таблица количества оборотов глубинных рамок различных размеров и их максимальной глубины обнаружения металлоискателями ПИРАТ и Кощей 5И:
| 40*40см | 60*60см | 90*90см | 120*120см | 150*150см | |
| Количество витков | 19 | 16 | 13 | 11 | 10 |
| Дальность обнаружения Каски с МД ПИРАТ | 0. 8м | 0,9 м | 1м | 1,1 м | 1,25 м |
| Максимальная дальность ПИРАТ | 1,7 м | 2,3м | 2,6 м | 3 м | 3,5 м |
| Дальность обнаружения Каски с металлоискателем Кощей 5ИГ | 1м | 1,2 м | 1,25 м | 1,5 м | 1,6м |
| Максимальная дальность обнаружение металлоискателем Кощей 5ИГ | 2,3м | 3 м | 3.5м | 4 м | 5м |
Желательно после намотки каркаса стянуть витки изолентой или изолентой, это уменьшит межвитковую емкость и сделает петлю более прочной. Провод от каркаса к электронному блоку можно сделать из того же провода, которым намотан каркас, скрутив его с шагом 1 виток на 1 см. А потом обжать термоусадочной трубкой или обмотать изолентой.
Так можно легко сделать рамку глубины для импульсного металлоискателя, и получить полноценный глубинный металлоискатель, не уступающий по глубине фирменным металлоискателям.
Если перед вами остро встал вопрос, как сделать металлоискатель своими руками в домашних условиях, сейчас мы найдем на него ответ. Рассмотрим пошагово создание трех видов металлоискателей со схемами, видео и пошаговыми фото.
Kid FM — один из самых простых металлоискателей на сегодняшний день. Схема отлично подходит для создания пинпоинтера.
Baby FM работает по принципу частотомера (до этого использовался в МИ Кощей FM).Схема металлоискателя проста, поисковую катушку тоже несложно сделать своими руками в домашних условиях. Именно по этой причине Kid FM обрел популярность среди радиолюбителей, несмотря на небольшие недостатки, о которых мы поговорим ниже.
Новая идея, возникшая у создателей Кощея FM, имела свои «подводные камни». Работа металлоискателя была нестабильной из-за постоянного дрейфа, а глубина поиска была относительно небольшой. Однако «Малыш FM» попытался устранить эти проблемы программно, и кое-что из этого вышло.
Схема металлоискателя Малыш ФМ
Внимание! Чем качественнее конденсаторы, тем стабильнее будет работать металлоискатель!
Плату и прошивку для металлоискателя Kid FM можно скачать ниже.
Файлов для скачивания:
Катушка для металлоискателя Малыш FM так же важна, как и качественные конденсаторы.
Вместе с конденсаторами он образует колебательный контур с частотой 19 кГц.
Схема металлоискателя Kid FM может использоваться как пинпоинтер или пляжный металлоискатель.
Данные намотки катушки: используется провод сечением 0,1–0,18 мм (95 витков) на ободе 70 мм.
На фото ниже пример серийных пинпоинтеров Малыш ФМ:
Далее витки снимаются с обода и плотно сматываются между собой ниткой, затем наматывается на виток алюминиевая фольга для экранирования витка, в месте вывода концов витка делается разрыв экрана (Интервал без фольга).Затем на фольгу спиралью наматывается луженый медный провод, и подключаем его кабелем к минусу на плате металлоискателя. Для подключения катушки к плате металлоискателя хорошо подходит микрофонный провод (2 жилы в общем экране) провода припаять к концам катушки, а «экран к экрану».
По сравнению с другими подобными приборами имеет огромное преимущество за счет относительной простоты изготовления поисковой катушки.Самодельный металлоискатель ШАНС с катушкой диаметром 25 сможет найти обручальное кольцо на расстоянии 18 см, а каску — 40–45 см. Максимальная глубина поиска составляет 1 метр.
Схема металлоискателя ШАНС
Схема кнопок управления металлоискателя ШАНС 03 Схема03 имеет средний уровень сложности.Потребуется некоторый опыт, чтобы собрать металлоискатель своими руками в домашних условиях.
Схема МИ ШАНС содержит микроконтроллер, поэтому для ее успешной сборки необходим внутрисхемный программатор. Также в схеме присутствует ряд довольно дорогих компонентов: экран, процессор и АЦП.
По самой сборке прибор не сложнее Tracker PI-2 и Clone PI-W, а по настройке даже проще, так как не имеет даже традиционного триммера для балансировки оп -амп.
Особое внимание стоит уделить АЦП MCP3201, только после его покупки можно приступать к дальнейшей сборке устройства, так как найти его очень сложно.
По схеме — MCP3201, но есть и аналоги — ADS7816, ADS7817, ADS7822, LTC1285, LTC1286, SP8528 (могут несколько отличаться).
После этого следующий важный пункт это ЖКИ индикатор, как самая дорогая деталь, его цена около 10$. Подойдут любые индикаторы на встроенном контроллере HD44780 (почти все именно такие), они производятся многими компаниями, поэтому дать конкретную маркировку очень сложно.Лучше всего просто выбрать ЖК-дисплей со встроенным контроллером на две строки по 16 символов. Неважно, кириллица или нет. Есть у него подсветка или нет тоже не важно, если не планируется его использование в темноте или в подвалах/катакомбах. Но в любой маркировке нужного индикатора будет «1602» — что говорит о том, что это знакосинтезирующий индикатор с двумя строками по 16 символов в каждой.
Если вы впервые держите в руках такой индикатор, то лучше сразу «ознакомиться».
Хорошо, если вы найдете на него даташит, но можно обойтись и без него, если внимательно его изучить. Подключаем от внешнего источника +5 В к выводу 2 индикатора, а землю к выводам 1 и 5. Обычно отверстия и сам экран индикатора сидят на земле, а печатные силовые проводники шире, чем сигнальные — это тоже поможет лучше и правильнее понять.
Вывод 3 индикатора через подстроечный резистор 22 кОм заземлить (как на схеме устройства).Включаем и вращаем этот триммер, чтобы добиться красивого отображения всей верхней строки индикатора. Желательно разобраться и с подсветкой — она выведена на противоположную сторону индикатора двумя отдельными выводами, можно продублировать на выводы 15 и 16 (обычно). Находим где «плюс», где «минус», пробуем подать от +5 В, желательно через резистор 200 Ом (как на схеме). Теперь вы знакомы с индикатором, настроили контрастность и можете быть уверены, что у вас не возникнет из-за этого проблем.
Теперь, что касается остальной комплектации, то из ОУ (по схеме это ОР37) пока рабочим оказался только NE5534P, который намного дешевле указанного OP37 и встречается чаще.
Преобразователь положительного напряжения из +12 В в отрицательное -12 В можно использовать без буквы S в названии. Вместо волевички КП505 стоит КП501А.
Процесс сборки металлоискателя ШАНС следует начинать с изготовления печатной платы.Скачать чертеж печатной платы и другие материалы для сборки металлоискателя ШАНС своими руками снизу.
Файлы для скачивания:
Собранная доска шансов металлоискатель выглядит следующим образом:
шанс 2D металлоискатель
шанс 3D металлоискатель доска
Все версии прошивок для скачивания:
Для прошивки микроконтроллера расставляем конфигурационные биты как на рисунке ниже:
Нам еще нужно сделать катушку.А вот так выглядит уже собранный блок:
После подключения катушки уже можно полноценно протестировать металлоискатель. Но для полноценной работы с металлоискателем его надо засунуть в корпус и сделать к нему стержень.
В своей работе ШАНС показал себя как простой и надежный металлоискатель, а вот с дискриминацией все не очень радужно.
В реальности прибор отфильтровывает только мелкий железный мусор и мелкие гвозди, а вот пивные пробки уже вызывают затруднения. Также прибор, как и другие импульсные металлоискатели, плохо видит золотые цепочки.
Видео с запуском МИ ШАНС на стол:
Clone PI — это неметаллический импульсный металлоискатель, который может работать с катушками различных размеров. При использовании кольца диаметром 20 см MI Clone может найти монету на глубине 25 см, а грубый металл — до 1 метра.
Клон основан на схеме металлоискателя Трекер ПИ-2 с некоторыми изменениями.
Металлоискатель Клон ПИ имеет следующие отличия от оригинала (металлоискатель Трекер ПИ-2):

Схема металлоискателя Clone PI
Внимание: для микроконтроллера PIC18F252 выпущены последние версии прошивки металлоискателя!
Схема металлоискателя Clone содержит несколько дорогостоящих элементов: ЖК-экран, АЦП MCP3201 и микроконтроллер. Перед началом изготовления металлоискателя обязательно приобретите АЦП, так как с его покупкой могут возникнуть сложности!
Также схема металлоискателя содержит программируемый микроконтроллер, поэтому для ее изготовления вам понадобится программатор с поддержкой программирования микроконтроллера — PIC18F252 и умение им пользоваться.
На экран металлоискателя Clone Pi выводится следующая информация:

Сборка металлоискателя Clone PI, как было сказано выше, должна начинаться с поиска и покупки деталей для изготовления печатной платы. После этого можно переходить к непосредственному процессу изготовления и сборки.
В первую очередь необходимо вытравить печатную плату:
Clone PI PCB
Микросхемы лучше устанавливать на панельки. Также к плате подключаем кнопки управления, экран, динамик и разъемы для катушки и питания металлоискателя. После окончания пайки плату необходимо промыть спиртом и хорошо просушить.Затем внимательно осматриваем плату на предмет выявления непропаянных мест и «залипаний».Если все хорошо, можно приступать к программированию микроконтроллера.
Прошивка, чертежи печатной платы и другие материалы, которые могут вам понадобиться при создании металлоискателя Clone Pi своими руками в домашних условиях, вы можете скачать ниже.
Файлы для скачивания:
После программирования устанавливаем микроконтроллер на плату, и вы уже можете видеть первые плоды своего труда.
Питание на металлоискатель лучше подавать через предохранитель (2-5 А).В случае короткого замыкания или ошибки пайки он может спасти вашу плату!
Если что-то не работает, то возвращаемся к этапу визуального осмотра, проверки платы по схеме и выявления дефектов сборки!Простую поисковую катушку для металлоискателя Клон ПИ можно изготовить своими руками из эмалированной проволоки диаметром 0.6–0,8 мм, намотав 25 витков на оправку диаметром 25–27 см. В качестве оправки можно использовать кастрюлю или другой подходящий круглый предмет.
Затем витки катушки плотно обматываются изолентой или изолентой. К концам катушки припаиваем скрученный многожильный провод сечением 0,75 мм и длиной 1-1,3 метра. Для удобства работы, защиты катушки от ударов и придания ей эстетичного вида ее можно засунуть в следующий корпус:
На фото ниже показан пример расположения элементов металлоискателя внутри корпуса. Мечта найти клад все чаще заменяется в наше время более реалистичной программой поиска драгоценных металлов в естественных или искусственных средах.
В современных условиях очень важно найти и добыть ценные материалы найти среди отходов , либо в другой неконтролируемой среде.
Аппаратное обеспечение является важным компонентом этой технологии поиска.
Поиск и извлечение золота и ценных металлов из отходов, мусора, в природной среде является частью стратегии рециклинга, технологии эффективной переработки использованных материалов, в т.ч.
Поиск их в земле или в массе промышленных и других отходов не только требует применения техники, но и стимулирует ее совершенствование.Создано приборов разного уровня и специализаций.
.. Интерес к такому оборудованию есть у любителей и энтузиастов поиска ценных металлов.
Металлоискатель является наиболее важным инструментом для ручного поиска металла в хаотической природной или искусственной среде.
С помощью такого прибора можно искать не только, но и серебро и другие драгоценные металлы.
Принцип устройства любого металлоискателя основан на электромагнитном воздействии .
Типичная технология поиска металла работает следующим образом:
Большинство моделей металлоискателей работают по этому принципу.
Технические отличия такого оборудования позволяют получить более полную информацию о факте обнаружения металлического предмета, например:

В интернете много информации о металлоискателях разной сложности и конструкции. Там же можно освежить в памяти преподаваемую в школе теорию электромагнитного поля.
Самые простые , примитивные металлодетекторы (обычно самодельные конструкции для поиска золота, серебра и других металлов любителей-любителей) , собранные из готовых приборов и изделий с использованием электромагнитного воздействия.
Многим знакома примитивная, но вполне работоспособная схема металлоискателя, в которой электромагнитное поле создается импульсным элементом обычного калькулятора.
Реакцию генерируемого поля на обнаруженные металлические предметы улавливает простейший бытовой радиоприемник … Сигнал о такой находке звучный, вполне отчетливый и понятный.
Более сложные любительские и профессиональные металлоискатели сохраняют логическую основу технологии в виде трех компонентов :

Устройства разного уровня сложности и функционального потенциала можно условно разделить на группы. Классификация по признаку профессионализма и специализации пользователя — одна из общепризнанных:
Распространение поискового оборудования таково, что многие устройства этого типа можно приобрести в магазинах товаров для сада и дачи.
Аппарат для поиска и обнаружения металла нужен не только в рециклинговом деле, в поиске артефактов и кладов. Многочисленные системы безопасности, всем известная структура — одна из версий технологии поиска металла .
Настройки этих кадров ориентированы на поиск оружия и подобных опасных предметов.
Очень важный узел металлопоискового оборудования — катушка или каркас … Это чаще всего обмотка особой конфигурации, задача которой сформировать электромагнитное поле и уловить его реакцию на обнаружение металлического тела, постороннего для поисковой среды.
В большинстве конструкций катушка размещена на длинном валу — рукоятке для перемещения ее вблизи зоны поиска.
Для любительского изготовления катушек продаются каркасы наиболее востребованных типов.Сделать такую покупку проще всего в интернет-магазине.
Многие любители самостоятельно изготавливают каркасы катушек … Это делается из соображений экономии средств или в надежде получить более качественный инструмент индивидуального проектирования.
Для этого используются подручные средства. — пластмассовые изделия, фанера и даже заполнение собранной обмотки строительной пеной.
Поисковик или кладоискатель стремится найти наиболее эффективную технику работы с металлоискателем, выбирая необходимые режимы работы электроники и правильные приемы манипуляций с катушкой.
Логическим элементом металлоискателя является электронная схема. Она выполняет множество функций :
Лучше всего, если человек, который хочет собрать электронную схему самостоятельно, владеет знаниями в радиолюбительском деле или в электронной технике. Такой мастер может не только собрать нужную схему, но и изменить и усовершенствовать конструкцию.
Многие электронные устройства достаточно просты их может построить даже новичок . Полученное устройство будет работоспособно без настройки, если сборщик выполнил рекомендации разработчика такой схемы.
Одной из самых популярных моделей металлоискателей, предназначенных для любителей рукоделия, является Пират.
Название, содержащее сокращенную информацию о его устройстве и сайте разработчика, остроумно отражает романтику поиска драгоценных металлов.
Вот основные преимущества данной модели :
Электронная схема этой модели не требует программирования. В «Пиратке» использованы доступные каждому детали , правильно собранная схема полностью работоспособна.
Конструкция и компоновка металлоискателя Пират традиционны для подобного рода оборудования.
Представляет собой штангу, на нижнем конце которой установлена катушка , а на верхнем — электронный блок с аккумулятором .
Расположение электронного блока должно оставлять место для удобного удержания штанги рукой.
Некоторые умельцы предпочитают, чтобы звуковой сигнал устройства давал не динамик, а наушники. В этом случае кабель наушников отрывается от электронного блока.
Технология прибора импульсная … Это позволяет обеспечить очень хорошие показатели чувствительности для данного класса оборудования. Ниже представлена схема электронного блока на микросхемах.
Аналогичную схему можно собрать на транзисторах вместо микросхем.Для этой версии могут потребоваться дополнительные настройки, доступные только опытным радиотехникам. Вот почему транзисторная схема используется реже.
Помимо деталей и точно указанных на принципиальной схеме деталей электронного блока, для сборки металлоискателя для золота и других металлов потребуется подготовить некоторые материалы и заготовки :
5 – 0,6 мм для изготовления катушки;Лучше всего изготовить печатную плату для сборки электронной схемы по образцу представленных в интернете разработок.
Ниже представлен один такой образец , пригодный для сборки электроники на микросхемах.
Изготовлением платы занимаются любители самоделкиной электроники, да и то не все. Большинство из тех, кто хочет создать металлоискатель самостоятельно, предпочитают покупать именно такую деталь.
Для катушки в сборе требуется рама или рама , не содержащая металлических элементов. Мастер-любитель может сделать такой каркас из фанеры, пластика или подобрать аналогичный по параметрам из готовых пластиковых изделий, например, посуды.
Каркас можно приобрести в готовом виде или изготовить самостоятельно
Рекомендуемые параметры катушки — 25 витков эмалированной проволоки диаметром 0,5 мм на оправке диаметром 190-200 мм. Увеличение диаметра на 30 % приведет к увеличению чувствительности аппарата при условии уменьшения числа витков до 20-21.
Пластиковая рамка для катушки — одна из самых распространенных деталей металлоискателя на рынке.
Технология обращения с катушкой такова, что этот очень хрупкий узел может пострадать от ударов о неровности пола, камни, острые предметы.Во избежание этого катушка на раме прикрыта снизу пластиковой пластиной … Такая тарелка не только защищает катушку, но и обеспечивает режим скольжения по высокой траве. Поиск становится более интенсивным.
Для успешной сборки металлоискателя лучше всего следовать этой процедуре :

Хотя порядок сборки не имеет принципиального характера. Для тех, кто изготавливает аппарат для непрерывной многолетней работы в сфере поиска цветных металлов и последующей утилизации (утилизация для повторного использования), важным фактором является удобство использования .
В данном случае ключевым фактором становится проработка формы стрелы и компоновки основных элементов аппарата. Таким образом, в создании устройства появляется серьезный конструкторский этап.
Лучше всего этот этап работы выполнить с помощью имитации в натуральную величину … Такое моделирование можно выполнить с использованием деревянных деталей подходящей формы, например:
Убедившись, что собранная модель устройства будет достаточно функциональной и удобной, можно переходить к решающей сборке.
Готовое устройство , обычно не требует настройки , оно полностью готово к работе. Начать поиск металла можно с выбора нужного уровня чувствительности и правильной тактики манипуляций с катушкой.
Сборщики, которым необходимо как можно быстрее собрать свой аппарат, могут использовать готовые наборы деталей .
Покупка такого комплекта позволяет значительно упростить изготовление «Пирата». Есть одно из предложений.
Пользователи металлоискателя «Пират» с навыками радиолюбителя модифицируют конструкцию этого прибора. Вот только несколько направлений таких усовершенствований :

Простой, недорогой и надежный металлоискатель «Пират» хорошо работает в самых разных условиях.
Дешевизна , основное преимущество Самостоятельное изготовление любых изделий, актуальных для металлоискателя. Вот еще достоинства из самоделки:
Как и любой любительский прибор, металлоискатель не лишен некоторых недостатков .
Вот особенности модели «Пират», отмеченные пользователями:

Несмотря на недостатки, модель Пират очень популярна. Это связано с простотой самодельного изготовления и высокой производительностью недорогого устройства.
Специалисты по переработке считают, что дискриминационный потенциал металлоискателя не имеет большого значения. Все найденные металлы настолько ценны, что вторичная переработка всегда оправдана. Сосредоточенность на поиске золота требует не только оборудования, но и немалого опыта , сопровождающего знаний и конечно же удачи .
В видео представлена подробная инструкция по изготовлению и сборке металлоискателя Пират своими руками:
Когда металлоискатель готов, можно приступать к работе. Надо отдавать себе отчет в том, что ни один самый совершенный аппарат не позволит найти только золотые спрятанные предметы.
Металлоискатель поможет найти ценный металл, и весьма вероятно, что это будет золото. Лучше всего, если будущий искатель металла и золота имеет реальное представление о технике поиска.
Многие особенности работы готового оборудования очень важны для тех, кто разрабатывает и собирает собственные модели. Необходимо заранее иметь представление о технологии работы с таким оборудованием — это основа его качественного проектирования.
Эффективность поисков золота увеличивается с опытом. Вот самые важные элементы такие опыт :
Правильно собранное и отлаженное оборудование всегда поможет в поисках золота, и этот ценный металл обязательно будет найден.
В контакте с
С наступлением весны все чаще на берегах рек можно встретить людей с металлоискателями. Большинство из них занимается «золотодобычей» чисто из любопытства и азарта.
Но определенный процент действительно зарабатывает много денег, ища редкие вещицы. Секрет успеха таких исследований не только в опыте работы, информации и интуиции, но и в качестве оборудования, которым они оснащены.Профессиональный инструмент стоит дорого, и если вы знаете основы радиомеханики, то наверняка не раз задумывались над тем, как сделать металлоискатель своими руками. Редакция сайта придет к вам на помощь и расскажет сегодня, как самостоятельно собрать устройство с помощью схем.
Читайте в статье:
Такая модель стоит более 32 000 рублей, и, конечно же, такой прибор будет не по карману непрофессионалам.Поэтому предлагаем изучить устройство металлоискателя, чтобы самому собрать разновидность такого прибора. Итак, простейший металлоискатель состоит из следующих элементов.
Принцип работы таких металлодетекторов основан на приеме и передаче электромагнитных волн. Основными элементами устройства такого типа являются две катушки: одна передающая, а другая приемная.
Металлоискатель работает следующим образом: красные линии магнитного поля первичного поля (А) проходят через металлический предмет (В) и создают в нем вторичное поле (зеленые линии).Это вторичное поле улавливается приемником, и детектор посылает звуковой сигнал оператору. По принципу работы излучателей электронные устройства этого типа можно разделить на:
Самые дешевые устройства первого типа.
Индукционный металлоискатель имеет одну катушку, которая одновременно посылает и принимает сигнал.А вот устройства с импульсной индукцией отличаются тем, что они генерируют ток передатчика, который включается на время, а затем резко выключается. Поле катушки генерирует импульсные вихревые токи в объекте, которые обнаруживаются путем анализа затухания импульса, наведенного в приемной катушке. Этот цикл повторяется непрерывно, возможно, сотни тысяч раз в секунду.
Принцип работы металлоискателя различается в зависимости от типа прибора.Рассмотрим основные из них:

Глубинные детекторы работают на двух катушках, одна параллельно поверхности земли, другая перпендикулярно.
К простейшим устройствам, которые можно собрать самостоятельно, относятся устройства, работающие по принципу приема и передачи. Есть схемы, которые сможет сделать даже начинающий радиолюбитель, для этого нужно просто подобрать определенный набор деталей.
В интернете много видеоинструкций с подробным объяснением как сделать простейший металлоискатель своими руками. Вот самые популярные:
Однако, несмотря на то, что некоторые конферансье пытаются предложить системы для сборки металлоискателя из телефона, такие конструкции не выдержат «боевой» проверки.Детям металлоискатель купить проще, толку больше будет.
А теперь подробнее о том, как сделать простой металлоискатель своими руками на примере конструкции «Пират».
Самоделки на базе металлоискателя серии Пират одни из самых популярных среди радиолюбителей. Благодаря хорошим рабочим качествам прибор может «обнаружить» объект на глубине 200 мм (для мелких предметов) и 1500 мм (крупногабаритные предметы).
Металлоискатель «Пират» — прибор импульсного типа. Для изготовления устройства потребуется приобрести:
Классическая схема металлоискателя серии Pirate основана на микросхеме NE555.Работа устройства зависит от компаратора, один выход которого подключен к генератору импульсов ИС, второй к катушке, а выход к динамику.
В случае обнаружения металлических предметов сигнал с катушки поступает на компаратор, а затем на динамик, оповещающий оператора о наличии искомых предметов.
Плата может быть размещена в простой распределительной коробке, которую можно приобрести в магазине электротоваров. Если такого инструмента вам мало, можно попробовать сделать прибор более совершенного плана, в помощь вам схема изготовления металлоискателя с привязкой к золоту.
В этом приборе для формирования сигналов используются транзисторы советского образца КТ-361 и КТ-315 (можно использовать аналогичные радиодетали).
Генератор импульсов собран на микросхеме NE555. Подбором C1 и 2 и R2 и 3 регулируется частота. Полученные в результате сканирования импульсы передаются на транзистор Т1, а он передает сигнал на транзистор Т2.Усиление звуковой частоты происходит на транзисторе BC547 с коллектором, и подключаются наушники.
Для размещения радиодеталей используется печатная плата, которую легко изготовить своими руками. Для этого используем кусок листового гетинакса, покрытый медной электротехнической фольгой. Переносим на него соединительные детали, отмечаем места крепления, сверлим отверстия. Покрываем дорожки защитным лаком, а после высыхания опускаем будущую плату в хлорное железо для травления.Это необходимо для удаления незащищенных участков медной фольги.
Для основы необходимо кольцо диаметром около 200 мм (в качестве основы можно использовать обычные деревянные обручи), на которое намотана проволока 0,5 мм намотана. Для увеличения глубины обнаружения металлов рама катушки должна быть в пределах 260-270 мм, а число витков должно быть 21-22 об. Если под рукой нет ничего подходящего, можно намотать шпулю на деревянную основу.
| Иллюстрация | Описание действия |
| | Для намотки подготовьте доску с направляющими. Расстояние между ними равно диаметру основания, на которое вы будете монтировать катушку. |
| Намотайте проволоку по периметру креплений 20-30 витков. Заклейте обмотку в нескольких местах изолентой. | |
| | Снимите обмотку с основания и придайте ей округлую форму; при необходимости дополнительно закрепить обмотку еще в нескольких местах. |
| Подключите схему к устройству и проверьте ее работу. |
Нам потребуется: 1 витая пара 5 кат 24 AVG (2,5 мм), нож, паяльник, припой и мультитестер.
После того, как основные элементы металлоискателя готовы, приступаем к сборке. К штанге металлоискателя крепим все узлы: корпус с катушкой, приемо-передающий блок и ручку.Если вы все сделали правильно, то дополнительных манипуляций с прибором не потребуется, так как он изначально имеет максимальную чувствительность.
Более тонкая настройка производится с помощью переменного резистора R13. Нормальная работа извещателя должна обеспечиваться при среднем положении регулятора. Если у вас есть осциллограф, то с его помощью на затворе транзистора Т2 нужно измерить частоту, которая должна быть 120-150 Гц, и длительность импульса — 130-150 мкс.
Принцип сборки подводного металлоискателя ничем не отличается от обычного, с той лишь разницей, что придется потрудиться над созданием непробиваемой оболочки с помощью герметика, а также над размещением специальных световых индикаторов, которые могут сообщить о находке из-под воды.Пример как это будет работать на видео:
Металлоискатель Терминатор 3 занял почетное место в рядах домашних металлоискатели на долгие годы. Двухтональный прибор работает по принципу индукционного баланса.
Его основные особенности: низкое энергопотребление, распознавание металлов, режим цветных металлов, режим только золота и очень хорошие характеристики глубины поиска по сравнению с полупрофессиональными фирменными металлодетекторами.
Предлагаем вам самое подробное описание сборки такого устройства от мастера Виктора Гончарова.
Дискриминация металлов — это способность прибора различать обнаруживаемый материал и проводить его классификацию. Дискриминация основана на разной электропроводности металлов. Простейшие методы определения типов металлов были реализованы в старых приборах и приборах начального уровня и имели два режима — «все металлы» и «цветные».Функция дискриминации позволяет оператору реагировать на определенную величину фазового сдвига по сравнению с установленным (опорным) уровнем. При этом прибор не может различать цветные металлы.
Как сделать самодельный профессиональный металлоискатель из подручных средств в этом видео:
Металлоискатели этого типа могут обнаруживать объекты на большой глубине. Хороший самодельный металлоискатель смотрит на глубину 6 метров.
Однако в этом случае размер находки должен быть солидным. Эти детекторы лучше всего подходят для обнаружения старых снарядов или достаточно крупных обломков.
Скважинные металлодетекторы бывают двух типов: на раме и на штанге с приемопередатчиком. Первый тип устройств способен охватить для сканирования большой участок земли, однако в этом случае снижается эффективность и целенаправленность поиска. Второй вариант извещателя — точечный, работает направленно внутрь при малом диаметре.Работать с ним нужно медленно и осторожно. Если ваша цель — собрать такой металлоискатель, то следующее видео может показать вам, как это сделать.
Если у вас есть опыт сборки такого устройства и его использования, расскажите об этом другим!
Представляю вам схему и конструкцию простой металлоискатель для изготовления своими руками
Рис.
1. Принципиальная схема металлоискателя
Схема основана на двух микросхемах NE555. Здесь есть передающая (Tx) и приемная (Rx) катушки, поэтому схему условно можно разделить на две части. Слева находится генератор прямоугольных импульсов. Временные компоненты R1, R2, C1 подобраны так, чтобы выходная частота составляла около 700 Гц. Это частота слышимого диапазона. Импульсы передаются через токоограничивающий резистор R3.
Обе катушки расположены в пространстве таким образом, что вместе образуют некую зону перекрытия и система находится в индукционном равновесии.При этом в приемной катушке нулевое напряжение и правая часть схемы никак не реагирует. При появлении рядом металлического предмета возникает дисбаланс и появляется звуковой сигнал.
Сигнал с приемной катушки усиливается транзистором VT1 и поступает на вход второй микросхемы. В качестве биполярного транзистора VT1 используется КТ3102ЕМ, его можно заменить любым аналогичным с большим коэффициентом усиления. С помощью четырех резисторов R5 — R8 формируется делитель напряжения.
Переменные резисторы используются для настройки металлоискателя. R6 является триммером и настраивается после размещения катушки. А R7 и R8 — для грубой и тонкой настройки, их следует установить на корпусе устройства (обеспечить к ним свободный доступ).
Звуковой сигнал создается благодаря пьезоизлучателю ВА1, который можно взять из ненужного мультиметра. Но при тестировании схемы мне понравился звук пьезоизлучателя со встроенным генератором. Несмотря на то, что на выходе DD2 формируется импульсный сигнал, он не только будет хорошо сигнализировать, но и позволит уловить малейшие изменения звука при обнаружении металлического предмета.
Создание катушек
Для намотки катушек металлоискателя потребуется эмалированный обмоточный провод диаметром от 0,3 мм. В моем случае использовался максимально допустимый диаметр 0,7 мм.
Оптимальный диаметр намотки катушки около 15-16 см. Следует подобрать какой-нибудь круглый предмет (например, ведро), чтобы намотать на него катушку.
Но пользоваться устройством можно. Для этого гвозди необходимо забить на чистую деревянную поверхность по предварительно начерченному кругу.
Внутренний диаметр в моем случае 15,5см. Я намотал 25 полных витков. Количество витков можно и даже нужно сделать больше моего, например около 50 витков. Сам обмоточный провод можно взять от ненужных электродвигателей или силовых трансформаторов.
Когда катушка намотана, аккуратно вынуть ее из аппарата и обмотать бумажной лентой. В итоге необходимо сделать две абсолютно одинаковые катушки. Далее ножом соскребаем лак и после очистки эти концы нужно залужить.
Обмотки имеют свойство изгибаться и терять правильную геометрию, поэтому катушки необходимо полностью обмотать, например, бумажной лентой. После этого их нужно немного приплюснуть в местах нахлеста. Часто их делают похожими на букву «D», как показано на рисунке ниже.
В качестве основы для поисковых катушек удобно использовать сэндвич-панель, которая применяется для откосов пластиковых окон.
Плата будет находиться на некотором расстоянии от поисковых катушек и не рекомендуется использовать обычные провода.Для подключения катушек к плате я использовал экранированный провод, если не ошибаюсь от микрофона.
Экранированный провод для подключения катушек к плате.
Центральный провод необходимо припаять к началу катушки, а другой к минусу питания, как показано выше.
Для обеих катушек, естественно, провода будут отдельными, чтобы не было помех.
Расположение и настройка катушек
Настройка системы начинается до приклеивания катушек к основанию.
Подстроечный резистор R6 выставляем примерно на 90 кОм, а регулировочные резисторы R7 и R8 устанавливаем в среднее положение. Теперь вам нужно переместить катушки. Устройство подаст звуковой сигнал в двух положениях. С широким и узким перекрытием. Советую крепить витки с узким перехлестом, как показано на рисунке ниже (позиция 2). По моим наблюдениям, в положении 2 чувствительность лучше и происходит более точное позиционирование.
После этого его нужно хорошо приклеить к основе.Я делал это с помощью термоклея. Но при желании можно сделать углубления для катушек в основании и залить их эпоксидной смолой.
После того, как клей застыл, нужно снова настроить параметры. R7 и R8 пока не трогаем, они выставлены в среднее положение и резистор R6 нужно поставить в такое положение, при котором звуковой излучатель немного потрескивает и так сказать находится в пограничном положении между тишиной и писком (на грани срыва). В дальнейшем при использовании металлоискателя нужно будет только подкорректировать положение R7 и R8.Это связано с тем, что прибор неидеален, катушки не экранированы, и настройки будут портиться при потере напряжения аккумулятора.
Вариант улучшения
При желании можно сделать дополнительную доработку катушек — экранирование от внешних электромагнитных полей («экран Фарадея»). Делается это после первичного обматывания обмоток, о котором было сказано ранее (бумажной лентой или изолентой). Затем нужно взять длинные полоски алюминиевой фольги и обернуть катушки.Это делается не полностью, а оставляется зазор около 1-2 см в месте вывода проводов. Фольга соединяется с концом катушки и соединяется с минусом питания. После этого катушка обматывается изолентой.
Я этого не делал, так как боялся потери чувствительности.
Конструкция металлоискателя
После пайки компонентов желательно удалить остатки флюса и канифоли с поверхности платы, т.к. они могут негативно сказаться на работе схемы.
Плату решил разместить в металлическом ящике, а чтобы не было КЗ с пайкой, дно корпуса обмотал изолентой. Позже, скорее всего, возьму пластиковый корпус.
Всегда обращайте внимание на жесткость крепления кабеля, так как будет обидно, если что-то припаяется во время использования.
Схема будет питаться от батарейки «крона». Схема имеет низкое энергопотребление, но все же лучше поставить щелочную батарейку, она обеспечит работу устройства на несколько «копов».
Ручка изготовлена из металлопластиковой водопроводной трубы, а ближе к основанию продолжена пластиковыми трубами, чтобы витки не реагировали на саму металлопластиковую ручку. Дизайн довольно легкий. Экранированные провода были проложены изолентой. Коробку с платой металлоискателя я поставил повыше, чтобы регулировочный резистор был под рукой.
Консультация
Каждый раз перед использованием металлоискателя необходимо быстро трещать излучателем переменным резистором.Чем быстрее треск, тем выше чувствительность.
Первая находка
Эксперимент: Я зарыл монету диаметром 2,5 см в землю на глубину 25 см. При сканировании катушки находились на расстоянии 5 см от земли. При этом металлоискатель издал отчетливый сигнал. Предполагаю, что крупные металлические предметы будут «звенеть» глубже.
В любом случае, мне нужно определенное время, чтобы привыкнуть к металлоискателю и после недолгих поисков подвести окончательные итоги его возможностей.
В этой статье есть видео, в котором показан процесс создания металлоискателя и его испытания.
| Обозначение | Тип | Номинал | Количество | Записка | Магазин | Мой блокнот |
|---|---|---|---|---|---|---|
| ДД1, ДД2 | Программируемый таймер и генератор | NE555 | 2 | В блокнот | ||
| ВТ1 | Биполярный транзистор | КТ3102ЭМ | 1 | В блокнот | ||
| Р1 | Резистор | 1 кОм | 1 | В блокнот | ||
| Р2 | Резистор | 100 кОм | 1 | В блокнот | ||
| Р3 | Резистор | 470–680 Ом | 1 | В блокнот | ||
| Р4 | Резистор | 2 — 2.2 МОм | 1 | В блокнот | ||
| Р5 | Резистор | 10 кОм | 1 | В блокнот | ||
| Р6 | Подстроечный резистор | 100 кОм | 1 | В блокнот | ||
| Р7 | Переменный резистор | 100–500 кОм | 1 | Грубая настройка |
Металлоискатели глубинного типа способны обнаруживать объекты в земле на большом расстоянии.Современные модификации в магазинах стоят достаточно дорого. Однако в этом случае можно попробовать сделать металлоискатель самостоятельно. Для этого в первую очередь рекомендуется ознакомиться с конструкцией стандартной модификации.
При сборке металлоискателя своими руками (схема представлена ниже) необходимо помнить, что основными элементами прибора являются демпфер на микроконтроллере, конденсатор и ручка с держателем.Блок управления в устройствах состоит из набора резисторов. Некоторые модификации выполнены на приводных модуляторах, работающих на частоте 35 Гц. Сами стеллажи выполнены с узкими и широкими тарельчатыми пластинами.
Собрать металлоискатель своими руками достаточно просто. В первую очередь рекомендуется подготовить трубку и прикрепить к ней ручку. Для установки требуются резисторы с высокой проводимостью. Рабочая частота устройства зависит от многих факторов.Если рассматривать модификации на диодных конденсаторах, то они обладают повышенной чувствительностью.
Рабочая частота таких металлоискателей около 30 Гц. Их максимальное расстояние обнаружения составляет 25 мм. Модификации способны работать от аккумуляторов литиевого типа. Микроконтроллеры для сборки потребуются с поляризованным фильтром. Многие модели складываются на датчиках открытого типа. Также стоит отметить, что специалисты не рекомендуют использовать фильтры высокой чувствительности. Они сильно снижают точность обнаружения металлических предметов.
Сделать металлоискатель Пират своими руками можно только на базе проводного контроллера. Однако в первую очередь для сборки заготавливается микропроцессор. Вам нужно будет его подключить. Многие специалисты рекомендуют использовать сеточные конденсаторы емкостью 5 пФ. Их проводимость должна поддерживаться на уровне 45 микрон. Затем можно приступать к пайке блока управления. Подставка должна быть прочной и выдерживать вес тарелки. Тарелки больше 5.5 см не рекомендуются для моделей на 4 В. Системные индикаторы устанавливать не нужно. После закрепления агрегата остается только установить аккумуляторы.
Сделать металлоискатель своими руками с рефлекторными транзисторами достаточно просто. В первую очередь специалисты рекомендуют установить микроконтроллер. Конденсаторы в данном случае подходят трехканального типа, а их проводимость не должна превышать 55 мк. При 5 В они имеют сопротивление примерно 35 Ом.Резисторы модификаций применяются в основном контактного типа. Они имеют отрицательную полярность и хорошо справляются с электромагнитными колебаниями. Также стоит отметить, что при сборке допускается использование Максимальной ширины плиты для такой модификации 5,5 см.
Собрать металлоискатель своими руками возможно только на базе коллекторного контроллера. В данном случае используются конденсаторы на 30 мк.Если верить отзывам специалистов, то мощные резисторы лучше не использовать. В этом случае максимальная емкость ячейки должна быть 40 пФ. После установки контроллера стоит заняться блоком управления.
Эти металлодетекторы имеют хорошую обратную связь для надежной защиты от волновых помех. Для этого используются два фильтра диодного типа. Модификации с системами индикации среди самодельных модификаций встречаются очень редко. Также стоит отметить, что блоки питания должны работать при низком напряжении.Таким образом, батарея прослужит долго.
Своими руками? Модель с хроматическими резисторами собирается довольно просто, но следует учитывать, что конденсаторы для модификаций допускается использовать только на предохранителях. Специалисты также указывают на несовместимость резисторов с проходными фильтрами. Перед началом сборки важно сразу подготовить для модели трубку, которая будет ручкой.Затем устанавливается блок. Целесообразнее подбирать модификации на 4 мк, которые работают на частоте 50 Гц. Они имеют низкий коэффициент раскрытия и высокую точность измерения. Также стоит отметить, что поисковики этого класса смогут успешно работать в условиях повышенной влажности.
Приборы с импульсным стабилитроном отличаются высокой проводимостью. Если верить отзывам специалистов, то самодельные модификации способны работать с предметами разного размера.Если говорить о параметрах, то точность их определения составляет около 89%. Начать сборку устройства стоит с заготовки стойки. Затем монтируется ручка для модели.
Следующим шагом будет установка блока управления. Затем монтируется контроллер, который работает от литиевых батареек. После установки блока можно приступать к пайке конденсаторов. Их отрицательное сопротивление не должно превышать 45 Ом. Отзывы специалистов свидетельствуют о том, что модификации этого типа могут выпускаться без фильтров.Однако стоит учитывать, что у модели будут серьезные проблемы с интерференцией волн. В этом случае пострадает конденсатор. В результате аккумулятор в моделях этого типа быстро разряжается.
Низкочастотные трансиверы в моделях значительно снижают точность приборов. Однако следует отметить, что модификации этого типа способны успешно работать с мелкими предметами. К тому же они имеют небольшой параметр саморазряда.Для того чтобы собрать модификацию самостоятельно, рекомендуется использовать проводной контроллер. Передатчик чаще всего используется на диодах. Таким образом, проводимость обеспечивается на отметке 45 мкм при чувствительности 3 мВ.
Некоторые эксперты рекомендуют устанавливать сетчатые фильтры для повышения безопасности ваших моделей. Для повышения проводимости используются только переходные модули. Основные недостатки таких устройств – выгорание контроллера. При такой поломке отремонтировать металлоискатель своими руками проблематично.
На приемопередатчиках ВЧ собрать простой металлоискатель своими руками можно только на базе переходного контроллера. Перед началом установки стандартно готовится подставка под плиту. Проводимость регулятора в среднем составляет 40 микрон. Многие специалисты при сборке не используют контактные фильтры. Они имеют высокие тепловые потери и способны работать на частоте 50 Гц. Также стоит отметить, что для сборки металлоискателя используются литиевые батарейки, которые подзаряжают блок управления.Непосредственно датчик у модификаций устанавливается через конденсатор, емкость которого не должна превышать 4 пФ.
Часто на рынке встречаются устройства с продольным резонатором. Они выделяются среди своих конкурентов высокой точностью определения объектов, и в то же время могут работать в условиях повышенной влажности. Для самостоятельной сборки модели подготавливается подставка, а плита должна использоваться диаметром не менее 300 мм.
Также стоит отметить, что для сборки устройства требуется контактный контроллер и один расширитель. Фильтры используются только на сетчатой подкладке. Многие специалисты рекомендуют ставить диодные конденсаторы, работающие при напряжении 14 В. В первую очередь они немного разряжают аккумулятор. Также стоит отметить, что они обладают хорошей проводимостью по сравнению с полевыми аналогами.
Сделать такой глубинный металлоискатель своими руками непросто.Основная проблема в том, что в устройство нельзя установить обычный конденсатор. Также стоит отметить, что плита для модификации выбирается размером от 25 см. В некоторых случаях стойки устанавливаются с расширителем. Многие специалисты советуют начинать сборку с установки блока управления. Он должен работать на частоте не более 50 Гц. При этом проводимость зависит от контроллера, который используется в оборудовании.
Довольно часто его подбирают с крышкой для повышения защищенности модификации.Однако такие модели часто перегреваются и не способны работать с высокой точностью. Для решения этой проблемы рекомендуется использовать обычные переходники, которые устанавливаются под конденсаторными блоками. Катушка металлоискателя своими руками изготавливается из приемопередающего блока.
Контакторы в устройствах устанавливаются вместе с блоками управления. Стойки для модификаций используются короткие по длине, а тарелки подбираются на 20 и 30 см. Некоторые специалисты говорят, что устройства нужно собирать на импульсных адаптерах.В этом случае можно использовать конденсаторы с малой емкостью.
Также стоит отметить, что после установки блока управления стоит впаять фильтр, способный работать при напряжении 15 В. В этом случае модель сохранит проводимость 13 мк. Трансиверы чаще всего используются на переходниках. Перед включением металлоискателя на контакторе проверяется уровень отрицательного сопротивления. Указанный параметр составляет в среднем 45 Ом.
Металлоискатель используется при поиске предметов с определенными электромагнитными характеристиками, а именно металлов.В профессиональной деятельности этот прибор используют инспекционные службы, археологи, геологи и профессиональные кладоискатели. Кроме того, металлодетектор часто используется в строительстве, например, для обнаружения арматуры, проводки и профилей в стенах.
Профессиональное оборудованиеимеет очень существенный недостаток — очень высокая стоимость , которая варьируется в зависимости от глубины обнаружения, типа интерфейса и функции распознавания металла.
Потребность в металлоискателе возникает и у обычных людей.Зачастую это те, кто решил попробовать себя в роли кладоискателя. В отличие от профессионалов, которые получают оборудование или предоставляются организацией, начинающие любители не всегда хотят приобретать дорогостоящее устройство. Это связано с тем, что такая покупка не будет использоваться для профессионального использования и вряд ли будет реализована.
Для любителя, который только начинает работать с этими приборами, может подойти самодельный металлоискатель. Самодельные приборы относительно легко сделать, и в Интернете есть много подробных инструкций.Собрать металлоискатель своими руками может любой человек при желании и необходимых для сборки комплектующих; и их сборка под силу даже тем, кто плохо разбирается в радиомонтаже. Самодельные устройства могут иметь как относительно слабые характеристики, так и не уступать брендовым дорогим товарам. Перед сборкой устройства необходимо знать его устройство и виды.
Для того, чтобы понять, какой металлоискатель необходимо собрать, необходимо определить перечень работ, которые необходимо провести, а также какие металлы будут объектом поиска.Внешне похожие устройства для поиска золота и проведения строительных работ отличаются конструкцией и техническими характеристиками. Существуют следующие общие параметры поисковой системы:
Дискриминация при поиске может осуществляться тремя способами:
Металлодетекторы работают в определенном диапазоне частот:
Способов поиска много, но многие из них применимы только в профессиональной деятельности, и неосуществимы в самодельных устройствах. Больше подходит для домашнего использования:
Данные устройства не имеют приемной катушки и приемника, а обнаружение объекта происходит за счет его воздействия на генераторную катушку, изменение ее параметров, таких как частота и амплитуда генерируемых колебаний, фиксируется различными возможными способами … Они достаточно просты в сборке и имеют относительно высокую помехоустойчивость. Их чаще используют в качестве магнитных детекторов из-за низкой чувствительности.
Прибор состоит из передающей и приемной катушек, передатчика ЭМ колебаний, а также может комплектоваться дискриминатором, который будет обнаруживать только определенные металлы.
Катушка создает электромагнитное поле ; если в его районе находятся материалы с отличным электромагнитным полем, то приемник их улавливает, и подает звуковой сигнал об обнаружении.Если обнаружится предмет, не обладающий электропроводящими свойствами, но обладающий ферромагнитными характеристиками, то он будет искажать электромагнитное поле за счет экранирования.
Эти устройства достигают наилучших показателей в своем рабочем диапазоне частот, но их самостоятельное изготовление требует качественной системы катушек, которые должны быть идеально расположены относительно друг друга.
Металлоискатель приема/передачи с одной катушкой называется индуктивным. Его создание проще за счет того, что не нужно подбирать катушки, а нужно отделить вторичный слабый сигнал относительно излучаемого первичного.
Эти металлодетекторы доступны в виде импульсных устройств с одной катушкой или с двумя катушками, каждое из которых приводится в действие отдельным генератором.
В случае импульсного фазочувствительного металлоискателя излучаемые импульсы при столкновении с металлом цели задерживаются, а при нарастании фазового сдвига срабатывает дискриминатор и подается сигнал. Чем ближе устройство к объекту, тем чаще становятся сигналы. На этом принципе работает популярный самодельный металлоискатель «Пират» с дискриминацией металлов.
Принцип работы устройства с двумя катушками основан на том, что электромагнитные поля двух катушек синхронизированы и работают во времени; а при искажении поля происходит рассинхронизация, и дискриминатор начинает излучать сигналы. Этот тип устройства проще в изготовлении, чем одиночная катушка, но глубина возможного обнаружения уменьшается.
Данное устройство содержит две катушки: рабочую и поддерживающую.Опорная колебательная катушка небольшого размера, защищена от посторонних помех или стабилизирована резонатором. Частота работы поисковой катушки зависит от наличия интересующих объектов в зоне излучения.
Перед началом поиска настраиваются на совпадение частот и, как следствие, однотонный звук. Изменение тональности означает, что в зону действия электромагнитного поля попадают металлические предметы, а размер и глубина предмета определяются по уровню изменения.
Основным требованием к качественной бытовой технике является грамотное изготовление катушки и ее надежное экранирование .
При создании устройства схема устройства подгоняется к катушке до получения оптимальных значений. Если металлоискатель будет работать с неправильно подобранной катушкой, то у него будут очень плохие характеристики. В связи с этим при выборе варианта изготовления нужно внимательно смотреть описание катушки.Если он недостаточно полный, лучше сделать другое устройство.
Размер катушкитакже важен. Широкие глубже опоясывают землю, но при обнаружении крупных объектов их сигнал будет забивать потенциально полезные мелкие объекты. Также для увеличения глубины обнаружения необходимо иметь более широкую катушку.
Общепринято использовать катушки диаметром до 90 мм при поиске профилей и фурнитуры, до 150 мм для мелких вещей и диаметром до 600 мм для поиска крупногабаритного железа.
Идеально будет, если детектор рассчитан на работу с катушками разного размера.
хорошо ловят различные виды звукоснимателей, а Существует 2 распространенных способа повышения помехоустойчивости:
Данные катушки представлены в плоском и объемном исполнении, они стабильны, менее чувствительны к наводкам, имеют высокую дискриминацию. Новичку проще намотать плоскую катушку.
Его оправкой могут выступать компьютерные диски, тарелки и блюдца, а рассчитать намотку можно самостоятельно.Объемный вариант накрутить без расчета с помощью компьютерных программ невозможно.
Данный вариант самодельного металлоискателя состоит из дешифратора сигнала, сигнализатора и катушки. Для сборки вам понадобится:
Пайка осуществляется навесным или навесным способом, для питания схемы требуется напряжение 9-12 В. Стабилизатор управляет выходом 3,3 В.
Катушка намотана на оправке 10 см проводом сечением 0,3 мм. Требуется намотать плотно 90 витков, и получившуюся конструкцию плотно обмотать изолентой и поместить в экран Фарадея.
Получается достаточно мощный металлоискатель для глубокого поиска, который можно настроить на дискриминацию: при обнаружении черных и цветных металлов будет издаваться звук разной частоты.
Профессиональные металлоискатели часто довольно дороги и недоступны для любителей. Схемы металлоискателей есть в интернете, некоторые из них можно собрать своими руками без особых навыков радиомонтажа и профессионального оборудования. При желании можно даже собрать подводный металлоискатель, который будет одинаково работать и на суше, и в воде.
Чтобы собранный своими руками прибор идеально отвечал всем возможным требованиям, необходимо разобраться в конструкции металлоискателя, определить вид поисковых работ, которые будут проводиться с прибором после его сборки.Это поможет выбрать именно тот вариант металлоискателя, который необходим начинающему кладоискателю.
Если перед вами остро встал вопрос, как сделать металлоискатель своими руками в домашних условиях, сейчас мы найдем на него ответ. Рассмотрим пошагово создание трех видов металлоискателей со схемами, видео и пошаговыми фото.
Kid FM — один из самых простых металлоискателей на сегодняшний день.Схема отлично подходит для создания пинпоинтера.
Baby FM работает по принципу частотомера (до этого использовался в МИ Кощей FM). Схема металлоискателя проста, поисковую катушку тоже несложно сделать своими руками в домашних условиях. Именно по этой причине Kid FM обрел популярность среди радиолюбителей, несмотря на небольшие недостатки, о которых мы поговорим ниже.
Новая идея, возникшая у создателей Кощея FM, имела свои «подводные камни». Работа металлоискателя была нестабильной из-за постоянного дрейфа, а глубина поиска была относительно небольшой.Однако в «Малыш FM» пытались устранить эти проблемы программно и что-то из этого вышло.
Схема металлоискателя Малыш ФМ
Внимание! Чем качественнее конденсаторы, тем стабильнее будет работать металлоискатель!
Плату и прошивку для металлоискателя Kid FM можно скачать ниже.
Файлов для скачивания:
Катушка для металлоискателя Малыш FM так же важна, как и качественные конденсаторы. Вместе с конденсаторами он образует колебательный контур с частотой 19 кГц.
Схема металлоискателя Kid FM может использоваться как пинпоинтер или пляжный металлоискатель.
Данные для намотки катушки: используется провод сечением 0,1–0,18 мм (95 витков) на ободе 70 мм.
На фото ниже пример серийных пинпоинтеров Малыш ФМ:
Далее витки снимаются с обода и туго сматываются между собой ниткой, затем наматывается на катушку алюминиевая фольга для экранирования катушки и делается разрыв экрана в месте вытягивания концов катушки ( Зазор без фольги).Затем на фольгу спиралью наматывается луженый медный провод, и подключаем его кабелем к минусу на плате металлоискателя. Для подключения катушки к плате металлоискателя микрофонный провод (2 жилы в общем экране) хорошо подходит для припайки проводов к концам катушки, а «экран к экрану».
Самодельный металлоискатель ШАНС с катушкой диаметром 25 сможет найти обручальное кольцо на расстоянии 18 см, а каску — 40–45 см. Максимальная глубина поиска составляет 1 метр.
Схема металлоискателя ШАНС
Схема кнопок управления металлоискателя ШАНС 03 Схема03 имеет средний уровень сложности.Потребуется некоторый опыт, чтобы собрать металлоискатель своими руками в домашних условиях.
Схема МИ ШАНС содержит микроконтроллер, поэтому для ее успешной сборки необходим внутрисхемный программатор. Также в схеме присутствует ряд довольно дорогих компонентов: экран, процессор и АЦП.
По самой сборке прибор не сложнее Tracker PI-2 и Clone PI-W, а по настройке даже проще, так как не имеет даже традиционного триммера для балансировки оп -амп.
Особое внимание стоит уделить АЦП MCP3201, только после его покупки можно приступать к дальнейшей сборке устройства, так как найти его очень сложно.
По схеме — MCP3201, но есть и аналоги — ADS7816, ADS7817, ADS7822, LTC1285, LTC1286, SP8528 (могут несколько отличаться).
После этого следующий важный пункт это ЖК-индикатор, как самая дорогая деталь, его цена около 10 долларов. Подходят любые индикаторы на встроенном контроллере HD44780 (почти все именно такие), их выпускает множество фирм, поэтому конкретную маркировку дать очень сложно.Лучше всего просто выбрать ЖК-дисплей со встроенным контроллером на две строки по 16 символов. Неважно, с поддержкой кириллицы или нет. Неважно, есть у него подсветка или нет, если его не планируется использовать в темноте или в подвалах/катакомбах. Но в любой маркировке нужного индикатора будет «1602» — что говорит о том, что это знакосинтезирующий индикатор с двумя строками по 16 символов в каждой.
Если вы впервые держите в руках такой индикатор, то лучше сразу «ознакомиться».Хорошо, если вы найдете на него даташит, но можно обойтись и без него, если внимательно его изучить. Подключаем от внешнего источника +5 В к выводу 2 индикатора, а землю к выводам 1 и 5. Обычно отверстия и сам экран индикатора сидят на земле, а печатные силовые проводники шире, чем сигнальные — это тоже поможет лучше и правильнее понять.
Вывод 3 индикатора через подстроечный резистор 22 кОм заземлить (как на схеме устройства).Включаем и вращаем этот триммер, чтобы добиться красивого отображения всей верхней строки индикатора. С подсветкой тоже желательно разобраться — она выведена на противоположную сторону индикатора двумя отдельными выводами, можно продублировать на выводы 15 и 16 (обычно). Находим где «плюс», где «минус», пробуем подать от +5 В, желательно через резистор 200 Ом (как на схеме). Теперь вы знакомы с индикатором, настроили контрастность и можете быть уверены, что у вас не возникнет из-за этого проблем.
Теперь, что касается остальной комплектации, то из ОУ (по схеме это ОР37) пока рабочим оказался только NE5534P, который намного дешевле указанного OP37 и встречается чаще. Преобразователь положительного напряжения из +12 В в отрицательное -12 В можно использовать без буквы S в названии. Вместо волевички КП505 стоит КП501А.
Процесс сборки металлоискателя ШАНС следует начинать с изготовления печатной платы…Чертеж печатной платы и другие материалы для сборки металлоискателя ШАНС своими руками скачать снизу.
Файлы для скачивания:
Собранная доска шансов металлоискатель выглядит следующим образом:
шанс 2D металлоискатель
шанс 3D металлоискатель доска
Все версии прошивок для скачивания:
Для прошивки микроконтроллера расставляем конфигурационные биты как на рисунке ниже:
А вот так выглядит уже собранный блок:
После подключения катушки уже можно полноценно протестировать металлоискатель. Но для полноценной работы с металлоискателем его надо засунуть в корпус и сделать к нему стержень.
В своей работе ШАНС показал себя как простой и надежный металлоискатель, а вот с дискриминацией все не очень радужно. В реальности прибор отфильтровывает только мелкий железный мусор и мелкие гвозди, а вот пивные пробки уже вызывают затруднения. Также прибор, как и другие импульсные металлоискатели, плохо видит золотые цепочки.
Видео с запуском МИ ШАНС на стол:
Clone PI — это неметаллический импульсный металлоискатель, который может работать с катушками различных размеров. При использовании кольца диаметром 20 см MI Clone может найти монету на глубине 25 см, а грубый металл — до 1 метра.
Клон основан на схеме металлоискателя Трекер ПИ-2 с некоторыми изменениями.
Металлоискатель Клон ПИ имеет следующие отличия от оригинала (металлоискатель Трекер ПИ-2):
Схема металлоискателя Клон ПИ
Внимание: для микроконтроллера PIC18F252 выпущены последние версии прошивок металлоискателя!
Схема металлоискателя Clone содержит несколько дорогостоящих элементов: ЖК-экран, АЦП MCP3201 и микроконтроллер. Перед началом изготовления металлоискателя обязательно приобретите АЦП, так как с его покупкой могут возникнуть сложности!
Также схема металлоискателя содержит программируемый микроконтроллер, поэтому для ее изготовления вам понадобится программатор с поддержкой программирования микроконтроллера — PIC18F252 и умение им пользоваться.
На экран металлоискателя Clone Pi выводится следующая информация:
Сборка металлоискателя Clone PI, как было сказано выше, должна начинаться с поиска и покупки деталей для изготовления печатной платы. После этого можно переходить к непосредственному процессу изготовления и сборки.
Первым делом травим печатную плату:
Clone PI PCB
Затем внимательно осматриваем плату на предмет выявления непропаянных мест и «залипаний».Если все хорошо, можно приступать к программированию микроконтроллера.
Прошивка, чертежи печатной платы и другие материалы, которые могут вам понадобиться при создании металлоискателя Clone Pi своими руками в домашних условиях, вы можете скачать ниже.
Файлы для скачивания:
После программирования устанавливаем микроконтроллер на плату, и вы уже можете видеть первые плоды своего труда.
Питание на металлоискатель лучше подавать через предохранитель (2-5 А).В случае короткого замыкания или ошибки пайки он может спасти вашу плату!
Простую поисковую катушку для металлоискателя Клон ПИ можно изготовить своими руками из эмалированной проволоки диаметром 0.6–0,8 мм, намотав 25 витков на оправку диаметром 25–27 см. В качестве оправки можно использовать кастрюлю или другой подходящий круглый предмет.
Затем плотно обматываем витки катушки изолентой или изолентой. К концам катушки припаиваем скрученный многожильный провод сечением 0,75 мм и длиной 1-1,3 метра. Для удобства работы, защиты катушки от ударов и придания ей эстетичного вида ее можно засунуть в следующий корпус:
Собрать такой аппарат сможет каждый, даже тот, кто совсем далек от электроники, нужно только спаять все детали как на схеме.Металлоискатель состоит из двух микросхем. Они не требуют прошивки или программирования.
Питание 12 вольт, можно от пальчиковых батареек, но лучше от батарейки 12В (маленькой)
Катушка намотана на оправке 190мм и содержит 25 витков провода ПЭВ 0,5
Характеристики:
— Ток потребление 30-40 мА
— Реагирует на все металлы без дискриминации
— Чувствительность 25 мм монета — 20 см
— Крупные металлические предметы — 150 см
— Все детали недороги и легко доступны.
Список необходимых деталей:
1) Паяльник
2) Текстолит
3) Провода
4) Сверло 1мм
Вот список необходимых деталей.
В схеме используются 2 микросхемы (НЕ555 и К157УД2). Они довольно распространены. К157УД2 — можно затереть со старой аппаратуры, что я успешно и сделал
Для К157УД2 лучше поставить переходную розетку.
Наматываем катушку на что-нибудь подходящего диаметра и плотно обматываем изолентой так, чтобы витки были плотно рядом друг с другом.
Теперь все подключаем и пробуем схему на работоспособность.
После включения питания необходимо подождать 15-20 секунд, пока схема прогреется. Ставим катушку подальше от любого металла, лучше всего подвесить на воздухе.Затем начинаем крутить переменный резистор 100К до появления щелчков. Как только появились щелчки, крутите в обратную сторону, как только щелчки пропали, этого достаточно. После этого также подгоняем резистор 10К.
На счет микросхемы К157УД2. Вдобавок к тому, что я подобрал, я попросил у соседа еще 1 и купил два на радиорынке. Вставил купленные микросхемы, включил аппарат, но он отказался работать. Я долго ломал голову, пока просто не поставил другую микросхему (ту, что выпала).И все сразу заработало. Так вот для чего переходная панелька, чтобы подобрать живую микросхему и не мучиться с выпайкой и пайкой.
Микросхемы покупные
Не надо никому объяснять, что такое металлоискатель. Это устройство дорогое, а некоторые модели вполне приличные.
Однако можно сделать металлоискатель своими руками в домашних условиях.Более того, вы сможете не только сэкономить тысячи рублей на его покупке, но и обогатиться, найдя клад. Поговорим о самом устройстве и попробуем разобраться, что в нем и как.
В этой подробной инструкции мы покажем вам, как можно собрать простейший металлоискатель своими руками, используя подручные средства. Нам потребуются: обычная пластиковая коробка для компакт-дисков, переносное AM или AM/FM радио, калькулятор, контактная лента VELCRO (липучка).Итак, приступим!
Шаг 1. Разберите корпус коробки для компакт-дисков … Аккуратно разберите пластиковый корпус компакт-диска, вынув вставку, удерживающую компакт-диск на месте.
ШАГ 1. Снятие пластиковой вставки с сидячего боксаШаг 2. Отрежьте 2 полоски липучки … Отмерьте площадь в центре задней части радиостанции. Затем отрежьте 2 куска липучки одинакового размера.
Шаг 3. Закрепите радиостанцию. Липкой стороной прикрепите одну липучку к задней части радиоприемника, а другую к одной из внутренних сторон футляра для компакт-диска. Затем прикрепите магнитолу к пластиковому корпусу компакт-диска с помощью липучек и липучек.
Шаг 4. Закрепите калькулятор … Повторите шаги 2 и 3 с калькулятором, но прикрепите липучку с другой стороны футляра компакт-диска.Затем прикрепите калькулятор к этой стороне коробки с помощью стандартного метода «липучки к липучкам».
Шаг 5. Настройка диапазона радио … Включите радио и убедитесь, что оно настроено на диапазон AM. Теперь настройте его на конец АМ-диапазона, но не на саму радиостанцию. Прибавь громкости. Вы должны услышать только один звук.
Подсказка:
Если у вас есть радиостанция, которая находится в самом конце AM-диапазона, постарайтесь подобраться к ней как можно ближе.В этом случае вы должны услышать только один шум!
Шаг 6. Сверните коробку для компакт-дисков. Включите калькулятор. Начните катить сторону коробки калькулятора к радио, пока не услышите громкий звуковой сигнал. Этот звуковой сигнал сигнализирует нам, что радио уловило электромагнитную волну от схемы калькулятора.
Шаг 7. Поднести собранное устройство к металлическому предмету. Снова откройте створки пластиковой коробки, чтобы звук, который мы слышали на шаге 6, был едва слышен. Затем начните перемещать коробку с радио и калькулятором близко к металлическому предмету, и вы снова услышите громкий звук. Это свидетельствует о корректной работе нашего простейшего металлоискателя.
Принцип действия:
В этом проекте мы построим металлоискатель на основе схемы с двойным генератором.Один осциллятор фиксированный, а другой меняется в зависимости от близости металлических предметов. Частота биений между этими двумя частотами генератора находится в звуковом диапазоне. В тот момент, когда детектор проходит над металлическим объектом, вы услышите изменение этой частоты биений. Различные типы металлов вызывают положительный или отрицательный сдвиг, повышая или понижая звуковую частоту.
Нам нужны материалы и электрические компоненты:
| Медная многослойная печатная плата, односторонняя 114.3 мм x 155,6 мм | 1 шт. |
| Резистор 0,125 Вт | 1 шт. |
| Конденсатор, 0,1 мкФ | 5 шт. |
| Конденсатор, 0,01 мкФ | 5 шт. |
| Конденсатор электролитический 220 мкФ | 2 шт. |
| Обмоточный провод типа PEL (26 AWG или диаметром 0,4 мм) | 1 шт. |
| Аудиоразъем, 1/8″, монофонический, для монтажа на панель, опционально | 1 шт. |
| Наушники, штекер 1/8 дюйма, моно или стерео | 1 шт. |
| Аккумулятор, 9 В | 1 шт. |
| Разъем для крепления аккумулятора 9 В | 1 шт. |
| Потенциометр, 5 кОм, звуковой конус, опционально | 1 шт. |
| Выключатель однополюсный перекидной | 1 шт. |
| Транзистор, NPN, 2N3904 | 6 шт. |
| Провод датчика (22 AWG или 0.3250 мм 2) | 1 шт. |
| Проводной динамик 4 ‘ | 1 шт. |
| Динамик, малый 8 Ом | 1 шт. |
| Контргайка, латунь, 1/2 ′ | 1 шт. |
| Резьбовой соединитель для труб из ПВХ (отверстие 1/2 дюйма) | 1 шт. |
| Деревянный дюбель 1/4 ′ | 1 шт. |
| Деревянный дюбель 3/4 дюйма | 1 шт. |
| Деревянный дюбель 1/2 дюйма | 1 шт. |
| Эпоксидная смола | 1 шт. |
| 1/4-дюймовая фанера | 1 шт. |
| Клей для дерева | 1 шт. |
Нам нужны инструменты:
Итак, приступим!
Шаг 1: Сделайте печатную плату … Для этого загрузите дизайн платы. Затем распечатайте его и протравите на медной плате методом тонера-на-плату. С помощью метода переноса тонера вы печатаете зеркальное изображение рисунка платы с помощью обычного лазерного принтера, а затем переносите рисунок на медную оболочку с помощью утюга.На этапе травления тонер действует как маска, сохраняя медные дорожки, в то время как медь, как и все остальное, растворяется в химической ванне.
Шаг 2: Заполнить плату транзисторами и электролитическими конденсаторами … Начните с припайки 6 транзисторов NPN. Обратите внимание на ориентацию выводов коллектора, эмиттера и базы транзисторов. Базовая ножка (B) почти всегда находится посередине. Затем мы добавляем два электролитических конденсатора по 220 мкФ.
Шаг 3: Заполните плату полиэфирными конденсаторами и резисторами. Теперь нам нужно добавить 5 полиэфирных конденсаторов 0,1 мкФ в местах, показанных ниже. Затем добавьте 5 конденсаторов по 0,01 мкФ. Эти конденсаторы неполяризованы и могут быть впаяны в плату ножками в любом направлении. Затем добавьте 6 резисторов 10k (коричневый, черный, оранжевый, золотой).
Шаг 4: Продолжаем наполнять электрощит элементами. Теперь нужно добавить один резистор на 2,2 мОм (красный, красный, зеленый, золотой) и два на 39 кОм (оранжевый, белый, оранжевый, золотой). Затем припаяйте последний резистор 1К (коричневый, черный, красный, золотой). Далее добавьте пары проводов для питания (красный/черный), аудиовыхода (зеленый/зеленый), эталонной катушки (черный/черный) и катушки-детектора (желтый/желтый).
Шаг 5: Наматываем витки на катушку. Следующий шаг — намотка витков на 2 катушки, которые входят в схему LC-генератора. Первая — эталонная катушка. Я использовал для этого проволоку диаметром 0,4 мм. Отрежьте кусок дюбеля (около 13 мм в диаметре и 50 мм в длину).
Просверлите в дюбеле три отверстия для прохождения через них проводов: одно продольно через середину дюбеля и два перпендикулярно на каждом конце.
Медленно и осторожно оберните как можно больше витков проволоки вокруг дюбеля в один слой.Оставьте 3-4 мм оголенной древесины на каждом конце. Не поддавайтесь искушению «скрутить» провод — это самый интуитивный способ его наматывания, но это неправильный способ. Вы должны вращать дюбель и тянуть за собой проволоку. Таким образом, он будет наматывать проволоку вокруг себя.
Протяните каждый конец проволоки через перпендикулярные отверстия в дюбеле, а затем протяните один конец через прорезь. Когда закончите, закрепите проволоку скотчем. Наконец, используйте наждачную бумагу, чтобы удалить покрытие на двух открытых концах катушки.
Шаг 6: Делаем приемную (поисковую) катушку. Необходимо вырезать из фанеры 6-7 мм шпуледержатель. Используя ту же проволоку диаметром 0,4 мм, намотайте 10 витков вокруг паза. Моя катушка диаметром 152 мм. С помощью деревянного штифта 6-7 мм прикрепите ручку к держателю. Не используйте для этого металлический болт (или что-то подобное) — иначе металлоискатель будет постоянно находить вам клад. Снова при помощи наждачной бумаги снимаем покрытие с концов проволоки.
Шаг 7: Установка эталонной катушки. Теперь нам нужно настроить частоту эталонной катушки в нашей схеме на 100 кГц. Для этого я использовал осциллограф. Также для этих целей можно использовать мультиметр с частотомером. Начните с подключения катушки к цепи. Затем включите питание. Подсоедините щуп от осциллографа или мультиметра к обоим концам катушки и измерьте ее частоту.Она должна быть меньше 100 кГц. Можно при необходимости укоротить катушку — это уменьшит ее индуктивность и повысит частоту. Потом новые и новые измерения. Как только я стал ниже 100 кГц, длина моей катушки была 31 мм.
Схема простейшего металлоискателя. Нам потребуются: трансформатор с W-образными пластинами, батарейка на 4,5 В, резистор, транзистор, конденсатор, наушники. Оставьте в трансформаторе только W-образные пластины.Намотать 1000 витков первой обмотки, а после первых 500 витков сделать ответвление проводом ПЭЛ-0,1. Вторую обмотку 200 витков намотать проводом ПЭЛ-0,2.
Прикрепите трансформатор к концу стрелы. Загерметизируйте его от проникновения воды. Включите его и поднесите ближе к земле. Так как магнитопровод не замкнут, то при приближении к металлу параметры нашего контура изменятся, и изменится тон сигнала в наушниках.
Несложная схема с использованием обычных элементов.Вам потребуются транзисторы серии К315Б или К3102, резисторы, конденсаторы, наушники, батарейка. Номиналы указаны на схеме.
Видео: Как сделать металлоискатель (металлоискатель) своими руками
На первом транзисторе собран задающий генератор с частотой 100 Гц, а на втором — поисковый с той же частотой. В качестве поисковой катушки я взял старое пластиковое ведро диаметром 250 мм, отрезал его и намотал медный провод сечением 0.4 мм2 в количестве 50 витков. Собранную схему я сложил в небольшую коробочку, запечатал и закрепил все на планке скотчем.
Цепь с двумя генераторами одной частоты. В режиме ожидания нет сигнала. Если в поле катушки появляется металлический предмет, то изменяется частота одного из генераторов и в наушниках появляется звук. Прибор достаточно универсальный и обладает хорошей чувствительностью.
Несложная схема на основе простых элементов.Нужна микросхема, конденсаторы, резисторы, наушники, блок питания. Желательно сначала собрать катушку L2, как показано на фото:
На одном элементе микросхемы собран задающий генератор с катушкой L1, а катушка L2 используется в схеме поискового генератора. При попадании металлических предметов в зону чувствительности изменяется частота поискового контура и меняется звук в наушниках. Ручкой конденсатора С6 можно регулировать лишние шумы.В качестве аккумулятора используется батарея 9В.
В заключение могу сказать, что собрать устройство для завершения начатой работы сможет каждый, кто знаком с основами электротехники и имеет достаточно терпения.
Итак, металлоискатель — это электронный прибор с первичным датчиком и вторичным устройством. Роль первичного датчика выполняет, как правило, катушка с намотанным проводом. Работа металлоискателя основана на принципе изменения электромагнитного поля датчика любым металлическим предметом.
Электромагнитное поле, создаваемое датчиком металлоискателя, наводит в таких объектах вихревые токи. Эти токи вызывают собственное электромагнитное поле, которое изменяет поле, создаваемое нашим устройством. Вторичное устройство металлоискателя регистрирует эти сигналы и сигнализирует нам о том, что металлический предмет найден.
Простейшие металлоискатели меняют звук сигнализатора при нахождении нужного объекта. Более современные и дорогие образцы оснащены микропроцессором и ЖК-дисплеем.Самые продвинутые фирмы оснащают свои модели двумя датчиками, что позволяет вести поиск более эффективно.
Металлодетекторы можно условно разделить на несколько категорий:
К первой категории относятся самые дешевые модели с минимальным набором функций, но их цена очень привлекательна. Самые популярные марки в России: ИМПЕРИАЛ — 500А, FISHER 1212-X, CLASSIC I SL.Устройства этого сегмента используют сверхнизкочастотную схему «приемник-передатчик» и требуют постоянного перемещения поискового зонда.
Вторая категория, это более дорогие агрегаты, имеют несколько сменных датчиков и несколько ручек управления. Они могут работать в разных режимах. Наиболее распространенные модели: FISHER 1225-X, FISHER 1235-X, GOLDEN SABRE II, CLASSIC III SL.
Все остальные приборы следует отнести к разряду профессиональных.Они оснащены микропроцессором и могут работать в динамическом и статическом режимах. Они позволяют определить состав металла (предмета) и глубину его залегания. Настройки могут быть автоматическими, или вы можете настроить их вручную.
Для сборки самодельного металлоискателя необходимо заранее подготовить несколько предметов: датчик (катушка с намотанным проводом), стержень-держатель, электронный блок управления. Чувствительность нашего прибора зависит от его качества и размера. Удилище-держатель подбирается по росту человека, чтобы было удобно работать.На нем фиксируются все элементы конструкции.
При изготовлении металлоискателей любого типа особое внимание следует уделить качеству поисковой катушки (катушек) и ее точной настройке на рабочую частоту поиска. От этого сильно зависит дальность обнаружения и стабильность частоты генерации. Часто бывает, что при правильной и полностью исправной схеме частота «плавает», что можно, конечно, объяснить температурной нестабильностью используемых элементов (в основном конденсаторов).Я лично собрал не один десяток различных металлоискателей, и на практике температурная стабильность пассивных элементов все равно не обеспечивает гарантированной стабильности частоты, если сама поисковая катушка сделана небрежно и не обеспечена ее точная настройка на рабочую частоту. Далее будут даны практические рекомендации по изготовлению качественных катушек датчиков и их настройке для однокатушечных металлоискателей. Изготовление хорошей катушки
Обычно катушки металлоискателей наматывают «навалом» на какую-нибудь оправку — кастрюльку, банку и т.п.подходящий диаметр. Затем их обматывают изолентой, экранирующей фольгой и еще раз изолентой. Такие катушки не обладают необходимой жесткостью конструкции и устойчивостью, очень чувствительны к малейшим деформациям и сильно меняют частоту даже при простом сдавливании пальцами! Металлоискатель с такой катушкой придется то и дело настраивать и от ручки управления пальцы постоянно будут в больших воспаленных мозолях :). Часто такую катушку рекомендуют «залить эпоксидкой», но куда ее заливать эпоксидкой, если катушка бескаркасная? то же самое, обеспечивающее простое крепление к штанге без каких-либо скоб.
Для каркаса катушек можно изготовить с помощью пластикового короба (кабель-канала) подходящего сечения. Например, для 80 — 100 витков провода сечением 0,3…0,5 мм вполне подойдет коробка сечением 15 X 10 и менее, в зависимости от сечения конкретно вашего провода для намотки. В качестве обмоточного провода подходит медный одножильный провод для слаботочных электрических цепей, реализуемый в бухтах, типа ЧКР, КСПВ и т. д. Это неизолированный медный провод с поливинилхлоридной изоляцией. Кабель может содержать от 2-х и более одножильных проводов сечением 0.3…0,5 мм в изоляции разных цветов. Снимаем внешнюю оболочку кабеля и достаем несколько необходимых проводов. Такой провод удобен тем, что исключает возможность короткого замыкания витков при некачественной изоляции (как в случае с проводом с лаковой изоляцией марок ПЭЛ или ПЭВ, где мелкие его повреждения не видны глазу). глаз). Чтобы определить, какой длины должен быть провод для намотки катушки, нужно длину окружности катушки умножить на количество ее витков и оставить небольшой запас на выводы.Если нет отрезка провода нужной длины, можно сделать намотку из нескольких отрезков проводов, концы которых хорошо спаять между собой и тщательно заизолировать изолентой или с помощью термоусадочной трубки.
Снимите крышку с кабель-канала и разрежьте острым ножом боковые стенки через каждые 1…2 см:
После этого кабель-канал может легко огибать цилиндрическую поверхность необходимого диаметра (баночки, горшки и т.), в зависимости от диаметра катушки металлоискателя. Концы кабель-канала склеиваются между собой и получается цилиндрический каркас с бортиками. На такой каркас несложно намотать необходимое количество витков провода и покрыть их, например, лаком, эпоксидкой или залить все герметиком.
Сверху рама с проводом закрыта крышкой кабельного канала. Если борта у этой крышки невысокие (это зависит от размера и типа коробки), то боковые вырезы на ней можно не делать, т.к. она и так достаточно хорошо гнется.Выходные концы катушки выведены рядом друг с другом.
В результате получается герметичный змеевик с хорошей структурной жесткостью. Все острые края, выступы и неровности кабельного канала следует выровнять наждачной бумагой или обмотать слоем изоленты.
После проверки катушки на работоспособность (это можно сделать, подключив катушку даже без экрана к вашему металлоискателю по наличию генерации), залив ее клеем или герметиком и обработав неровности, следует произвести экран.Для этого берут в магазине фольгу от электролитических конденсаторов или пищевую фольгу, которую нарезают полосками шириной 1,5…2 см. Фольга наматывается на катушку плотно, без зазоров, внахлест. Между концами фольги в месте выводов катушки необходимо оставить зазор 1…1,5 см , иначе образуется короткозамкнутый виток и катушка работать не будет. Концы фольги следует закрепить клеем. Затем верх фольги обматывается по всей длине любой луженой проволокой (без изоляции) по спирали, с шагом около 1 см.Провод обязательно залудить, иначе может быть несовместимый металлический контакт (алюминий-медь). Один конец этого провода будет общим проводом катушки (GND).
Затем вся катушка обматывается двумя-тремя слоями изоленты для защиты фольги экрана от механических повреждений.
Настройка катушки на нужную частоту заключается в подборе конденсаторов, которые вместе с катушкой образуют колебательный контур:
Фактическая индуктивность катушки, как правило, не соответствует ее расчетной значение, поэтому желаемая частота контура может быть достигнута подбором соответствующих конденсаторов.Для облегчения подбора этих конденсаторов удобно сделать так называемый «контейнерный магазин». Для этого можно взять подходящий переключатель, например, типа П2К на 5…10 кнопок (или несколько таких переключателей с меньшим количеством кнопок), с зависимой или независимой фиксацией (все равно главное — чтобы иметь возможность включать несколько кнопок одновременно). Чем больше кнопок на вашем коммутаторе, тем соответственно больше контейнеров можно включить в «магазин». Схема проста и показана ниже.Вся установка навесная, конденсаторы припаяны прямо к выводам кнопок.
Вот пример подбора конденсаторов последовательный колебательный контур (два конденсатора + катушка) емкостью около 5600 пФ. Переключая кнопки, вы можете использовать разные контейнеры, указанные на соответствующей кнопке. Кроме того, включив несколько кнопок одновременно, можно получить суммарные мощности.Например, если одновременно нажать кнопки 3 и 4, получим суммарные емкости 5610 пФ (5100+510), а при нажатии 3 и 5 — 5950 пФ (5100+850). Таким образом, можно создать необходимый набор мощностей для точного подбора нужной частоты настройки контура. Подбирать емкости конденсаторов в «магазине конденсаторов» необходимо исходя из номиналов, приведенных в схеме вашего металлоискателя. Для приведенного здесь примера емкости конденсаторов по схеме указаны как 5600пФ.Поэтому первое в «магазине» — это, конечно же, эти контейнеры. Ну так берите емкости с меньшими номиналами (4700, 4300, 3900 пФ, например), и совсем маленькие (100, 300, 470, 1000 пФ) для более точного подбора. Таким образом, простым переключением кнопок и их комбинацией можно получить очень широкий диапазон мощностей и настроить катушку на необходимую частоту. Ну а дальше остается только подобрать конденсаторы емкостью равной той, что у вас получилась в результате «запаса емкостей».Конденсаторы такой емкости должны быть установлены в рабочей цепи. Следует учитывать, что при подборе тары сам «магазин» должен быть подключен к металлоискателю именно тем проводом/кабелем, который будет использоваться в дальнейшем, а провода для подключения «магазина» к катушке должны быть максимально коротким ! Потому что все провода тоже имеют свою емкость.
Обсудить статью МЕТАЛЛИЧЕСКИЕ ДЕТЕКТОРЫ: О КАТУШКАХ
Металлоискатель или металлодетектор предназначен для обнаружения объектов, отличающихся по своим электрическим и/или магнитным свойствам от среды, в которой они находятся.Проще говоря, он позволяет найти металл в земле. Но не только в металле, и не только в земле. Металлоискатели используются инспекционными службами, криминалистами, военными, геологами, строителями для поиска профилей под облицовкой, арматурой, сверки планов-схем подземных коммуникаций и людьми многих других специальностей.
Металлоискатели своими руками чаще всего делают любители: кладоискатели, краеведы, члены военно-исторических объединений.Для них, новичков, в первую очередь и предназначена эта статья; описываемые в нем устройства позволяют найти монету из советской копейки на глубине 20-30 см или железяку с канализационным люком примерно на 1-1,5 м ниже поверхности. Однако это самодельное приспособление может пригодиться и в хозяйстве при ремонте или на стройке. Наконец, найдя в земле центнер-другой брошенной трубы или металлоконструкции и сдав находку в металлолом, можно выручить приличную сумму. И таких сокровищ в земле русской точно больше, чем пиратских сундуков с дублонами или боярско-разбойничьих яиц с ефимками.
Примечание: если вы не разбираетесь в электротехнике с радиоэлектроникой, не пугайтесь схем, формул и специальной терминологии в тексте. Сама суть изложена просто, а в конце будет описание устройства, которое можно сделать за 5 минут на столе, не умея не только паять, но и скручивать провода. Зато позволит «прочувствовать» особенности поиска металлов, а если возникнет интерес, то и знания с навыками придут.
Чуть больше внимания по сравнению с остальными будет уделено металлоискателю Пират, см. рис. Это устройство достаточно простое для повторения новичками, но по своим качественным показателям оно не уступает многим брендовым моделям ценой до 300-400 долларов. И самое главное, показал отличную повторяемость, т.е. полную работоспособность при изготовлении по описаниям и спецификациям. Схемотехника и принцип работы «Пирата» вполне современные; есть много руководств о том, как его настроить и как его использовать.
Металлоискатель работает по принципу электромагнитной индукции. В общем виде схема металлоискателя состоит из передатчика электромагнитных колебаний, передающей катушки, приемной катушки, приемника, схемы выделения полезного сигнала (дискриминатора) и устройства индикации. Отдельные функциональные блоки часто схематически и конструктивно совмещены, например, приемник и передатчик могут работать на одной катушке, приемная часть сразу выделяет полезный сигнал и т. д.
Катушка создает электромагнитное поле (ЭМП) определенной структуры в окружающей среде. Если в зоне его действия находится электропроводящий предмет, поз. А на рисунке в нем наводятся вихревые токи или токи Фуко, которые создают собственную ЭДС. В результате структура поля катушки искажается, поз. Б. Если объект не является электропроводным, но обладает ферромагнитными свойствами, то он искажает исходное поле за счет экранирования. В любом случае приемник обнаруживает отличие ЭМП от исходного и преобразует его в акустический и/или оптический сигнал.
Примечание: В принципе, для металлоискателя не обязательно, чтобы объект был электропроводным, земля — нет. Главное, чтобы электрические и/или магнитные свойства у них были разные.
В коммерческих источниках дорогие высокочувствительные металлодетекторы, напр. Terra-N часто называют геосканерами. Это неправда. Геосканеры работают по принципу измерения проводимости грунта в разных направлениях на разной глубине, эта процедура называется боковым каротажем.На основе каротажных данных компьютер строит на дисплее картину всего, что есть в земле, включая геологические слои разных свойств.
Принцип работы металлоискателя может быть реализован различными техническими способами в зависимости от назначения прибора. Металлоискатели для пляжного золотоискания и строительно-ремонтного поиска внешне могут быть похожи, но существенно различаться по схеме и техническим данным.Чтобы сделать металлоискатель правильно, нужно четко понимать, каким требованиям он должен соответствовать для данного вида работ. Исходя из этого, можно выделить следующие параметры поисковых металлоискателей:
Дискриминация, в свою очередь, является составным параметром, так как на выходе металлоискателя 1, максимум 2 сигнала, а значений, определяющих свойства и местоположение находки, больше. Тем не менее, с учетом изменения отклика прибора при приближении к объекту, в нем выделяют 3 составляющие:
Особняком стоят импульсные металлоискателиПримечание: Мобильность металлоискателей по пп. 2-4 хорошо: один комплект АА солевых элементов («батарейки») и без усталости оператора может работать до 12 часов.
. У них первичный ток течет в катушку импульсами.Задав частоту следования импульсов в пределах НЧ, и их длительность, определяющую спектральный состав сигнала, соответствующий диапазонам ПЧ-ВЧ, можно получить металлоискатель, сочетающий в себе положительные свойства НЧ, ПЧ и ВЧ или являющийся перестраиваемым .
Существует не менее 10 методов поиска объектов с помощью EMF. А вот такие, как, скажем, метод прямой оцифровки ответного сигнала с компьютерной обработкой – удел профессионального применения.
Самодельный металлоискатель схематично строится больше всего по таким признакам:
в некотором роде выпадают из определения принципа действия: у них нет ни приемника, ни приемной катушки. Для обнаружения используется непосредственно влияние объекта на параметры катушки генератора — индуктивность и добротность, а структура ЭДС значения не имеет.Изменение параметров катушки приводит к изменению частоты и амплитуды генерируемых колебаний, что фиксируется разными способами: измерением частоты и амплитуды, изменением тока потребления генератора, измерением напряжения в контуре ФАПЧ (система фазовой автоподстройки частоты, которая «подтягивает» ее к заданному значению) и др.
Параметрические металлоискателипросты, дешевы и помехоустойчивы, но их использование требует определенных навыков. частота «плавает» под влиянием внешних условий.Их чувствительность слабая; чаще всего используются в качестве магнитных детекторов.
Устройство приемопередающего металлоискателя показано на рис. в начале, с пояснением принципа действия; там же описан принцип работы. Такие устройства позволяют добиться наилучшего КПД в своем частотном диапазоне, но они сложны по схемотехнике и требуют особо качественной системы катушек. Металлоискатели с приемопередатчиком с одной катушкой называются индукционными детекторами.Повторяемость у них лучше, потому что исчезает проблема правильного расположения катушек относительно друг друга, но схемотехника сложнее — нужно выделять слабый вторичный сигнал на фоне сильного первичного.
Примечание: в металлодетекторах с импульсным приемопередатчиком проблема излучения также может быть устранена. Это объясняется тем, что в качестве вторичного сигнала «улавливается» т. н. «Хвост» импульса, переизлучаемого объектом.Из-за дисперсии первичный импульс расплывается при переизлучении, а часть вторичного импульса оказывается в промежутке между первичными, откуда его легко выделить.
Металлоискатели с фазовым накоплением, или фазочувствительные, бывают либо однокатушечные импульсные, либо с 2-мя генераторами, каждый из которых работает на свою катушку. В первом случае используется тот факт, что импульсы при переизлучении не только распространяются, но и задерживаются. Фазовый сдвиг увеличивается со временем; при достижении определенного значения срабатывает дискриминатор и в наушниках слышен щелчок.По мере приближения к объекту щелчки учащаются и сливаются в звук все более высокого тона. Именно по такому принципу построен «Пират».
Во втором случае методика поиска такая же, но работают 2 строго симметричных электрически и геометрически генератора, каждый на своей катушке. При этом за счет взаимодействия их ЭДС происходит взаимная синхронизация: генераторы работают во времени. При искажении общего ЭМИ начинаются обрывы синхронизации, слышимые в виде тех же щелчков, а затем тона.Двухкатушечные металлодетекторы со срывом синхронизации проще импульсных, но менее чувствительны: их проникающая способность в 1,5-2 раза меньше. Дискриминация в обоих случаях близка к отличной.
Биения 2-х электрических сигналов — сигнал с частотой, равной сумме или разности основных частот исходных сигналов или кратных им — гармоник. Так, например, если на входы специального устройства — микшера подать сигналы с частотами 1 МГц и 1000 500 Гц или 1,0005 МГц, а к выходу микшера подключить наушники или динамик, то мы услышим чистый тон 500 Гц.И если 2-й сигнал будет 200 100 Гц или 200,1 кГц, произойдет то же самое, потому что 200 100 х 5 = 1000 500; мы «поймали» 5-ю гармонику.
В металлоискателе на биениях работают 2 генератора: эталонный и рабочий. Катушка опорного колебательного контура небольшая, защищена от посторонних воздействий или ее частота стабилизирована кварцевым резонатором (просто кварцем). Контурная катушка рабочего (поискового) генератора является поисковой, и ее частота зависит от наличия объектов в районе поиска.Перед поиском рабочий генератор настраивают на ноль биений, т.е. до совпадения частот. Как правило полный нулевой звук не достигается, а настраивается на очень низкий тон или хрип, так удобнее искать. По изменению тона биений судят о наличии, размере, свойствах и расположении предмета.
МеталлоискателиПримечание: чаще всего частота поискового генератора берется в несколько раз ниже опорного и работает на гармониках.Это позволяет, во-первых, избежать вредного в данном случае взаимного влияния генераторов; во-вторых, точнее настроить прибор, в-третьих, искать на оптимальной в данном случае частоте.
Harmonic в целом сложнее импульсных, но работают на любом грунте. Правильно изготовленные и настроенные, они так же хороши, как импульсные. Об этом можно судить хотя бы по тому, что пляжные золотоискатели никак не договорятся, что лучше: импульс или отбивка?
Самым распространенным заблуждением начинающих радиолюбителей является абсолютизация схемотехники.Мол, если схема «крутая», то все будет тип-топ. Что касается металлоискателей, то это вдвойне неправильно. их преимущества в производительности в значительной степени зависят от конструкции и качества изготовления поисковой катушки. Как выразился один старатель курорта: «Обнаруживаемость детектора должна тянуть карман, а не ноги».
При разработке устройства параметры его схемы и катушки подбираются друг к другу до получения оптимума. Некая схема с «чужой» катушкой если и заработает, то не достигнет заявленных параметров.Поэтому при выборе прототипа для повторения смотрите в первую очередь на описание катушки. Если он неполный или неточный, лучше построить другое устройство.
Большая (широкая) катушка эффективнее излучает ЭМП и глубже «просвещает» землю. Его область поиска шире, что позволяет уменьшить «обнаружение ног». Однако если в районе поиска окажется крупный ненужный объект, его сигнал «забьет» слабый из нужной мелочи.Поэтому желательно взять или сделать металлоискатель, рассчитанный на работу с катушками разных размеров.
Примечание: Типовые диаметры рулонов составляют 20-90 мм для поиска арматуры и профилей, 130-150 мм для «пляжного золота» и 200-600 мм для «крупного железа».
Традиционным типом катушки металлоискателя является т.н. тонкая катушка или Mono Loop (одиночная петля): кольцо из множества витков эмалированной медной проволоки, ширина и толщина которого в 15-20 раз больше среднего диаметра кольца.Преимущества монопетлевой катушки — слабая зависимость параметров от типа грунта, сужение зоны поиска книзу, что позволяет перемещать детектор для более точного определения глубины и места находки, конструктивная простота. Недостатки — низкая добротность, из-за чего настройка «плавает» в процессе поиска, подверженность помехам и невнятная реакция на объект: работа с монопетлями требует значительного опыта использования именно этого экземпляра прибора.Новичкам рекомендуется делать самодельные металлоискатели с монопетлями, чтобы без проблем получить работоспособную конструкцию и набраться с ней поискового опыта.
При выборе схемы, чтобы быть уверенным в достоверности обещаний автора, а тем более при ее самостоятельном проектировании или доработке, необходимо знать индуктивность катушки и уметь ее рассчитать. Даже если вы делаете металлоискатель из имеющегося в продаже набора, индуктивность все равно нужно проверить замерами или расчетами, чтобы потом не ломать голову: да ведь вроде все исправно работает, а не пищит.
Калькуляторы для расчета индуктивности катушек есть в интернете, но компьютерная программа не может предусмотреть все случаи из практики. Поэтому на рис. дана старая, проверенная десятилетиями номограмма расчета многослойных катушек; тонкая катушка является частным случаем многослойной.
Для расчета поисковой монопетли используется следующая номограмма:
Моно-рамка хорошо «ловит» помехи, т.к. устроена так же, как и рамочная антенна. Повысить его помехозащищенность можно, во-первых, размещением обмотки в т.н. Экран Фарадея: металлическая трубка, оплетка или фольга, намотанная с разрывом, чтобы не образовался короткозамкнутый виток, который «съест» всю ЭДС катушки, см. рис. справа. Если на исходной схеме (см. схемы ниже) возле обозначения поисковой катушки стоит пунктирная линия, то это означает, что катушку этого прибора необходимо поместить в экран Фарадея.
Также щиток необходимо подключить к общему проводу цепи. Для новичков есть загвоздка: заземляющий проводник нужно подсоединять к экрану строго симметрично срезу (см. тот же рисунок) и подводить к цепи также симметрично относительно сигнальных проводов, иначе помехи все равно будут «заползать» в катушка.
Экран также поглощает часть ЭМП поиска, что снижает чувствительность прибора. Этот эффект особенно заметен в импульсных металлоискателях; их катушки вообще нельзя экранировать.В этом случае повышения помехоустойчивости можно добиться балансировкой обмотки. Суть в том, что для удаленного источника ЭДС катушка является точечным объектом, и интерференция ЭДС в ее половинах будет подавлять друг друга. Симметричная катушка может понадобиться и в схемотехнике, если генератор двухтактный или индуктивный трехточечный.
Однако в этом случае симметрировать катушку обычным радиолюбителям бифиллярным способом невозможно (см. рис.): При нахождении в поле бифиллярной катушки проводящих и/или ферромагнитных предметов ее симметрия нарушается.То есть помехозащищенность металлоискателя пропадет именно тогда, когда она больше всего нужна. Поэтому вам нужно сбалансировать монопетлевую катушку перекрестной намоткой, см. тот же рис. Ее симметрия не нарушается ни при каких обстоятельствах, но наматывать тонкую катушку с большим количеством витков крест-накрест — адский труд, и тогда лучше сделать корзиночную катушку.
еще в большей степени обладают всеми преимуществами монопетлей. Кроме того, корзиночные катушки более стабильны, их добротность выше, а то, что катушка плоская, — это двойной плюс: повысится чувствительность и дискриминация.Корзинчатые катушки менее подвержены помехам: вредная ЭДС. при пересечении проводов они гасят друг друга. Единственным недостатком является то, что для корзиночных катушек необходима точно изготовленная жесткая и прочная оправка: суммарное усилие натяжения многих витков достигает больших значений.
Корзинчатые катушки конструктивно плоские и объемные, но электрически объемная «корзина» эквивалентна плоской, т.е. создает такую же ЭДС. Объемная корзиночная катушка еще менее чувствительна к помехам и, что немаловажно для импульсных металлоискателей, дисперсия импульсов в ней минимальна, т.е.е. легче уловить дисперсию, вызванную объектом. Достоинства оригинального металлоискателя Пират во многом связаны с тем, что его «родная» катушка представляет собой громоздкую корзину (см. рис.), но ее намотка сложна и трудоемка.
Новичку лучше самостоятельно намотать плоскую корзину, см. рис. ниже. Для металлоискателей «на золото» или, скажем, для описанного ниже металлоискателя «бабочка» и простого 2-х катушечного трансивера, хорошей оправкой будут бесполезные компьютерные диски.Их металлизация не помешает: она очень тонкая и никелевая. Непременное условие: нечетное, и только, количество слотов. Номограмма для расчета плоской корзины не требуется; расчет ведется таким образом:
Некоторые любители берутся мотать объемные корзины самостоятельно способом, показанным на рис. ниже: делают оправку из изолированных гвоздей (поз. 1) или саморезов, мотают по схеме, поз. 2 (в данном случае поз. 3, по числу витков, кратному 8; через каждые 8 витков «узор» повторяется), затем запенивается, поз. 4, оправку вытягивают и обрезают излишки пены.Но вскоре оказывается, что натянутые витки разрезали пену и вся работа пошла всмятку. То есть, чтобы надежно намотать, нужно вклеить в отверстия основы кусочки прочного пластика, и только потом накручивать. И помните: самостоятельный расчет объемного змеевика корзины без соответствующих компьютерных программ невозможен; техника плоской корзины в данном случае неприменима.
ДД в данном случае означает не дальнобойное действие, а двойной или дифференциальный извещатель; в оригинале — ДД (Двойной детектор).Это катушка из 2-х одинаковых половинок (рук), сложенных внахлест. При точном электрическом и геометрическом балансе плеч ДД в зону пересечения втягивается поисковая ЭДС, справа на рис. слева — моноконтурная катушка и ее поле. Малейшая неоднородность пространства в области поиска вызывает дисбаланс, появляется резкий сильный сигнал. Катушка DD позволяет неопытному искателю найти мелкий, глубокий, хорошо проводящий предмет, когда рядом с ним и выше лежит ржавая банка.
КатушкиDD явно ориентированы на золото; ими оснащены все металлоискатели с маркировкой GOLD. Однако на мелконеоднородных и/или токопроводящих грунтах они либо вообще выходят из строя, либо часто дают ложные сигналы. Чувствительность катушки ДД очень высока, но дискриминация близка к нулю: сигнал либо экстремальный, либо его нет вообще. Поэтому металлоискатели с катушками DD предпочитают искатели, которых интересует только «карманная находимость».
Примечание: подробнее о катушках DD можно прочитать далее в описании соответствующего металлоискателя.Мотают плечи ДД или навалом, как монополь, на специальной оправке, см. ниже, или корзинками.
Готовые рамки и оправки для поисковых катушек продаются в широком ассортименте, но с наценками продавцы не стесняются. Поэтому многие любители делают основу катушки из фанеры, слева на рисунке:
Самый простой металлодетектор для поиска арматуры, проводки, профилей и коммуникаций в стенах и потолках можно собрать по рис.Древний транзистор МП40 без каких-либо изменений на КТ361 или его аналоги; чтобы использовать транзисторы pnp, нужно поменять полярность батареи.
Этот металлоискатель представляет собой параметрический магнитный детектор, работающий на низких частотах. Тон звука в наушниках можно изменить, регулируя емкость С1. Под воздействием предмета тонус снижается, в отличие от всех других видов, поэтому изначально нужно добиться «комариного писка», а не хрипа или хрюканья.Прибор отличает живую проводку от «пустой», на тон накладывается гул 50 Гц.
Схема — генератор импульсов с индуктивной обратной связью и LC-схемой стабилизации частоты. Контурная катушка представляет собой выходной трансформатор от старого транзисторного приемника или маломощного «базарно-китайского» низковольтного силового. Очень подходит трансформатор от негодного источника питания польской антенны, в своем же случае, отрезав вилку питания, можно собрать все устройство, тогда лучше запитать его от литиевой батарейки планшета 3 В.Обмотка II на рис. — первичная или сетевая; I — вторичный или понижающий 12 В. Так работает генератор с насыщением транзистора, что обеспечивает ничтожно малую потребляемую мощность и широкий диапазон импульсов, что позволяет легко его найти.
Для превращения трансформатора в датчик его магнитопровод необходимо разомкнуть: снять каркас с обмотками, снять прямые перемычки сердечника — ярма — и отогнуть W-образные пластины в одну сторону, как справа в рисунок, затем снова наденьте обмотки.Если детали целы, устройство сразу начинает работать; если нет, то нужно поменять местами концы любой из обмоток.
Параметрическая схема сложнее — на рис. справа. L конденсаторами С4, С5 и С6 настраивается на 5, 12,5 и 50 кГц, а кварц пропускает на амплитудомер соответственно 10-ю, 4-ю гармоники и основной тон. Схема больше для любителей паять на столе: возни с настройкой много, а «чутья», что называется, нет.Приведено только для примера.
Гораздо чувствительнее трансиверный металлоискатель с катушкой DD, который несложно изготовить в домашних условиях, см. рис. Слева — передатчик; справа приемник. Также описаны свойства различных типов DD.
Этот металлоискатель LF; частота поиска около 2 кГц. Глубина обнаружения: советская копейка — 9 см, консервная банка — 25 см, канализационный люк — 0,6 м. Параметры «трехточечные», но можно освоить методику работы с ДД, прежде чем переходить к более сложным конструкциям.
Катушки содержат по 80 витков провода ПЭ сечением 0,6-0,8 мм, намотанных навалом на оправке толщиной 12 мм, чертеж которой показан на рис. слева. В целом устройство не критично к параметрам катушек, были бы они абсолютно одинаковые и расположены строго симметрично. В общем, хороший и недорогой тренажер для тех, кто хочет освоить любую технику поиска, в т.ч. «За золотом». Хотя чувствительность этого металлоискателя невысокая, несмотря на использование ДД, дискриминация очень хорошая.
Для настройки прибора сначала вместо передатчика L1 включите наушники и по тону убедитесь, что генератор работает. Затем L1 приемника замыкают накоротко и подбором R1 и R3 устанавливают на коллекторах VT1 и VT2 соответственно напряжение, равное примерно половине напряжения питания. Затем R5 установить ток коллектора VT3 в пределах 5..8 мА, открыть L1 приемника и все, можно искать.
Конструкции этого раздела демонстрируют все преимущества метода фазового накопления.Первый металлоискатель, в основном для строительных целей, будет очень недорогим. наиболее трудоемкие его части изготовлены… из картона, см. рис.:
Устройство не требует настройки; интегральный таймер 555 — аналог отечественной ИС (микросхема интегральная) К1006ВИ1. В нем происходят все преобразования сигналов; метод поиска импульсный. Единственное условие — нужен пьезоэлектрический (кристаллический) динамик, обычный динамик или наушники перегрузят ИМС и она вскоре выйдет из строя.
Индуктивность катушки — около 10 мГн; рабочая частота — в пределах 100-200 кГц. При толщине оправки 4 мм (1 слой картона) катушка диаметром 90 мм содержит 250 витков провода ПЭ 0,25, а 70 мм — 290 витков.
Металлоискатель «Бабочка», см. рис. справа по своим параметрам он уже близок к профессиональным инструментам: советская копейка встречается на глубине 15-22 см в зависимости от грунта; канализационный люк — на глубине до 1 м.Действует при сбоях синхронизации; схема, плата и тип установки — на рис. ниже. Обратите внимание, что здесь 2 отдельные катушки диаметром 120-150 мм, а не ДД! Они не должны пересекаться! Оба динамика, как и прежде, пьезоэлектрические. кейс. Конденсаторы — термостабильные, слюдяные или высокочастотные керамические.
Свойства «Бабочки» улучшатся, и ее будет проще настроить, если, во-первых, намотать катушки плоскими корзинами; индуктивность определяется заданной рабочей частотой (до 200 кГц) и емкостями контурных конденсаторов (на схеме по 10000 пФ).Диаметр проволоки – от 0,1 до 1 мм, чем больше, тем лучше. Отвод в каждой катушке делается из трети витков, считая от холодного (нижнего по схеме) конца. Во-вторых, если отдельные транзисторы заменить на 2-х транзисторную сборку для схем дифференциального усилителя К159НТ1 или его аналогов; пара транзисторов, выращенных на одном кристалле, имеет точно такие же параметры, что важно для схем со срывом синхронизации.
Чтобы установить «Бабочку», нужно точно настроить индуктивность катушек.Автор конструкции рекомендует раздвигать витки или подгонять катушки ферритом, но с точки зрения электромагнитной и геометрической симметрии лучше подстроечные конденсаторы на 100-150 пФ соединить параллельно с конденсаторами на 10000 пФ и скрутить их при настройке в разные стороны.
Самостоятельно установить не сложно: только что собранное устройство подает звуковой сигнал. Поочередно подносим к змеевикам алюминиевую кастрюлю или банку из-под пива. К одному – писк становится выше и громче; к другому — ниже и тише, а то и вовсе бесшумно.Здесь мы добавляем немного триммерной мощности и убираем ее в противоположном плече. За 3-4 цикла можно добиться полной тишины в динамиках — прибор готов к поиску.
Вернемся к прославленному Пирату; это импульсный приемопередатчик с фазовым накоплением. Схема (см. рис.) очень прозрачна и может считаться классической для данного случая.
Передатчик состоит из задающего генератора (ЗГ) на том же 555-м таймере и мощного ключа на Т1 и Т2.Слева — вариант ЗГ без ИС; в нем вам придется установить на осциллографе частоту следования импульсов 120-150 Гц R1 и длительность импульсов 130-150 мкс R2. Катушка L — общая. Ограничитель на диодах Д1 и Д2 на ток 0,5 А спасает усилитель приемника QP1 от перегрузки. Дискриминатор собран на QP2; вместе они составляют сдвоенный операционный усилитель К157УД2. Фактически «хвосты» переизлученных импульсов накапливаются в конденсаторе С5; при «переполнении резервуара» на выходе QP2 проскакивает импульс, который усиливается Т3 и дает щелчок в динамике.Резистор R13 регулирует скорость наполнения «резервуара» и, следовательно, чувствительность прибора. Подробнее о «Пиратке» можно узнать из видео:
и об особенностях его настройки — из следующего видео:
Желающие испытать на себе все прелести процесса поиска биений со сменными катушками могут собрать металлоискатель по схеме на рис.Его особенностью, во-первых, является экономичность: вся схема собрана на КМОП-логике и потребляет очень мало тока при отсутствии объекта. Во-вторых, устройство работает на гармониках. Опорный генератор на DD2.1-DD2.3 стабилизирован кварцем ZQ1 на частоте 1 МГц, а поисковый генератор на DD1.1-DD1.3 работает на частоте около 200 кГц. При настройке прибора перед поиском искомая гармоника «вылавливается» варикапом VD1. Смешение рабочего и опорного сигналов происходит в DD1.4. В-третьих, данный металлоискатель подходит для работы со сменными катушками.
Лучше заменить ИМС 176-й серии на такую же 561-ю, ток потребления уменьшится, а чувствительность прибора повысится. Заменить старые советские высокоомные наушники ТОН-1 (лучше ТОН-2) на низкоомные от плеера просто невозможно: они перегрузят DD1.4. Нужно либо ставить усилитель типа «пиратский» (С7, R16, R17, T3 и динамик на схеме «Пират»), либо использовать пьезодинамик.
Данный металлоискатель не требует настройки после сборки. Катушки моноконтурные. Их данные на оправку толщиной 10 мм:
А теперь давайте выполним данное нами в начале обещание: мы расскажем вам, как сделать металлоискатель, который вообще ничего не ищет в радиотехнике.Металлоискатель «просто как груша» собирается из радиоприемника, калькулятора, картонной или пластиковой коробки с откидной крышкой и кусочков двустороннего скотча.
Металлоискатель «от радио» импульсный, однако для обнаружения объектов используется не рассеивание или запаздывание с фазовым накоплением, а вращение магнитного вектора ЭМП при переизлучении. На форумах про этот аппарат пишут разное, от «супер» до «отстой», «проводка» и слова, которые не принято писать.Итак, чтобы получить если не «супер», то хотя бы полноценный аппарат, его составляющие — приемник и вычислитель — должны соответствовать определенным требованиям.
Калькулятор самый безнадежный и дешевый, «альтернативный» нужен. Они делают это в оффшорных подвалах. Они понятия не имеют о нормах электромагнитной совместимости бытовых приборов, а если и слышали о чем-то подобном, то хотели чхать от души и сверху. Поэтому изделия там являются достаточно мощными источниками импульсных радиопомех; они обеспечиваются тактовым генератором калькулятора.При этом его строб-импульсы в воздухе используются для зондирования космоса.
Ресивер тоже нужен дешевый, от аналогичных производителей, без всяких средств повышения помехоустойчивости. Он должен иметь AM-диапазон и, что абсолютно необходимо, магнитную антенну. Так как приемники с коротковолновым (КВ, КВ) приемом на магнитную антенну продаются редко и стоят дорого, то придется ограничиться средними волнами (СВ, СВ), но это облегчит настройку.
Примечание: в зависимости от конструкции приемника возможен и обратный вариант — для настройки на гармонику приемник кладут на включенный вычислитель, а затем, развернув «книжку», добиваются смягчения или исчезновения тона. В этом случае приемник будет улавливать отраженные от объекта импульсы.
Что дальше? Если рядом с отверстием «книги» окажется электропроводящий или ферромагнитный предмет, он будет переизлучать зондирующие импульсы, но их магнитный вектор будет вращаться.Магнитная антенна их «почует», приемник снова подаст сигнал. То есть мы уже что-то нашли.
Есть сообщения о еще одном металлоискателе «для полных чайников» с калькулятором, но вместо магнитолы якобы нужны 2 комп.диска, CD и DVD. Также — пьезонаушники (именно пьезо, по заверениям авторов) и батарейка «Крона». Откровенно говоря, выглядит это творение как техномиф, как и приснопамятная ртутная антенна.Но — чем черт не шутит. Вот вам видео:
попробуйте, при желании, может там что-то и найдется, как в объективном, так и в научно-техническом смысле. Удачи!
Существуют сотни, если не тысячи схем и конструкций металлодетекторов. Поэтому в приложении к материалу мы также приводим перечень моделей, помимо упомянутых в тесте, которые, как говорится, находятся в эксплуатации в РФ, не являются чрезмерно дорогими и доступны для повторения или самостоятельной работы. -сборка:
В этой статье я покажу как самостоятельно намотать катушку металлоискателя. Возьмем для примера этот металлоискатель. Катушка в нем должна быть намотана с определенной точностью, но как это сделать обычному человеку, который ничего в этом не понимает?? В помощь нам величайшие умы создали интересную программу (Coil32) у кого нет программы, скачайте в конце статьи.
И так, на схеме металлоискателя написано, что катушка должна иметь индуктивность 2290мкГн (мкГн).Там даже написано какой провод и на какой диаметр мотать. А если я хочу катушку большего диаметра или меньшего, или провод не той толщины??
Затем включаем нашу программу (Coil32)
Выскочит такое окно:
Поиск артефактов под землей — довольно популярное занятие. Для кого-то это профессия, кто-то просто увлекается археологией.Есть многочисленные группы охотников за сокровищами: как романтики, так и прагматичные искатели ценностей. Всех этих людей объединяет одно увлечение: поиск металлических предметов, спрятанных на разной глубине.
Если у вас есть точная карта с указанием места захоронения клада, или планы ведения боев во время войны, это не гарантирует успеха. Вы можете перелопатить тонны грунта, а искомый объект будет спокойно лежать в паре метров от места активного поиска.
Чтобы найти золото и менее ценные металлы, вам понадобится самодельный металлоискатель.
Важная информация: Использование таких устройств не запрещено законом. Однако предусмотрены штрафы за последствия такого обыска в части раскопок, а также изъятия обнаруженных предметов.
Не будем вдаваться в тонкости, это тема для отдельной статьи. Проще говоря: если вы найдете золотое кольцо на берегу или горсть советских монет в лесу, проблем, связанных с использованием электронных средств поиска, не возникнет.
А вот за добытые бронзовые ложки в возрасте от 100 лет и старше можно получить реальный срок или крупный штраф.
Тем не менее, приборы для поиска металлических предметов в толще земли продаются свободно, а желающие сэкономить могут сделать металлоискатель своими руками в домашних условиях.
В отличие от наземных детекторов, использующих волны разной частоты или ультразвук, металлоискатель (заводской или самодельный) работает с индуктивностью.
Катушка излучает электромагнитное поле, которое затем анализируется приемником.Если в зоне действия находится какой-либо объект, проводящий электрический ток или обладающий ферромагнитными свойствами, формат поля искажается. Точнее, под действием активного поля катушки объект формирует свое. Это событие фиксируется приемником, и формируется оповещение: стрелка прибора перемещается, звучит тональный сигнал, загораются индикаторы.
Зная методику работы, вы сможете рассчитать электрическую схему и создать мощный металлоискатель своими руками.Сложность конструкции зависит только от наличия элементной базы и вашего желания. Рассмотрим несколько популярных вариантов, как собрать самодельный металлоискатель:
Это прозвище происходит от характерной формы платформы, на которой расположены индукторы.
Расположение элементов связано с принципом работы. Схема выполнена в виде двух генераторов, работающих на одной частоте.Подключив к ним одинаковые катушки, создается индукционный баланс. Как только в электромагнитное поле попадает посторонний предмет с электропроводностью, баланс полей нарушается.
Генераторы выполнены на микросхемах NE555. На иллюстрации показана типовая схема такого устройства.
Катушка для металлоискателя (на схеме их две: L1 и L2) изготавливается своими руками из провода сечением 0,5–0,7 мм².Идеальный вариант — трансформаторная обмотка с медным сердечником в лаковой изоляции (снята с любого ненужного трансформатора). Характеристики не обязательно выдерживать с точностью до мельчайших деталей, при одном условии: катушки должны быть одинаковыми.
Примерные параметры: диаметр 190 мм, в каждой катушке ровно 30 витков. Собранное изделие должно быть монолитным. Для этого витки зацепляются монтажной резьбой, и заливаются трансформаторным лаком. Если этого не сделать, вибрация витков выбьет схему из настроенного баланса.
Возможны два варианта изготовления:
Любая пайка «на соплях» может провалиться в полевых условиях, и вам будет обидно за потраченное время.
Как и транзисторный металлоискатель, NE555 требует точной настройки перед использованием.На схеме показаны три переменных резистора:
Информация: Такая схема не может дискриминировать металлы. Искатель лишь дает понять, что объект существует. А по тону сигнала (исходя из своего опыта) можно определить примерную громкость и глубину залегания.
Блок питания достаточно универсальный: 9–12 вольт. Можно подобрать аккумулятор от источника бесперебойного питания, либо собрать блок питания из батареек ААА. Хороший вариант — аккумуляторы 18650 (они же используются для вейпинга).
Принцип работы описан выше, поэтому давайте просто разберем технологию. Выставляем все резисторы в среднее положение, и обеспечиваем срыв синхронизации генераторов. Для этого сложите витки «восьмеркой», и перемещайте их друг относительно друга до тех пор, пока писк не перерастет в треск.Это сбой синхронизации.
Закрепляем кольца, и вращаем резистор R1 до появления устойчивого треска через равные промежутки времени.
Поднося металлические предметы к перекрытию катушек (это точки поиска), добиваемся ровного писка. Чувствительность регулируется резистором R2.
Остается подстроечный резистор R3, который используется скорее для корректировки падения напряжения в блоке питания.
Штанга для металлоискателя своими руками изготавливается из легкой пластиковой трубы, либо из дерева.Использование алюминия нежелательно, так как это будет мешать работе. Схему и органы управления можно спрятать в герметичный корпус (например, распределительную коробку для проводки).
Искатель бабочек готов к работе.
Еще одна популярная импульсная модель для начинающих кладоискателей – металлоискатель «Пират». Его тоже легко сделать своими руками, подробная инструкция в двух вариантах:
Блок питания желательно приблизить к 12 вольтам, так как от напряжения зависит качество работы.Печатные платы уже протестированы, оба варианта показаны на иллюстрации.
Катушка (в данном случае одна) изготовлена из того же трансформаторного провода сечением 0,5 мм. Оптимальный диаметр – 20 мм, количество витков – 25. Так как мы делаем металлоискатель Пират своими руками, внешний дизайн отходит на второй план. Подойдет любой материал, который вы готовы выбросить.
Ручку лучше сделать съемной, для удобства транспортировки.Помните, что использование металлов недопустимо.
Чувствительность регулируется двумя переменными резисторами в режиме реального времени при поиске. Тонкая настройка генератора не требуется.
А если удастся качественно запаять корпус, то можно начинать искать «сокровища» в пляжной полосе прибоя, и даже на дне водоема.
Сделать подводный металлоискатель своими руками сложнее, но он даст неоспоримое преимущество перед конкурентами.
Глубинный металлоискатель своими руками можно сделать из готового «Пирата» без дополнительных затрат. Для этого можно пойти двумя путями:
Металлоискатель Пират можно собрать на популярном контроллере Arduino.
Пользоваться таким прибором удобнее, но дискриминации металлов все равно не будет.
Разобравшись, как сделать металлоискатель своими руками для любительских задач, кратко разберем несколько серьезных моделей.
По сути, это удешевленная версия профессионального искателя Clone PI-AVR, но вместо ЖК-дисплея используется линейка светодиодов. Это не так удобно, но все же позволяет контролировать глубину артефактов.
Оптимальный вариант по цене на микросхеме CD4066 и микроконтроллере ATmega8.
Разумеется, разводка платы для этого решения тоже есть, только кнопки управления вынесены на отдельную панель.
Программирование ATmega8 это тема для отдельной статьи, если вы работали с такими контроллерами, то сложностей не возникнет.
Мощный самодельный металлоискатель Clone PI W позволяет находить металл глубиной не более метра, при этом без дискриминации.
Аналогичная схема на ATmega8 называется «Шанс».Принцип работы аналогичен, только появилась возможность отсеивания (частичной дискриминации) черных металлов.
Также проработан чертеж печатной платы, которую с успехом можно заменить классической «макетной» для Arduino
Если вам нужен самодельный металлоискатель с дискриминацией металлов, обратите внимание на эту модель. Схема достаточно сложная, но ваши усилия окупаются найденными монетами, которые могут оказаться золотыми.
Особенность «Терминатора» — разделение приемной и передающей катушек. Для излучения сигнала сделано кольцо диаметром 200 мм. Для него укладывается 30 витков провода, затем он разрезается, в результате получаем 2 полувитка общей емкостью 60 витков (см. схему).
Внутри расположена приемная катушка, 48 витков диаметром 100 мм.
Настройка осуществляется с помощью осциллографа, после достижения оптимальных результатов по амплитуде обмотки фиксируются в корпусе путем заливки эпоксидной смолой.
Затем производится опытная практическая установка переключателя дискриминации. Для этого используются реальные предметы из различных металлов, а их тип наносится на переключатель режимов (после проверки).
Радиолюбители работают над улучшенной версией «Терминатора 4», но практического примера пока нет.
Независимо от сложности схемы изготовление самодельного металлоискателя потребует от вас много времени и сил.Поэтому из любопытства такие устройства не делаются. А вот для профессионального использования — это отличная альтернатива заводским копиям.
Не надо никому объяснять, что такое металлоискатель. Это устройство дорогое, а некоторые модели вполне приличные.
Однако можно сделать металлоискатель своими руками в домашних условиях. Более того, вы сможете не только сэкономить тысячи рублей на его покупке, но и обогатиться, найдя клад.Поговорим о самом устройстве и попробуем разобраться, что в нем и как.
В этой подробной инструкции мы покажем вам, как можно собрать простейший металлоискатель своими руками, используя подручные средства. Нам потребуются: обычная пластиковая коробка для компакт-диска, портативное AM или AM/FM радио, калькулятор, контактная лента VELCRO (липучка). Итак, приступим!
Шаг 1. Разберите корпус бокса для компакт-дисков … Аккуратно разберите пластиковый корпус компакт-диска, вынув вставку, которая удерживает компакт-диск на месте.
ШАГ 1. Снятие пластиковой вставки с сидячего боксаШаг 2. Отрежьте 2 полоски липучки … Отмерьте площадь в центре задней части радиостанции. Затем отрежьте 2 куска липучки одинакового размера.
Шаг 3. Закрепите радиостанцию. Липкой стороной прикрепите одну липучку к задней части радиоприемника, а другую к одной из внутренних сторон футляра для компакт-диска. Затем прикрепите магнитолу к пластиковому корпусу компакт-диска с помощью липучек и липучек.
Шаг 4. Закрепите калькулятор … Повторите шаги 2 и 3 с калькулятором, но прикрепите липучку с другой стороны футляра компакт-диска.Затем прикрепите калькулятор к этой стороне коробки с помощью стандартного метода «липучки к липучкам».
Шаг 5. Настройка диапазона радио … Включите радио и убедитесь, что оно настроено на диапазон AM. Теперь настройте его на конец AM-диапазона, но не на саму радиостанцию. Прибавь громкости. Вы должны услышать только один звук.
Подсказка:
Если у вас есть радиостанция, которая находится в самом конце диапазона AM, постарайтесь подобраться к ней как можно ближе.В этом случае вы должны услышать только один шум!
Шаг 6. Сверните коробку для компакт-дисков. Включите калькулятор. Начните катить сторону коробки калькулятора к радио, пока не услышите громкий звуковой сигнал. Этот звуковой сигнал сигнализирует нам, что радио уловило электромагнитную волну от схемы калькулятора.
Шаг 7. Поднести собранное устройство к металлическому предмету. Снова откройте створки пластиковой коробки, чтобы звук, который мы слышали на шаге 6, был едва слышен. Затем начните перемещать коробку с радио и калькулятором близко к металлическому предмету, и вы снова услышите громкий звук. Это свидетельствует о корректной работе нашего простейшего металлоискателя.
Принцип действия:
В этом проекте мы построим металлоискатель на основе схемы с двойным генератором.Один осциллятор фиксированный, а другой меняется в зависимости от близости металлических предметов. Частота биений между этими двумя частотами генератора находится в звуковом диапазоне. В тот момент, когда детектор проходит над металлическим объектом, вы услышите изменение этой частоты биений. Различные типы металлов вызывают положительный или отрицательный сдвиг, повышая или понижая звуковую частоту.
Нам нужны материалы и электрические компоненты:
| Медная многослойная печатная плата, односторонняя 114.3 мм x 155,6 мм | 1 шт. |
| Резистор 0,125 Вт | 1 шт. |
| Конденсатор, 0,1 мкФ | 5 шт. |
| Конденсатор, 0,01 мкФ | 5 шт. |
| Конденсатор электролитический 220 мкФ | 2 шт. |
| Обмоточный провод типа PEL (26 AWG или диаметром 0,4 мм) | 1 шт. |
| Аудиоразъем, 1/8″, монофонический, для монтажа на панель, опционально | 1 шт. |
| Наушники, штекер 1/8 дюйма, моно или стерео | 1 шт. |
| Аккумулятор, 9 В | 1 шт. |
| Разъем для подключения батареи 9 В | 1 шт. |
| Потенциометр, 5 кОм, звуковой конус, опционально | 1 шт. |
| Выключатель однополюсный перекидной | 1 шт. |
| Транзистор, NPN, 2N3904 | 6 шт. |
| Провод датчика (22 AWG или 0.3250 мм 2) | 1 шт. |
| Проводной динамик 4 ‘ | 1 шт. |
| Динамик, малый 8 Ом | 1 шт. |
| Контргайка, латунь, 1/2 ′ | 1 шт. |
| Резьбовой соединитель для труб из ПВХ (отверстие 1/2 дюйма) | 1 шт. |
| Деревянный дюбель 1/4 ′ | 1 шт. |
| Деревянный дюбель 3/4 дюйма | 1 шт. |
| Деревянный дюбель 1/2 дюйма | 1 шт. |
| Эпоксидная смола | 1 шт. |
| 1/4-дюймовая фанера | 1 шт. |
| Клей для дерева | 1 шт. |
Нам нужны инструменты:
Итак, приступим!
Шаг 1: Сделайте печатную плату … Для этого скачайте дизайн платы. Затем распечатайте его и протравите на медной плате методом тонера-на-плату. С помощью метода переноса тонера вы печатаете зеркальное изображение рисунка платы с помощью обычного лазерного принтера, а затем переносите рисунок на медную оболочку с помощью утюга.На этапе травления тонер действует как маска, сохраняя медные дорожки, в то время как медь, как и все остальное, растворяется в химической ванне.
Шаг 2: Заполнить плату транзисторами и электролитическими конденсаторами … Начните с припайки 6 транзисторов NPN. Обратите внимание на ориентацию выводов коллектора, выводов эмиттера и базы транзистора. Базовая ножка (B) почти всегда находится посередине. Затем мы добавляем два электролитических конденсатора по 220 мкФ.
Шаг 3: Заполните плату полиэфирными конденсаторами и резисторами. Теперь нам нужно добавить 5 полиэфирных конденсаторов 0,1 мкФ в местах, показанных ниже. Затем добавьте 5 конденсаторов по 0,01 мкФ. Эти конденсаторы неполяризованы и могут быть припаяны к плате ножками в любом направлении. Затем добавьте 6 резисторов 10k (коричневый, черный, оранжевый, золотой).
Шаг 4: Продолжаем наполнять электрощит элементами. Теперь нужно добавить один резистор на 2,2 мОм (красный, красный, зеленый, золотой) и два на 39 кОм (оранжевый, белый, оранжевый, золотой). Затем припаяйте последний резистор 1К (коричневый, черный, красный, золотой). Далее добавьте пары проводов для питания (красный/черный), аудиовыхода (зеленый/зеленый), эталонной катушки (черный/черный) и катушки-детектора (желтый/желтый).
Шаг 5: Наматываем витки на катушку. Следующий шаг — намотка витков на 2 катушки, которые входят в схему LC-генератора. Первая — эталонная катушка. Я использовал для этого проволоку диаметром 0,4 мм. Отрежьте кусок дюбеля (около 13 мм в диаметре и 50 мм в длину).
Просверлите в дюбеле три отверстия для прохождения через них проводов: одно продольно через середину дюбеля и два перпендикулярно на каждом конце.
Медленно и осторожно оберните как можно больше витков проволоки вокруг дюбеля в один слой.Оставьте 3-4 мм оголенной древесины на каждом конце. Не поддавайтесь искушению «скрутить» провод — это самый интуитивный способ его наматывания, но это неправильный способ. Вы должны вращать дюбель и тянуть за собой проволоку. Таким образом, он будет наматывать проволоку вокруг себя.
Протяните каждый конец провода через перпендикулярные отверстия в дюбеле, а затем протяните один конец через прорезь. Когда закончите, закрепите проволоку скотчем. Наконец, используйте наждачную бумагу, чтобы удалить покрытие на двух открытых концах катушки.
Шаг 6: Делаем приемную (поисковую) катушку. Необходимо вырезать из фанеры 6-7 мм шпуледержатель. Используя ту же проволоку диаметром 0,4 мм, намотайте 10 витков вокруг паза. Моя катушка диаметром 152 мм. С помощью деревянного штифта 6-7 мм прикрепите ручку к держателю. Не используйте для этого металлический болт (или что-то подобное) — иначе металлоискатель будет постоянно находить вам клад. Снова при помощи наждачной бумаги снимаем покрытие с концов проволоки.
Шаг 7: Установка эталонной катушки. Теперь нам нужно настроить частоту эталонной катушки в нашей схеме на 100 кГц. Для этого я использовал осциллограф. Также для этих целей можно использовать мультиметр с частотомером. Начните с подключения катушки к цепи. Затем включите питание. Подсоедините щуп от осциллографа или мультиметра к обоим концам катушки и измерьте ее частоту.Она должна быть меньше 100 кГц. Можно при необходимости укоротить катушку — это уменьшит ее индуктивность и повысит частоту. Потом новые и новые измерения. Как только я стал ниже 100 кГц, длина моей катушки была 31 мм.
Самая простая схема металлоискателя. Нам потребуются: трансформатор с W-образными пластинами, батарейка на 4,5 В, резистор, транзистор, конденсатор, наушники. Оставьте в трансформаторе только W-образные пластины.Намотать 1000 витков первой обмотки, а после первых 500 витков отбить проводом ПЭЛ-0,1. Вторую обмотку 200 витков намотать проводом ПЭЛ-0,2.
Прикрепите трансформатор к концу стрелы. Загерметизируйте его от проникновения воды. Включите его и поднесите ближе к земле. Так как магнитопровод не замкнут, то при приближении к металлу параметры нашего контура изменятся, и изменится тон сигнала в наушниках.
Несложная схема с использованием обычных элементов.Вам потребуются транзисторы серии К315Б или К3102, резисторы, конденсаторы, наушники, батарейка. Номиналы указаны на схеме.
Видео: Как сделать металлоискатель (металлоискатель) своими руками
На первом транзисторе собран задающий генератор с частотой 100 Гц, а на втором — поисковый с той же частотой. В качестве поисковой катушки я взял старое пластиковое ведро диаметром 250 мм, отрезал его и намотал медный провод сечением 0.4 мм2 в количестве 50 витков. Собранную схему я сложил в небольшую коробочку, запечатал и закрепил все на планке скотчем.
Цепь с двумя генераторами одной частоты. В режиме ожидания нет сигнала. Если в поле катушки появляется металлический предмет, то изменяется частота одного из генераторов и в наушниках появляется звук. Прибор достаточно универсальный и обладает хорошей чувствительностью.
Несложная схема на основе простых элементов.Нужна микросхема, конденсаторы, резисторы, наушники, блок питания. Желательно сначала собрать катушку L2, как показано на фото:
На одном элементе микросхемы собран задающий генератор с катушкой L1, а катушка L2 используется в схеме поискового генератора. При попадании металлических предметов в зону чувствительности изменяется частота поискового контура и меняется звук в наушниках. Ручкой конденсатора С6 можно регулировать лишние шумы.В качестве аккумулятора используется батарея 9В.
В заключение могу сказать, что собрать устройство, чтобы довести начатое дело до конца, может каждый, кто знаком с основами электротехники и имеет достаточно терпения.
Итак, металлоискатель — это электронный прибор с первичным датчиком и вторичным устройством. Роль первичного датчика выполняет, как правило, катушка с намотанным проводом. Работа металлоискателя основана на принципе изменения электромагнитного поля датчика любым металлическим предметом.
Электромагнитное поле, создаваемое датчиком металлоискателя, наводит в таких объектах вихревые токи. Эти токи вызывают собственное электромагнитное поле, которое изменяет поле, создаваемое нашим устройством. Вторичное устройство металлоискателя регистрирует эти сигналы и сигнализирует нам о том, что металлический предмет найден.
Простейшие металлоискатели меняют звук сигнализатора при нахождении нужного объекта. Более современные и дорогие образцы оснащены микропроцессором и ЖК-дисплеем.Самые продвинутые фирмы оснащают свои модели двумя датчиками, что позволяет вести поиск более эффективно.
Металлодетекторы можно условно разделить на несколько категорий:
К первой категории относятся самые дешевые модели с минимальным набором функций, но их цена очень привлекательна. Самые популярные марки в России: ИМПЕРИАЛ — 500А, FISHER 1212-X, CLASSIC I SL.Устройства этого сегмента используют сверхнизкочастотную схему «приемник-передатчик» и требуют постоянного перемещения поискового зонда.
Вторая категория, это более дорогие агрегаты, имеют несколько сменных датчиков и несколько ручек управления. Они могут работать в разных режимах. Наиболее распространенные модели: FISHER 1225-X, FISHER 1235-X, GOLDEN SABRE II, CLASSIC III SL.
Все остальные приборы следует отнести к разряду профессиональных.Они оснащены микропроцессором и могут работать в динамическом и статическом режимах. Они позволяют определить состав металла (предмета) и глубину его залегания. Настройки могут быть автоматическими, или вы можете настроить их вручную.
Для сборки самодельного металлоискателя необходимо заранее подготовить несколько предметов: датчик (катушка с намотанным проводом), стержень-держатель, электронный блок управления. Чувствительность нашего прибора зависит от его качества и размера. Удилище-держатель подбирается по росту человека, чтобы было удобно работать.На нем фиксируются все элементы конструкции.
Не каждый может позволить себе купить металлоискатель. А для поиска железа вовсе не обязательно приобретать дорогой аппарат. Достаточно собрать его самостоятельно. И он тоже найдет.
Кстати скажу, что видел репортаж по телеку, как человек, который собирал металлоискатель и искал с его помощью металлолом, нашел в лесу ящик с патронами времен гражданской войны.
Я сам давно пытался собрать такой девайс и даже получилось! Но искать монеты с его помощью не получится, так как он реагирует в основном на крупные металлические предметы.
И так, для сборки простого металлоискателя нам понадобится:
~ два транзистора КТ315 или аналогичные;
~ два конденсатора по 1000 пФ;
~ два конденсатора по 10000 пФ;
~ два резистора 100кОм.
Дополнительно пригодятся: батарейка на 3,7-5 вольт, наушники, провод с эмалированной изоляцией диаметром 0,5-0,7 мм.
Схема сборки самая простая!
Катушки можно наматывать на обычную кастрюлю. После десяти витков делается петля и продолжается намотка оставшихся двадцати витков.
Корпус из любого материала, желательно герметичный. Брус можно сложить из труб. Витки располагаются в одной плоскости на расстоянии 10 см.
Если при включении устройства в наушниках появляется писк, то необходимо настроить устройство — изменить расстояние между катушками. Или настроить с ферритом.
Таким образом можно заработать на поиске металлолома на хороший брендовый аппарат. И доброе дело будет сделано — земля очистится.Что ж, металл будет использован повторно.
Фото в статье мои, сделаны еще в 2014 году. А первая картинка со схемой взята из открытых источников.
В этой статье я покажу вам, как собрать простой металлоискатель для поиска монет и драгоценностей на пляже. Состоит из одной микросхемы — таймера NE555N, катушки и еще нескольких радиодеталей.
На сборку этого металлоискателя рассчитывайте потратить до 300 рублей!
Для сборки металлоискателя вам понадобится:
Вместо электромеханического оповещателя можно использовать конденсатор 10 мкФ и любой 8-омный динамик, соединенные последовательно.
Идея металлоискателя взята из книги « 499 схем на таймере NE555 ».Я просто добавил переключатель между батареей и ИМС, а также вместо динамика использую электромеханический звуковой сигнал от старого электронного будильника.
Самая сложная часть металлоискателя – это его катушка. Я рассчитал, что катушка диаметром 90 мм должна иметь примерно 260 витков лакированной медной проволоки диаметром 0,2 мм. При этом его индуктивность как раз будет около 10 миллигенри.
Катушку намотал аккуратно, петля к петле. Чтобы провода не расплетались, обмотал сверху обмотку белой изолентой.
Если вы хотите сделать катушку большего диаметра, чтобы увеличить дальность обнаружения цели, то в сети есть несколько онлайн-калькуляторов, с помощью которых можно ее рассчитать.
Я разместил все электронные компоненты на макетной плате. Соединения были сделаны самым обычным проводом, который был под рукой. Сама пайка платы заняла не более 15 минут.
Размер доски примерно равен размеру спичечного коробка.
Ручку металлоискателя для простоты решил сделать из картона. Ручка оснащена печатной платой, выключателем и батареей.
Все это было вырезано из плотного картона и склеено клеем ПВА. После того, как клей высох, я проделал в картоне отверстия для платы и проводов.
Затем я приклеил поисковую катушку к ручке термоклеем. На последнем этапе я также приклеил плату и аккумулятор внутри ручки с помощью термоклея.
Металлоискатель работает следующим образом: пока рядом с катушкой нет металлических предметов, звуковой излучатель подает звуковой сигнал на той же частоте; при поднесении металлического предмета тон звука меняется в сторону более высокого.
По моим замерам дальность обнаружения крупной монеты по воздуху была 5 — 7 сантиметров!
Представляю вашему вниманию схему более усовершенствованного металлоискателя Малыш ФМ-2.Металлоискатель бэби фм2 собрать своими руками не так уж и сложно, несмотря на его существенные изменения. Это, пожалуй, самый простой селективный металлоискатель, который сможет собрать даже начинающий радиолюбитель.
Вы наверняка слышали, а возможно и собирали такие металлоискатели, как «Малыш» и «Малыш FM-2». Но прогресс не стоит на месте, и поэтому у нас есть схема более усовершенствованного металлоискателя Малыш ФМ-2. В новой версии добавлена светодиодная индикация металлов, добавлена функция оповещения о включении питания, усилен звук оповещения, устройство стало намного стабильнее в работе.
Итак, данная печатная плата металлоискателя Baby FM-2 рассчитана на использование DIP-компонентов, что было бы удобно всем, так как многие начинающие радиолюбители еще не сталкивались с SMD-компонентами.
Конденсаторы С5-22нФ и С1-100нФ должны быть фольгированными
Стабилизатор напряжения AMS1117 -3,3В
Так выглядит готовая плата металлоискателя «Малыш FM-2»
Вид со стороны путей
После сборки платы приступаем к изготовлению катушки.
Стандартная катушка содержит 150 витков, диаметр провода 0,3, намотана на ободок 150 мм.Но я решил немного уменьшить диаметр до 10-11 см, чтобы металлоискатель лучше видел мелкие предметы, глубина обнаружения уменьшается, но увеличивается чувствительность. Провода 0,3 у меня не было, и поэтому я намотал 0,4 на ободке 10 см, 130 витков.
Итак, после того, как катушка намотана, ее необходимо очень плотно затянуть скотчем.
Теперь обязательно экранируйте катушку, чтобы металлоискатель не реагировал на помехи и не было ложных срабатываний.Берем пищевую фольгу и плотно оборачиваем катушку. Обратите внимание, что концы фольги не должны касаться друг друга!
Затем берем провод, зачищаем конец и прикрепляем катушку к одному краю экрана, затем стягиваем и снова плотно обматываем скотчем.
Подключаем катушку к плате. Провод от экрана необходимо припаять к минусу платы.
Теперь осталось прошить микроконтроллер и все, можно пользоваться)
Если вы все сделаете правильно, то устройство должно работать без проблем при первом включении.Внимательно проверяйте номиналы деталей и не забывайте, что конденсаторы С2-22нФ и С6-100нФ должны быть фольгированными, НЕ керамическими!
При включении устройство должно издавать характерный звук, похожий на «пик-ног», что означает, что устройство включилось и работает исправно.
ВАЖНО! «По схеме 8 резисторов, а на фото 9» — 9-й резистор (100 Ом), сам поставил дополнительно на второй светодиод, хотя можно и не ставить! Диод 1N4007 тоже можно не ставить, как это сделал я!
Печатная плата, прошивка, а также список деталей, которые можно купить очень дешево на AliExpress с бесплатной доставкой, находится под видео!
Это было уже несколько лет назад.Хотелось чем-то занять руки, а вечера скоротать, приблизив сезон поиска сокровищ. Было принято решение собрать металлоискатель. Для сборки выбрал схему металлоискателя «Пират». Так как ничего сложного, само устройство довольно интересное. Сборка началась с поиска запчастей. Мне даже пришлось пойти в мастерскую за некоторыми резисторами. Когда все было найдено, нужно было подготовить печатную плату, а именно вытравить ее методом ЛУТ.Дальше дело было за малым: спаять все детали. Что ж, проверьте готовую плату. С первого раза не включился. Неисправной оказалась микросхема К157УД2. Изменив его, схема заработала!
Теперь можно заняться корпусом. В его качестве был взят корпус от Кощей 5И, сделана новая передняя панель. Дело в катушке. Для катушки электролобзиком вырезали каркас и по боковой кромке вырезали паз, куда наматывали обмотку катушки, припаивали кабель с разъемом.Стрела была изготовлена из пластиковых труб и фитингов. Подлокотник вырезается из канализационной трубы. Получилось все-таки достаточно культурно. Устройство получилось легким, но недостаточно жестким.
Получился рабочий качественный аппарат. Единственный его недостаток – отсутствие дискриминации металлов. Поэтому можно сказать, что для поиска монет он не подходит. Ведь и гвозди, и монеты звучат одинаково.
А ведь с его помощью можно успешно копать металлолом и сдавать его в пункты приема, тем самым зарабатывая деньги! Есть видео с тестом этого агрегата.Снято мной весной 2015 года.
Индикация показаний прибора осуществляется посредством ЖК-индикатора (шкала ВДИ, Амплитудная шкала (размер, расположение объекта), индикация напряжения аккумулятора (уровень заряда аккумулятора)) и звуковых сигналов различной тональности. Сердцем металлоискателя является уже известный нам микроконтроллер Atmega8-16PI в связке с внешним АЦП. Использование внешнего АЦП обусловлено расширением набора функций устройства — внедрение такого набора функций без внешнего АЦП физически невозможно из-за малого внутреннего ресурса микроконтроллера.
Вот некоторые характеристики устройства. Чувствительность для 5 копеек СССР до 25 см. Отбор для металлов в идеальных условиях: чем «чернее» металл, тем ниже его электропроводность и тем ближе к левому краю шкалы VDI будут показания; чем «цветнее» металл, тем больше его электропроводность, соответственно показания на шкале будут ближе к правому краю (показания на шкале зависят от выбора прошивки прибора и могут меняться).Функция дискриминации: включив по очереди одну из четырех масок, можно сказать прибору, что он не реагирует на «черные»» металлы в нужной степени (вплоть до полного устранения влияния черных металлов). Барьерная функция: на 16 уровнях помогает оторваться от влияния «земли» и других внешних факторов
Чтобы повторить Шанс, в первую очередь, нужно посетить страницу автора fandy.vov.ru, где схемы, прошивки , расположены конфигурационные биты для прошивки микроконтроллера, описание кнопок и прочая полезная информация.Основными, редкими и самыми дорогими частями прибора являются микросхема АЦП и ЖК-индикатор. Аналогом микросхемы АЦП (MCP3201) является микросхема ADS7816, для которой автор написал исправленную прошивку (0.8.4). Следующая важная деталь металлоискателя – ЖК-индикатор. При всем разнообразии и нынешнем изобилии таких комплектующих наиболее подходящими, на мой взгляд, являются надежные и достаточно дешевые индикаторы от Winstar, превосходящие по цене/качеству индикаторы отечественного производителя МЭЛТ.Выбор индикатора при покупке должен основываться на следующих ориентирах: знакосинтезирующий индикатор, 2 строки по 16 символов, поддержка кириллицы (возможность использования индикатора в любой другой разработке), наличие встроенного HD44780 контроллер. Вы можете просмотреть и загрузить таблицы данных и распиновку на веб-сайте Winstar. В архиве также есть список запчастей.
Операционный усилитель OP37 можно заменить на более дешевый и распространенный аналог NE5534P.DC/DC преобразователь ICL7660S можно, хотя и не желательно, заменить на аналогичный без буквы S (с буквой S на 12 вольт, без нее на 10 вольт, работать будет, но с перегрузкой). Микроконтроллер — наш старый друг Atmega8-16PI (Atmega8-16PU, Atmega8A-PU). Контроллер программируется с помощью самого простого программатора, который использовался при программировании микроконтроллера для устройства Clone. Вот параметры устройства и пошаговое описание процесса программирования этого контроллера.Тут самое главное не забыть про конфигурационные биты! Архив с для микроконтроллера.
Катушка планарного металлоискателя выполнена на диэлектрическом каркасе толщиной 4 мм и намотана проволокой диаметром 0,65 — 0,8 мм. Схема катушки показана на рисунке ниже. Стержень устройства изготовлен по технологии, описанной в статье. Можно собрать металлоискатель на авторской печатной плате или использовать гораздо более простую в повторении (для новичков) плату от DesAlex — см. картинку на форуме.Я сам переделал 5 таких катушек — поменял количество витков, толщину каркаса с 2 до 6мм. Наилучший результат получился на рамке 4мм, количество витков как у автора, индуктивность 389мкГн. Эксперименты с домашкой/отмоткой не повлияли на конечный результат (замечено многими, кто повторял сей девайс), то есть разброс +-10% ни на что не влияет. Хотя каждый результат будет отличаться от другого (диаметр провода, качество провода, наличие примесей, качество намотки, гидроизоляция катушки (лак, эпоксидка, краска)), качество и длина питающего кабеля — все это влияет на добротность элемент поиска.
Правильно собранный прибор не требует настройки и полностью функционален! В заключение хотелось бы поблагодарить автора металлоискателя (AndyF) за отличный импульсный металлоискатель с дискриминацией, а так же «DesAlex» и за надежную печатную плату, без которой прибор не получил бы такой массы среди радиолюбителей и любителей активного отдыха, которым является поиск исторических реликвий!…
Обсудить статью МЕТАЛЛОИСКАТЕЛЬ ШАНС
Схема металлоискателя
Сегодня хочу представить вашему вниманию схему металлоискателя, и все что с ним связано, что вы видите на фото.Потому что иногда так сложно найти ответ на вопрос в поисковике — Схема хорошего металлоискателя
Другими словами, металлоискатель имеет имя Tesoro eldorado
Металлоискатель может работать как в поиске всех металлов, так и в режиме дискриминации фона.
Технические характеристики металлоискателя.
Принцип работы индуктивно сбалансированный
-Рабочая частота, кГц 8-10кГц
-Режим работы динамический
-Режим точного обнаружения (Pin-Point) в статике
-Блок питания, 12
-Регулятор уровня чувствительности есть
— Регулятор порогового тона
— Баланс грунта (ручной)
Глубина обнаружения в воздухе датчиком ДД-250мм В земле прибор видит цели практически так же, как и в воздухе.
-монеты 25мм — около 30см
— золотое кольцо — 25см
— шлем 100-120см
-максимальная глубина 150см
-Ток потребления:
-Без звука около 30 мА
И самое главное и интригующее — это схема самого устройства.
Изображение легко увеличивается при нажатии на него
Для сборки металлоискателя потребуются следующие детали:
Что бы вам не пришлось долго заниматься настройкой устройства, сборку и пайку делайте аккуратно, на плате не должно быть никаких зажимов.
Для лужения досок лучше всего использовать канифоль на спирту, после лужения дорожек не забудьте протереть дорожки спиртом
Часть боковой печатной платы
Начинаем сборку с пайки перемычек, потом резисторы, далее гнезда под микросхемы и все остальное. Еще одна небольшая рекомендация , теперь по поводу изготовления платы устройства. Крайне желательно иметь тестер, которым можно измерять емкость конденсаторов. Дело в том, что в устройстве То есть два одинаковых канала усиления, следовательно, усиление по ним должно идти максимально одинаково, а для этого целесообразно подобрать те части, которые повторяются на каждом каскаде усиления так, чтобы имеют максимально идентичные параметры по измерению тестером (то есть какие показания в том или ином каскаде на одном канале — одинаковые показания на том же каскаде и в другом канале)
Изготовление катушки для металлоискателя
Сегодня хотелось бы рассказать об изготовлении сенсора в готовом корпусе, поэтому фото больше чем слова.
Берем корпус, фиксируем герметизированный проводник в нужном месте и устанавливаем кабель, прозваниваем кабель и маркируем концы.
Далее наматываем катушки. ДД-сенсор изготавливается по тому же принципу, что и все балансиры, поэтому остановлюсь только на необходимых параметрах.
TX — передающая катушка 100 витков 0,27 RX — приемная катушка 106 витков 0,27 эмалированный обмоточный провод.
После намотки шпули плотно обматываются нитками, пропитанными лаком.
После высыхания плотно обматываются изолентой по всей окружности.Сверху он экранируется фольгой, между концом и началом фольги должен быть незакрытый ею зазор в 1 см, во избежание короткозамкнутого шлейфа.
Катушку можно экранировать графитом, для этого смешиваем графит с нитролаком 1:1 и покрываем равномерным слоем поверх намотанной на катушку луженой медной проволоки 0,4 (без зазоров), соединяем провод с кабелем щит.
Вкладываем в корпус, подключаем и грубо приводим катушки в баланс, на феррите должен быть двойной писк, на монете одиночный, если наоборот поменять местами выводы приемной обмотки.Каждая из катушек настраивается по частоте отдельно, рядом не должно быть никаких металлических предметов!!! Катушки настраиваются с помощью приставки для измерения резонанса. Подключаем приставку к плате Эльдорадо параллельно передающей катушке и измеряем частоту, затем катушкой RX и выбранным конденсатором добиваемся частоты на 600 Гц выше, чем в TX.
После выбора резонанса собираем катушку и проверяем видит ли прибор всю шкалу VDI от алюминиевой фольги до меди, если прибор не видит всю шкалу то подбираем емкость резонансного конденсатора в цепи RX с шагом 0.5-1нф в ту или иную сторону, а потом момент, когда прибор увидит фольгу и медь на минимуме дискриминации, и при включении дискриминации, вся шкала будет вырезаться по очереди.
Наконец, сводим витки в ноль, закрепляя все термоклеем. Затем для облегчения змеевика заклеиваем пустоты кусочками пенопласта, пенопласт садится на термоклей, иначе после заливки змеевика всплывет.
Залейте первый слой эпоксидной смолы, не добавляя 2-3 мм сверху
Заливаем второй слой смолы с цветовой схемой.Анилиновый краситель хорошо подходит в качестве колера для окрашивания ткани, порошок бывает разных цветов и стоит копейки. Краситель нужно сначала смешать с отвердителем, затем добавить отвердитель в смолу, краситель не растворится в смоле сразу.
Начните правильную сборку платы с проверки правильного питания всех узлов.
Возьмите схему и тестер, включите питание на плате, и сверяясь со схемой, пройдите тестером все точки узлов, куда должно подаваться питание.
При установке ручки дискрима на минимум устройство должно видеть все цветные металлы.
, при намотке диск должен срезаться
все металлы по порядку вплоть до меди не должны резаться, если устройство так работает, значит настроено правильно. Шкалу дискриминации нужно подобрать таким образом, чтобы она полностью умещалась в полный оборот ручки дискриминации, это делается выбором с10. При уменьшении емкости шкала растягивается и наоборот.
Собрать такой аппарат сможет каждый, даже тот, кто совсем далек от электроники, нужно только спаять все детали как на схеме. Металлоискатель состоит из двух микросхем. Они не требуют прошивки или программирования.
Питание 12 вольт, можно от пальчиковых батареек, но лучше от батарейки 12В (маленькой)
Катушка намотана на оправке 190мм и содержит 25 витков провода ПЭВ 0,5
Характеристики:
— Ток потребление 30-40 мА
— Реагирует на все металлы без дискриминации
— Чувствительность 25 мм монета — 20 см
— Крупные металлические предметы — 150 см
— Все детали недороги и легко доступны.
Список необходимых деталей:
1) Паяльник
2) Текстолит
3) Провода
4) Сверло 1мм
Вот список необходимых деталей.
В схеме используются 2 микросхемы (НЕ555 и К157УД2). Они довольно распространены. К157УД2 — можно затереть со старой аппаратуры, что я успешно и сделал
Для К157УД2 лучше поставить переходную розетку.
Наматываем катушку на что-нибудь подходящего диаметра и плотно обматываем изолентой так, чтобы витки были плотно рядом друг с другом.
Теперь все подключаем и пробуем схему на работоспособность.
После включения питания необходимо подождать 15-20 секунд, пока схема прогреется. Ставим катушку подальше от любого металла, лучше всего подвесить на воздухе.Затем начинаем крутить переменный резистор 100К до появления щелчков. Как только появятся щелчки, крутите в обратную сторону, как только щелчки исчезнут, этого достаточно. После этого также подгоняем резистор 10К.
На счет микросхемы К157УД2. Вдобавок к тому, что я подобрал, я попросил у соседа еще 1 и купил два на радиорынке. Вставил купленные микросхемы, включил аппарат, но он отказался работать. Я долго ломал голову, пока просто не поставил другую микросхему (ту, что выпала).И все сразу заработало. Так вот для чего переходная панелька, чтобы подобрать живую микросхему и не мучиться с выпайкой и пайкой.